2020 DeFi行业研究报告:借贷、预言机与行业未来展望
前文回顾:2020 DeFi行业研究报告:市场概况、DEX、衍生品
↯ 要点总结
1. 借贷领域季度末锁仓值较季度初增长294%,清算额为二季度的10倍;
2. 九月下旬起MakerDAO表现强势,重回锁仓值榜首,借贷垄断程度低于DEX,且整体行业已能够产生较为稳定的现金流;
3. 第三季度以太坊上去中心化稳定币发行量占比上升4.18%,DAI的发行量上涨527%,发行量在10月底达9亿美元;
4. DAI、USDT、USDC为DeFi中未偿还债务最高的资产;
5. WBTC锁仓量可以头部DEX和借贷项目媲美,九十月份锁仓值变化远优于DeFi整体水平;
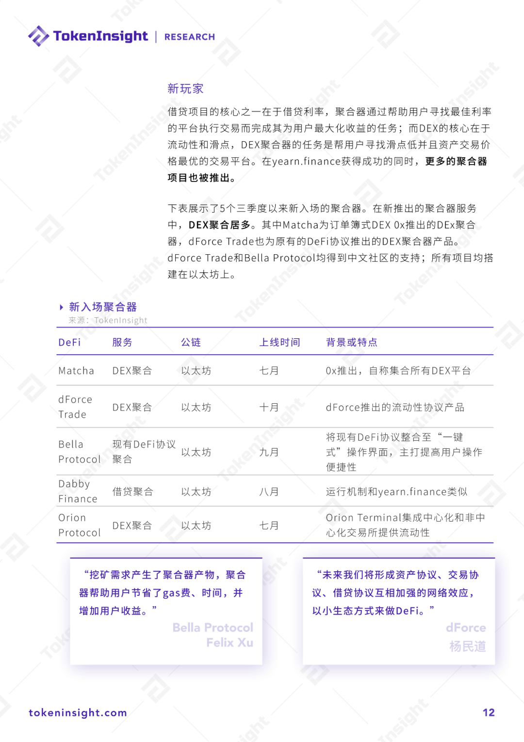
6. 聚合器yearn.finance第三季度锁仓值翻97倍,YFI价格上线仅两周价格超过比特币,成为最贵的数字资产;
7. 预言机维持“一超多强”竞争格局,DeFi发展直接影响预言机使用量;
8. 资产管理类项目收到流动性挖矿和收益聚合器项目崛起的冲击,资管协议锁仓值占比持续下降;
9. 其它公链积极建设DeFi,但以太坊DeFi生态仍旧占据绝对优势。
TokenInsight



















本文链接:https://www.8btc.com/media/671026
转载请注明文章出处