
○ ●
要点总结:
1. 2019年全年比特币平均算例增加80%,相比之下全年平均价格下跌1.9%。
2. 挖矿收益中,手续费占比从2.8亿美元下降至1.6亿,降低67%。
3. 全球比特币网络算力主要集中在中国、美国、加拿大、北欧、俄罗斯以及格鲁吉亚等地区。
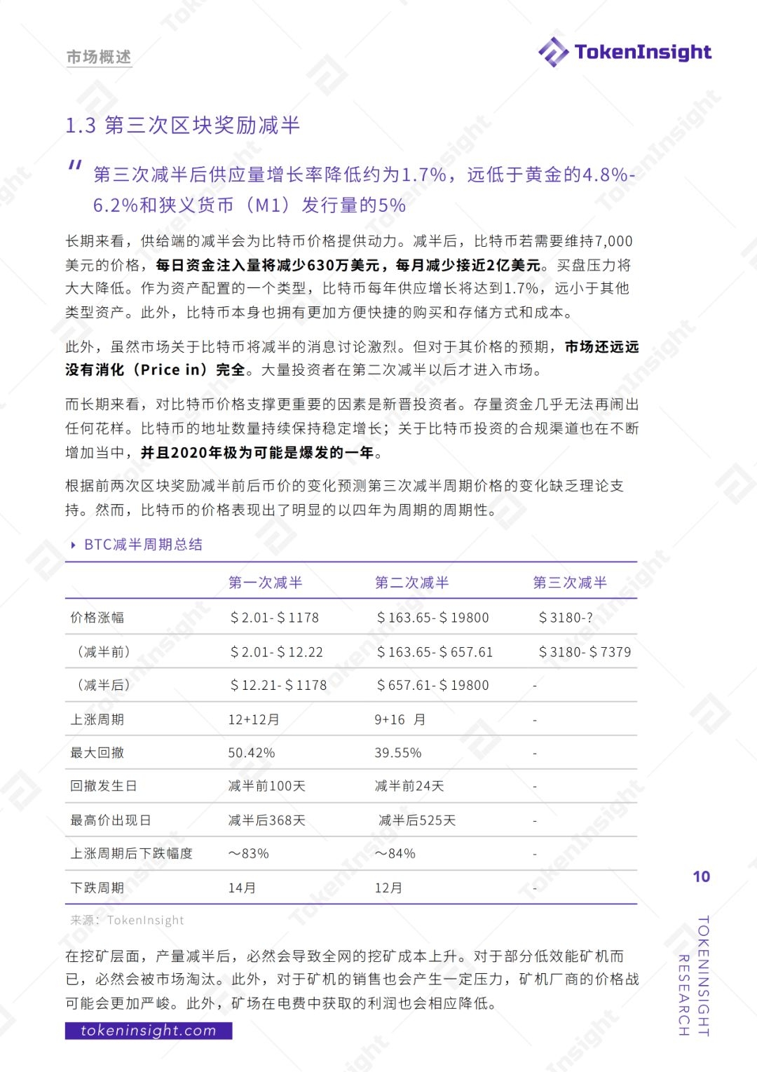
4. 第三次减半后供应量增长率降低约为1.7%,远低于黄金的4.8%-6.2%和狭义货币(M1)发行量的5%。
5. ASIC矿机生产商分布较为集中,2019年市场份额排名前四的生产商出货量占市场总出货量的95%以上。
6. 未来云算力的市场在海外。
7. 矿池的规范性不足,与独立第三方机构合作是未来发展方向。
8. 对数字资产挖矿持进步和积极态度大多数为发达国家,未来监管方向偏正面。
9. 2019是围绕着数字资产进行金融服务的元年,未来将会产生更多的金融产品,竞争也会更加激烈。
10. 山寨币挖矿大多数采用GPU挖矿,主要集中在北美,欧洲地区。
11. PoS正在加快速度的被行业里所接受,同时可以和DeFi,交易所借贷等服务一起形成一个生态系统,目前平均收益在年化8%-12.5%。
2020预测:
1. 预计比特大陆、嘉楠耘智、比特微、亿邦国际将分别占据2020年SHA256 ASIC矿机市场占有率为63%,18%,10%和7%。
2. 第三次区块奖励减半短周期对比特币价格影响有限,长期来看会对比特币价格提供动力。
3. 海外的矿场在2020年预计会以更快的速度爆发建设。
4. 矿池会一步步的加入山寨挖矿,但市场潜力巨大同时也存在很大风险。
5. 更多的云算力产品将会被推出,海外市场更受欢迎。
6. 山寨币挖矿可能会一步步从GPU/CPU 走向 FPGA,长期看可能会慢慢的被ASIC挖矿所占领。
7. 虚拟货币的衍生品会逐步推出,并且发展为定制化服务。对比传统金融的体量,数字资产的衍生品市场有巨大的市场空间。


























