尽管备受争议,技术创新的洪流依然将数字货币推上了时代的赛点。关键节点的竞逐来自政府军——各家央行对于法定数字货币的研判与押注,而中国央行有可能成为领跑者。
沉静三年,中国央行研发法定数字货币已悄然提速。中国国际经济交流中心副理事长黄奇帆、北京大学国家发展研究院副院长黄益平近期给出预期,中国央行很可能成为全球第一个推出数字货币的央行。依据是,中国央行自2014年就已着手研究DCEP,已趋于成熟。
DCEP(Digital Currency Electronic Payment),是中国人民银行研发的电子货币,是DIGICCY(数字货币)的一种。DCEP的完整字面意思就是数字货币电子支付,在扫码支付横行天下之际,DCEP因具有无限法偿性的法律地位特性,被认为是唯一的现金终结者。
不仅是业界、学界。11月28日,中国央行副行长范一飞出席“第八届中国支付清算论坛”时表示,目前央行法定数字货币DC/EP基本完成顶层设计、标准制定、功能研发、联调测试等工作,下一步将合理选择试点验证地区、场景和服务范围,稳妥推进数字化形态法定货币出台应用。
据《财经》记者了解,由人民银行牵头,工、农、中、建四大国有商业银行,中国移动、中国电信、中国联通三大电信运营商共同参与的央行法定数字货币试点项目有望在深圳、苏州等地落地。
这距离法定数字货币首次试水时隔近三年。
2017年春节前夕,中国央行先行在系统内平台上测试了数字票据交易,工行、中行等五家金融机构全力配合。
相较于上一次试点,本次央行法定数字货币试点将走出央行系统,进入交通、教育、医疗等实实在在的服务场景,触达C端用户,产生频繁应用,试点银行可根据自身优势进行场景选择。
该试点项目由央行货币金银局牵头,数字货币研究所具体落实。据《财经》记者了解,去年底,央行货币金银局下的防伪处改为数字货币与防伪管理处,作为央行数字货币唯一的官方权威处室。
“前不久,央行数字货币研究所推出了赛马模式,在自愿的前提下,各家银行在深圳选择场景先行先试,未来哪家试行好,不排除直接采用该模式。”某接近试点项目人士透露。
此外,法定数字货币的相关标准以及支付系统接入等测试工作也在同步推进。
上述接近试点项目组人士表示,本次试点(深圳法定数字货币试点)计划分为两个阶段,今年底是一个阶段,在小范围场景封闭试点,明年为第二个阶段,在深圳大范围推广。
如果试点工作进展顺利,中国央行法定数字货币将取得实质性进展,可谓真正的“呼之欲出”。
范一飞曾表示,M1(狭义货币)和M2(广义货币)基于商业银行账户,已实现电子化或数字化,没有用数字货币再次数字化的必要。央行数字货币注重替代M0(流通中现金),并且保持了现钞的属性以及主要特征,满足了便携和匿名的需求,将是替代现钞的最好工具。
尽管激进的金融科技倡导者将中国央行DCEP,看作是数字货币的保守路线。即便如此,有分析认为,DCEP的一小步也将带来巨变,尤其是支付清算市场。
2016年二维码支付地位重获认可,扫码规范细则清晰界定了扫码支付的小额便捷支付定位,之后,以微信支付、支付宝为代表的扫码支付风靡全国,逐渐替代现金。
在这个基础之上,法定数字货币推出的必要性一直被业界探讨。“为了保护自己的货币主权和法币地位,我们需要未雨绸缪。”央行数字货币研究所所长穆长春在“得到”课程中指出。
格林斯潘在《财经》年会上更是一语道破,央行法定数字货币是一个政治问题。
中国央行行长易纲日前曾公开表示,目前数字货币推出没有时间表,还会有一系列的研究、测试、试点、评估、风险防范,特别是数字货币跨境使用,还会有反洗钱、反恐融资等一系列的监管要求。
显然,试点只是第一步,未来还有很多工作需要完善,不无挑战。某资深技术解决方案人士表示,央行做了很多准备工作,包括货币以及产品的科普性等,但是从技术层面来讲还有很长的路要走。随着央行数字货币研发、试点等工作提速,可以预见的是,与纸币相关的印制、发行、回笼、贮藏等产业链条将面临新的变革。
试点提速
今年8月,中共中央、国务院印发《关于支持深圳建设中国特色社会主义先行示范区的意见》提出,打造数字经济创新发展试验区,支持在深圳开展数字货币研究与移动支付等创新应用。
“选择深圳作为数字货币试点,一个很重要的原因就是支持深圳作为先行示范区。”上述接近项目组人士坦言。
2018年6月,央行数字货币研究所在深圳注册成立全资子公司——深圳金融科技有限公司,为央行数字货币落地深圳埋下伏笔。
11月4日,范一飞到华为深圳总部调研,期间,中国人民银行清算总中心与华为公司签署战略合作协议,中国人民银行数字货币研究所与华为公司签署关于金融科技研究的合作备忘录。
某大型科技企业技术人士向《财经》记者表示,央行研发数字货币,云技术不可或缺,目前华为云在中国的影响不容小觑;第二个技术支柱是5G,也正是华为的核心技术优势,数字货币应用的场景涉及到大量的边缘计算、终端使用、移动钱包等。
黄益平日前在深圳接受媒体采访时表示,深圳作为全球领先的技术与金融创新中心,将在数字货币的试验中发挥重要作用,此举不仅能进一步提升深圳的创新能力,也是为国家金融战略贡献力量。
据《财经》记者了解,除了深圳,央行法定数字货币试点还有望在苏州落地。近日,一则公开信息显示,中国人民银行(下称“央行”)旗下长三角金融科技有限公司正在急招区块链相关人才。
据官方介绍,长三角金融科技有限公司为央行数字货币研究所联合苏州市有关单位所设立的金融科技公司,将承接法定数字货币基础设施的建设以及稳定运行;承担法定数字货币关键技术攻关和试点场景支持、配套研发与测试;聚焦区块链、密码学等金融科技前沿方向。
“中间不紧不慢地做,这阵子突然加速了。”多位商业银行人士向《财经》记者传递他们眼中的央行研发数字货币的节奏变化。
今年6月18日,全世界最大的社交网站,Facebook发布了“Libra”数字货币白皮书,宣称将要建立一套简单的、无国界的货币,和为数十亿人服务的金融基础设施。作为Facebook新推出的虚拟加密货币,Libra计划成为一种不追求对美元汇率稳定,而追求实际购买力相对稳定的加密数字货币,作为一款全球性的数字原生货币,主打支付和跨境汇款。
“没有哪一种数字货币像Libra这样,能够引起整个货币和金融世界的紧张。”穆长春在“得到”课程中表示。Libra对全球央行研发数字货币的影响可见一斑。
据了解,DCEP的设计逻辑,很多地方与Libra相似,但并非相互模仿。
事实上,中国央行数字货币的研发工作在全球一直处于领先地位。2014年,时任央行行长周小川曾提出“央行数字货币是纸钞替代”的想法;2017年,中国央行通过数字票据交易平台进行数字货币测试,成为全球第一家做该类实验的国家。
只是,2017年的数字货币测试更多是做技术储备、知识积累,与真正发行数字货币不是同一个概念。当年测试之后,央行数字货币研发工作则进入了小步放缓节奏。
接近央行人士认为,导致上述情况发生的原因包括两点:一是,当年币圈整顿,数字货币研发是否采用与币圈密切相关的区块链技术存在争议;另一方面,央行推行法定数字货币,不同于民间数字货币,如若进一步提速,需要考量更多因素。
彼时,另一则出乎市场意料的消息是,2018年9月,央行数字货币研究所首任所长姚前离任,转任中国证券登记结算有限责任公司总经理。姚具有丰厚的数字货币理论基础,对央行数字货币研发工作功不可没。
之后,市场对数字货币研究所关注度一度降低。此外,电子支付手段如此发达,央行研发数字货币的必要性也开始成为一个间接性探讨话题。穆长春在上述课程中表示,首先,为了保护自己的货币主权和法币地位,需要未雨绸缪。其次,现在的纸钞、硬币的发行,印制、回笼、贮藏各个环节成本都非常高,还需要投入一些防伪技术成本,流通体系层级繁琐,携带不便。
转折点发生在今年8月初。央行在召开的2019年下半年工作电视会议中提到,加快推进我国法定数字货币研发的步伐,跟踪研究国内外虚拟货币发展趋势。
据《财经》记者了解,央行数字货币试点的相关配套工作也在有序推进。2018年成立的金标委法定数字货币标准工作组设立在央行数字货币研究所,已经完成了分布式账本安全规范的部分标准编制。
“既然设立在数字货币研究所,研究的标准一定会兼容法定数字货币。”某接近央行人士表示,一个创新事物的形成顺序是,先研究技术、小范围实验、形成统一共识、标准。“在向市场大规模推出之前,制定标准很重要。”此外,央行就研发数字货币接入支付系统也进行了测试。据某清算人士介绍,现有的支付系统一定程度支持数字货币,并不需要进行大的改造。
对于央行数字货币的设计思路,周小川不久前总结了五点:1.既要支持科技的发展,又要防止出问题。2.有些不同体系的技术可能会并行发展,可以鼓励多家协同发展和快捷切换,但主要是发挥市场积极性。3.央行需要准确测定核算并建立托管规则,实现百分之百备付金来保持稳定,同时校正激励机制。4.试点还是要尽可能地限定范围,退出的事前设计就像写“生前遗嘱”一样。如果出问题怎么退出呢?要事先设计好。技术发明者、创新者也许不热衷此设计,央行应要求其做充分的设计。5.要防止靠烧钱、靠变相补贴(包括直接补贴和交叉补贴)去抢市场份额,并扭曲竞争秩序。
某专业人士曾向《财经》记者表示,数字货币作为法定货币能否推出取决于多个因素:对整个经济冲击是否最小、技术是否过硬、国家是否有决心以及老百姓是否愿意接受等。
大行竞战

中国央行官方人士曾经公开表示,中国央行数字货币将采用双层投放和双层运营结构(上面一层是人民银行对商业银行,下面一层是商业银行对老百姓),商业银行扮演至关重要的角色。图/IC
中国央行官方人士曾经公开表示,中国央行数字货币将采用双层投放和双层运营结构(上面一层是人民银行对商业银行,下面一层是商业银行对老百姓),为此,商业银行扮演至关重要的角色。
据《财经》记者了解,早在11月初,监管部门就曾召集试点银行在深圳召开会议,并对应用场景的选择和细化方面进行了深入沟通,试点银行则从自身优势进行场景选择,上报央行。
某接近央行人士表示,由于央行非常重视此次DCEP试点,各家试点银行积极参与。事实上,早在10月底,就有银行就法定数字货币试点工作、试点场景方案召开相关会议,讨论相关方案的可行性问题。各家商业银行针对数字货币试点的项目名称各不相同,在内部推动上,均由行内一个主要部门作为项目牵头部门,其他部门给予配合。
“在自愿的前提下,各家银行在深圳选择场景先行先试,未来哪家行试行好,不排除直接采用该模式。”某接近试点项目的人士透露,这就是央行推的赛马模式。
在竞赛的方式下,试点银行选择的合作模式并不相同。据《财经》记者了解,工、农、中、建四大国有商业银行,以及中国移动、中国电信、中国联通三大电信运营商已共同入局央行法定数字货币试点。在具体试点合作模式的选择上,有的银行倾向于与电信运营商合作,有的银行则倾向于自己独立试点。
由于试点合作主体不同,DCEP的开发模型也不一致,某商业银行人士介绍,选择独立试点的银行倾向选择钱包APP方式;与运营商合作的模式下,运营商倾向推行他们自己的钱包,与SIM卡结合。“字符串可以存在APP里,也可以存在SIM卡里。”
“2017年选择的数字票据交易平台作为试点应用产品,在于该平台较零售相对简单、封闭,而且属于央行自己系统,把控更为容易。而今涉及场景进入,就变得更为复杂和困难。”上述银行人士说道。人行系统(发钞系统)还要进一步完善,试点商业银行起初也都在自家封闭的系统中进行试点。
范一飞曾发文指出。人民银行发行数字货币实际上是一个非常复杂的工程,像中国这样大的国家,人口众多,各地的经济发展、资源禀赋和人口基数,差别都比较大,所以在设计、发行和流通的整个环节,就要充分考虑所面临的多样性和复杂性。如果我们采取单层投放、单层运营,相当于人民银行一个机构就要去面对全中国所有的消费者,环境复杂,考验非常严峻。
另一方面,商业银行和其他一些商业机构,在IT基础设施应用和服务体系上,都已经比较成熟,在金融科技方面也积累了很多经验,人才储备也比较充分,央行完全没有必要抛开现有的商业银行IT基础设施,再去另起炉灶、重复建设。
为此,商业银行需要做好多项服务工作,上海新金融研究院副院长、浙商银行原行长刘晓春向《财经》记者表示,一是,要进行科技投入,建设自己的数字钱包(相当于现钞的金库)和数字货币运行系统与央行数字货币发行系统对接、与客户的数字钱包对接;二是,确保数字货币与记账货币、纸币、硬币的兑换,在账户方面,在现金账之外要增加数字货币账;三是、代理央行做好数字货币对社会的发行工作和管理工作,包括数字货币的回笼;四是,为客户制作数字钱包。这个可能是数字货币与现金的最大区别,使用现金,客户是自备钱包或保险柜,个人也可以直接塞口袋里。数字货币必须有专门的数字钱包,这钱包只能由央行发,或央行委托商业银行发。
目前来看,交通、教育、医疗以及消费等领域,将成为DCEP试点银行的重点选择场景。据《财经》记者了解,为了能够做好数字货币试点工作,几家大行不仅深入研究深圳场景选择,在北京均有选址,设立封闭开发项目组。
场景不完全取决于技术,更与人们的习惯、文化、利益、隐私意识等有关。“试点银行都在选择可行的场景,同时储备一些重点领域场景,做好随时上线准备,并希望在跑马圈地中占据优势。”某商业银行人士坦言。本次试点场景要考虑B-C两端需求,涉及母钱包、子钱包和个人钱包概念。
据了解,四大行以外的银行暂时还未参与DCEP试点,不过,有个别试点银行已经考虑寻找优秀的中小银行,探索新的合作模式。
在央行数字货币研发过程中,是否采用区块链技术一直备受市场关注。周小川曾直言,目前数字货币仍在不断发展,它背后的区块链技术没有获得预想的高TPS(Transaction Per Second,每秒钟系统能够处理的交易或事务的数量。它是衡量系统处理能力的重要指标)性能。央行正在推进区块链在两个低TPS交易市场的应用:一是票据交易,二是信用证融资的交易。
上述资深技术解决方案人士也进一步指出,目前,仅区块链技术还满足不了中国数字货币场景的应用要求,除非未来发生一些很大的变化。不过,他也承认,区块链尽管不是完美的技术,但是目前是他所看到唯一的比较全面、必要的技术。
“央行不会干预商业机构的技术路线选择,商业机构对老百姓兑换数字货币的时候,用什么技术来兑换?是用区块链,还是用传统账户体系?是用电子支付工具,还是用移动支付工具?无论采取哪种技术路线,央行这个层面都能适应。”穆长春在上述课程中说,我们的出发点就是要充分调动市场力量,通过竞争选优来实现系统优化,共同开发、共同运营,有利于整合资源,也有利于促进创新。“当然,双层运营体系还有别的考虑,一个是可以避免金融脱媒,同时,充分调动市场的积极性,用市场机制来实现资源配置,调动商业银行和商业机构的积极性。
在双层投放和双层运营结构下,央行数字货币的投放有望与纸钞投放过程一致。纸钞投放过程包括:人民银行印出纸钞,商业银行向人民银行缴纳货币发行基金,之后将纸钞运到网点,然后,老百姓去网点兑换现钞。
中国央行发行DCEP后的货币流通形式则是 “商业银行在中央银行开户,按照百分之百全额缴纳准备金,个人和企业通过商业银行或商业机构开立数字钱包。”穆长春介绍,对于用户来说,不需要跑到商业银行,只要下载、注册一个App,便可使用。
据了解,与取现金一样,未来商业银行对DCEP也会按照现行的现金管理规定,设置一定的门槛,以防在特殊情况下发生挤兑危机。
支付冲击
尽管激进的金融科技倡导者将中国央行DCEP看作是数字货币的保守路线。即便如此,有分析认为,DCEP的一小步也将带来巨变,尤其是支付清算市场。
支付领域的去现金缘起于货币电子化,而数字货币作为货币电子化的迭代者,被视为现金(纸币、硬币)支付的终结者。
“货币电子化与数字货币之间存在传承关系,电子货币转换更多是支付信息背后资金的流动,而数字货币则体现在货币体系的‘根’上,即M0数字化,M0结构将发生变化。”某数字货币研究人士向《财经》记者表示。
此前,某互联网金融从业者表达了自己对现金的观点:现金不应只包括纸质现金,还应包括央行认可的所有支付机构发行的支付工具。央行公布的最新金融数据显示,截至10月末,流通中货币(M0)余额7.34万亿元,同比增长4.7%,当月净回笼现金734亿元。

虽然,金融领域定义的现金M0呈现增长态势,而普通百姓日常生活中对于现金的理解,显然是有差异的,后者更多认为,现金就是纸币和硬币。而随着二维码支付的兴起,百姓生活中对纸币和硬币的使用显然在急剧下降,银行网点现金业务显著衰减,只需一部手机即可实现“无现金”出游。
2016年二维码支付合规化后,支付宝、微信支付两大巨头开始力推线下扫码支付,逐渐取代现金交易,进而垄断线下移动支付市场。近日,艾瑞咨询发布了2019年上半年《中国第三方支付行业数据发布报告》。数据显示,今年上半年,第三方移动支付交易规模约110.4万亿元。同比增长23.76%,增速相较2018年有所放缓。
其中,支付宝、财付通仍保持绝对垄断,两巨头占据约93%市场份额,其他机构抢占不到7%的市场份额。
未来,央行法定数字货币能否改变当前的支付格局?
有一种激进的声音认为,法定数字货币将造就唯一可以干掉支付宝、微信的机会。不过,在个别巨头企业人士看来,央行数字货币的推出并不会对现有的支付格局产生影响。据《财经》记者了解,两大支付巨头与监管部门就相关事宜进行密切沟通,意欲进入法定数字货币实验场。
央行数字货币的功能和属性与纸钞完全一致,被翻译为“具有价值特征的数字支付工具”,意思是,与纸钞支付类似,不需要账户就能够实现价值转移。具体支付路径体现为:支付双方手机均安有DCEP数字钱包,即便没有网络,只要保持开机状态(电量充足),两个手机碰一碰就可以完成货币转账,而且并不需要绑定任何银行卡。不过,手机持有人如果向数字钱包充钱,或者从数字钱包提取资金,依然还需要绑定银行账户。
更进一步,数字货币是否可以直接绑定信用卡?据《财经》记者了解,相关银行也正在研究,如果绑定信用卡,类似于当前的信用卡取现,银行收取相关提现费用。
根据穆长春授课,央行数字货币替代M0而非M1、M2。这意味着,央行数字货币依然是中央银行负债,具有法偿性,这一点相比于支付宝、微信支付更有效力和安全性,他们(支付宝、微信支付)并非央行货币进行结算,而是商业银行存款货币进行结算,这种情况存在备付金集中存管的问题。
“微信和支付宝在法律地位、安全性上,没有达到和纸钞同样的水平。”穆长春解释说,理论上讲,商业银行都可能会破产,所以这些年人民银行建立了存款保险制度;但假设微信破产了,微信钱包里的钱没有存款保险,就只能参加它的破产清算,比如你之前有100块钱,现在只能还你1毛钱,你也只能接受,它不受央行最后贷款人的保护。“当然,这种可能性很小,但你不能完全排除。”
央行数字货币的另一大优点还体现在自然灾害发生之时,穆举例,比如大的地震切断通信,进而阻断电子支付,就只剩两种支付手段:一个是纸钞,一个是央行数字货币——不需要网络的“双离线支付”。
“在法定数字货币上,与支付宝、微信本身最大的不同是,银行一直聚焦支付本身,而两大巨头已经渗透客户、打通产业链。”某商业银行人士向《财经》记者表示,支付机构比较紧张的是,DCEP会倾向于免费服务。
对于市场化运作的支付宝和微信支付,曾经巨额补贴换来的高密度客户绑定是一把双刃剑,为两巨头带来客户流量的同时,也带来了较大的成本支出。
以具有便捷性的信用卡还款功能为例,此前二者的免费信用卡还款极受客户喜爱,据市场业内人士猜测,支付宝、微信的信用卡还款规模接近万亿元,因这项业务支付的通道费用就达几十亿元。之后,在备付金集中存款、切断直连等严监管政策推动下,这项巨额的成本支出导致两家支付巨头别无选择,不得不先后走上信用卡还款收费的道路。
“有支付巨头人士认为央行数字货币将不遵守商业规则。”某接近项目组人士坦言。法定数字货币的目的是替代现金与零钱,但并没有支付宝、微信灵活,也没有现金方便。“用的可能性不会太大,在代替零钱使用方面,微信和支付宝已经很好了。尽管不可以拒收法定数字货币,但是客户有是否使用的权利。”
比较来看,现在私营的支付机构或平台,一般会设置支付壁垒,例如微信与支付宝不能互相扫码。但是,对于央行数字货币而言,使用电子支付的地方,就必须接受央行的数字货币。在业内人士看来,如果二者真的产生竞争,还要看谁能真正赢得客户的喜爱。
刘晓春认为,央行数字货币会对现有支付格局产生什么影响,要看央行数字货币在现实中受欢迎到什么程度,在哪些领域或场景更适合使用。实际上,数字货币并不是在需求基础上产生的,这和支付宝不同。虽然中本聪最初的目的是想为网上交易提供一种像现金一样的支付手段,但比特币从产生之初就偏离了这个初心。这之后所有关于数字货币的设想,都是从技术本身推演的。
全球示范
美国联邦储备委员会前主席艾伦·格林斯潘(Alan Greenspan)日前在中国财经杂志第十七届《财经》年度经济展望会上表示,各国中央银行没有必要发行数字货币。他讲道,“各国货币是由主权信用支撑的,这是其他组织无法提供的。美国的基本主权信用远远超出了Facebook的想象。”
同时,格林斯潘也指出,央行发行主权数字货币并非是经济领域的话题,更多是一个政治领域的话题。
但是,全球主要的央行都在研发数字货币。
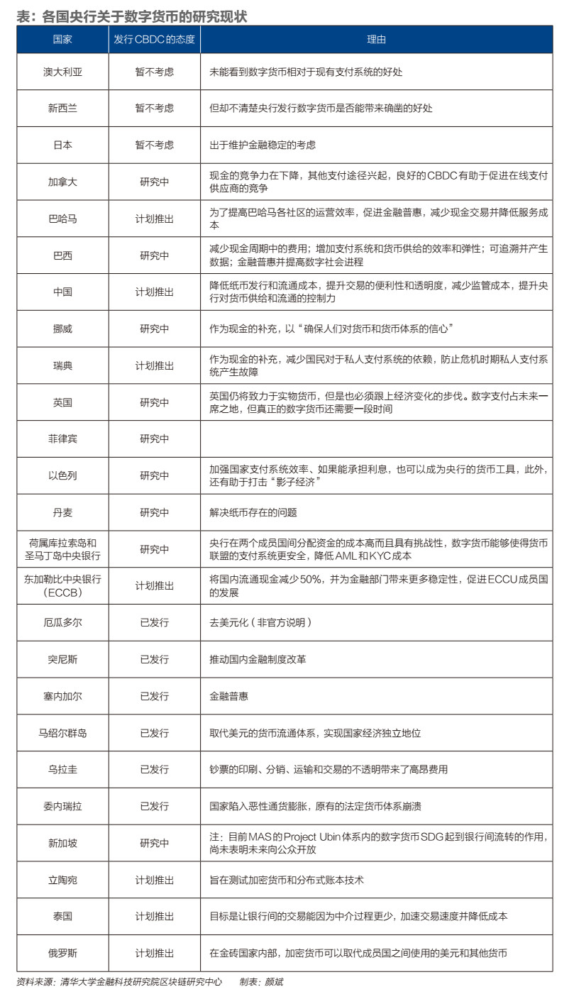
清华大学金融科技研究院区块链研究中心今年初发布的研究报告梳理了各国央行关于数字货币的研究现状。在25家央行中,计划推出CBDC(法定数字货币)的央行有7家,探索中9家,已发行6家,暂不考虑3家。
报告指出,目前来看,多数发达国家央行是出于避免私人支付公司垄断而考虑发行数字货币,发展中国家和非洲国家多因为金融普惠、突破制裁等。

公开报道显示,突尼斯近日宣布推出本国货币Dinar(第纳尔)的数字版本“E-Dinar”,或成为全球第一个发行中央银行数字货币(CBDC)的国家。目前“E-dinar”已经正式启动测试。
同时,欧洲央行高级官员日前表示,由欧洲央行支持的数字货币的可行性研究有望在未来几个月取得进展,但此项目面临挑战,而且是长期的。
近日,欧洲央行行长克里斯蒂娜·拉加德在欧洲议会ECON委员会上表示,中央银行的数字货币将允许公民在日常交易中直接使用中央银行的货币。但是,根据其设计,中央银行数字货币可能会带来风险。例如,它们可以改变实施货币政策以及改变货币政策传递给实体经济的方式。它们也可能对全球金融体系的运作及其稳定性产生影响。因此,央行数字货币及其优化设计的问题值得进一步分析。我们的最终目标是促进更安全、创新和集成的欧元支付。这也将会使欧元区的所有人受益,并强化欧元的国际影响力。
在微观层面上,有业内人士指出,由于数字货币能够实现点对点交易,可以加快资金周转速度,提高资金运作效率,进而可以降低企业杠杆率(资产负债比率)。
在宏观上,“数字货币对货币政策的实施是有利的,因为这种测算更精准”。接近央行人士说道。不排除未来货币政策框架会改变,因为原来货币政策宏观调控是建立在不可预期的基础上,各个环节渗漏比较多,扭曲比较多,反馈比较慢。而数字货币会让操作更精准,信息更透明,反馈更加及时,需求更准确。不过,央行两个功能不可替代,最终清算地位和货币创造功能。
相对于民间数字货币,各国央行主导的法定数字货币被部分推崇者提升到了国家战略层面。
通证通研究院发布报告称,未来数字主权将构成各国综合国力的一部分,数字主权将至少与金融主权处于同等重要的地位,较早推出央行数字货币的国家有望在数字货币潮流中取得先发优势。同时,数字货币为央行提供了新的货币政策工具,或帮助央行对货币供应量及结构、流通速度等的测算更为精确,有助于提升央行货币地位和货币政策有效性。
黄奇帆表示,DCEP的意义在于使得交易环节对账户依赖程度大为降低,有利于人民币的流通和国际化。同时DCEP可以实现货币创造、记账、流动等数据的实时采集,为货币的投放、货币政策的制定与实施提供有益的参考。
“现代社会国与国之间竞争的最终决定因素是金融竞争力。”黄益平认为,未来国与国之间的金融竞争,或将发生在数字金融领域,而数字货币也许就是这场新竞争的终极战场。掌握了全球性的数字货币,就能很大程度上拥有全球支付与货币体系的影响力。
数字货币本身真正的目标是减少现金的一系列的问题,例如印刷、存储、发行、回收等。但从目前的所有技术来看,在一些发展中国家,数字货币所面临的所有技术都不足够成熟。那么,在这个时候一些国家央行发行数字货币更多是一种姿态,也是一种实验和摸索的积累。
“现阶段证明不了我行,但是可以证明我有。”上述资深技术解决方案人士分析,对于一些并不具备技术条件的发展中国家来说,推出数字货币更多是一种姿态或摸索。反观中国央行数字货币的必要性,一个是外部竞争压力,一个是央行创新的意愿。
从目前中国央行所公布的方案看,中国不仅在速度上走在了前列,在技术应用上也是最开放的。刘晓春表示,大多数机构包括监管机构,研究数字货币都是基于区块链技术,而中国央行突破了这样的思维局限。如果只是基于区块链技术,那么,数字货币的使用就只能局限于区块链上,所谓的场景,就有很大的局限性。中国央行设计的数字货币,可以线上使用,也可以线下使用,连网络都可以不需要,何况区块链?所以,使用场景的想象空间是非常大的。
刘晓春判断,中国央行如果能够推出数字货币将对全球具有重大的示范意义,其中可以归结为以下五点:一个技术示范。中国央行数字货币不局限于区块链技术,提供了更多的技术可能;第二是发行框架示范,中国央行采用双层架构,这关系到数字货币的发行体系和运行管理体系建设;第三是社会的接受程度示范,这决定了数字货币是否具备全面替代现有货币形态的能力,或者只是一个补充,也可能是不被接受;第四是社会成本示范,数字货币的运行成本是否真如人们所预期的那样低于纸币;第五是延展示范,即通过数字货币的研发和应用,可以探索相关技术在金融领域其他方面的应用。
接受《财经》记者采访的多位人士认为,长远来看,纸币的消失是必然的趋势,至于什么时间能将数字货币整套基础设施完善得与银行支付一样成熟,还需要实践验证。
央行数字货币研究所前所长姚前曾表示,在较长时期内,数字货币和纸币将并存流通。对于普通百姓来说,未来到银行取钱时,既可以选择兑换实物现金,也可以选择兑换数字货币。