混合链GMPC问世能否突破当前跨链困局?
比特币暴涨,Facebook官宣发币Libra,央行20天三次发声谈数字货币...2019年乃至未来的金融圈已离不开数字货币,而区块链作为数字货币的底层支撑技术是比特币如此成功的根本原因,这个去中心化、不可篡改、点对点的“记账”技术,是一切数字货币的核心基础,它涵盖了分布式网络、密码学、经济学等多门学科内容,是创新?更像是技术的聚合,拆开各个技术细节、概念内容我们都不陌生,然而通过电子现金这个模型悄然完成了数字货币的完美蜕变,分布式记账再串接成链就构成了“区块链”。
区块链发展史
区块链这一概念最早始于比特币,其目的是为了解决中心化银行的支付效率以及高昂的成本问题,但是其功能特别简单,不具备编写智能合约以及跨链的功能,大家甚至可以类比成只能进行转账而且速度很慢的支付宝。
而后面随着以太坊、EOS的兴起,第二代区块链架构逐渐兴起,而第二代区块链架构的重要特点就是支持智能合约,智能合约有什么用呢?大家可以理解成,任何人都可以在上面部署一个DApp,而这个DApp可以发行任何资产,也可以作为一个合同,达到某个条件后就触发合同里的内容。
第三代区块链架构则是跨链网络,就像我们刚刚提到的,第一代和第二代网络都很难有一个通用的协议去进行上面的资产和数据交互,而第三代区块链网络做的就是这个事。以Cosmos和Polkadot为首的跨链项目在今年可谓是如火如荼,然而他们仍然没有解决一个现实问题,怎么将现实社会中的已有流量与区块链上的资产进行交互。要知道,没有流量的社区是没有太多价值的,就跟很多软件,没人用,再好也没价值。
而我们GMPC则是下一代新型区块链架构,我们引入了混互链的概念,基于首创的MixLink协议,能够做到向一个个区块链里的价值孤岛输送流量,交换资产,成为区块链世界里的价值流量引擎!
区块链划分
根据区块链的使用范围和准入权限的不同,区块链大体可分为公链、联盟链和私有链三种,所谓公链即面向大众,不需要任何许可,人人皆可参与使用;联盟链即面向行业阵营,需要一定的许可才能加入,譬如银行系统、保险系统、公安系统等,系统内部人员得到许可才能使用;私有链即单机链,公司内部数据库,不对外开放。区块链发展至今,已有成百上千个公链和联盟链项目,由于不同的链与链之间是平行空间,链上数据完全隔离,也就形成了一个个数据孤岛,且数据冗余程度远比互联网时期更甚,其中,第一代区块链网络主要以公链为主,第二代区块链网络包括公链、联盟链、私链,而第三代区块链网络主要是跨链。
如果进行类比的话,我们可以将现在的区块链发展时期类比到21世纪初的互联网。那个时候国内各种论坛、贴吧兴起,每个公司都有自己的小局域网,局域网和局域网之间无法互联,我们如果想在两个地区打游戏都是一件非常困难的事,更不要说什么直播、抖音了。然而到了现在2019年,你很难想象那个时候的场景。
区块链——战略级技术
区块链技术是下一代互联网,虽然现在很多技术都还处于发展中,但是我们会发现,包括百度、腾讯、阿里在内的国内外诸多龙头企业都在大力发展互联网技术。同时,包括美国、欧洲日本在内的多个国家和实体也在大力发展区块链、数字经济等。前一段时间闹的沸沸扬扬的Libra就是Facebook这一社交巨头向美联储发起的一次冲击。说不准十年后的我们,可以在全球各地使用区块链技术,快速的进行支付、资产转账等。届时我们回顾现在,可能会发现,现在正是进入区块链行业大好的时机。
而2019年又堪称区块链跨链元年。什么是跨链呢?跨链是一项将两个不同区块链网络的数据和资产交换的技术,而这项技术的好处是什么?答案是达到1+1>2的效果。给大家打个比喻,现在很多网站都允许微信登录,而微信登录这个功能就相当于跨链的作用,正是有了微信,我们才可以快速登录到其他网站,不需要多余的注册。但是跨链的局限性也十分明显,很多链有技术,有资产但是没有流量,就跟汽车没有燃料一样,性能再好也没有价值。
也正因如此,我们GMPC针对当前公链、跨链的现有问题,尤其是应用流量缺失、价值孤岛的不断增加等,提出了一个新型混合链架构设计——多链复合混合链架构。我们的目标是实现公链、联盟链甚至是跨链之间的资产互联互通,致力于成为全球最大的区块链价值流量引擎发动机。

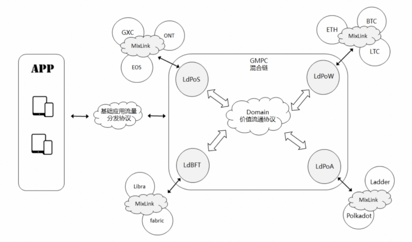
基于以上,就很好理解如上这张图,GMPC支持所有的公链、联盟链及跨链平台,各链之间流量传输、数据交互和代币交易均可实现。具体剖析其生态架构如下:

GMPC混合链可以看作多链联合的网格结构,由分布在全球上万个以上的去中心化验证节点维护。在整个区块链网格中,不同的区块链平台、链路上的资产和流量通过标准的混合链协议以及GMPC数据交互协议(即MixLink协议)进行混合链通信,实现不同区块链项目的资产与流量的流通。怎么理解呢?最外圈即原生链,我们可以看到有公链(BTC、ETH、LTC、GXC等),联盟链(Libra、Fabric等);里圈为GMPC提供的功能链域LD,根据共识机制的不同可以分为LdPOW、LdPos、LdBFT、LdPoA;原生链按照MixLink协议规范接入LD,LD与LD之间通过Domain价值协议联通,MixLink协议是面向应用的,依应用场景不同,每个原生链允许接入一个或多个LD,进而形成了整个网络,APP再通过基础应用流量分发协议接入网络,最终构成GMPC整个生态架构。
技术决定未来
在整个GMPC混合链生态架构中,主要有以下三大核心要素:
1.混合链是一个兼容公链、跨链、联盟链的混合网格架构。
什么链都可以接入到GMPC生态里,这是我们的初心。
与跨链不同,GMPC的混合链不仅支持单链、公链的联通,还支持跨链之间,甚至于对联盟链的互操作。简单的来说,即GMPC能接受任意一种底层区块链平台的跨链交易。
这样带来的好处也是非常明显的,我们能够做到万链互连,即使每个链只有1%甚至0.1%的资产与我们GMPC连接,那么这也是一个千亿级的市场。
2. 混合链是应用级的超链协议,同时具备网格链化节点治理能力。
GMPC将适用于包括公链与公链之间、跨链与跨链之间、公链与联盟链之间的代币交易和流量交互。通过混合链技术下的聚合去中心化交易能够彻底解决用户跨交易买卖效率低、比对困难、搬砖成本高等问题。
具有相同的共识算法以及应用场景的原生链归属同一个单元组织。同个单元组织由于具有相同的信任模型、共识机制和应用交互生态,这为原生链之间的合作、社区治理以及节点奖励生态提供了丰富的想像力空间。
而我们GMPC的生态也会随着链内的产品和资产一个个增加而不断具有更高的价值。
3.混合链尊重万链生态自由选择权
与传统跨链不同的是,GMPC混合链即是打造一个可伸缩的容器,在完全保持原生链技术架构、存储架构、治理组织的前提下,在不发生“化学作用”的前提下,为原生链间提供流通交互、互联互通服务。
在以上核心要素的要求下,GMPC设计了面向逻辑分层的混合链分层架构,如下图所示:

GMPC 作为一个面向应用的域生态,GMPC对接了大量的App和DApp,该App和DApp是域生态的流量入口。
同时GMPC提供了相应的API、SDK层,为包括App/DApp、BaaS、原生链在内的应用提供交易操作工具集。其中,BaaS是一个企业级区块链管理平台,在该平台下,我们可以方便的对GMPC中的App/DApp生态,Domain、智能合约等进行管理和开发。
一个生态里,开发者是必不可少的,没有人开发就没有新的DApp、新的流量和新的资产,试想一下,如果没有4G、5G这些基础设施,哪有我们现在这么多的流量和应用。
智能合约、共识算法、经济模型:GMPC三大利器
GMPC混合链核心层拥有三大技术组件,分别是智能合约组件,GBFT共识算法组件以及GMPC token经济模型。GMPC 智能合约模型支持多种图灵完备的智能合约语言,包括Solidity、Move等。同时,GMPC结合域应用生态,将域资产Resource化,对Move语言进行了改进,设计了GMove语言,专为GMBC生态而开发,简单、安全、可靠。GMPC还自研了GBFT共识算法,GBFT融合了DPoS(Delegates Proof of Stake)和HotStuff的特性,使得原本适用于许可型(permissioned)区块链网络的HotStuff共识也适用于非许可型(permissioned)的公链场景。
GMPC支持Domain与原生链的三阶段交互协议以及Domain内部的价值流通协议,可以方便高效的进行原生链与GMPC混合链的资产、流量转换。
GMPC提供了混合存储模型,第一次实现对CloudService、IPFS、Storj等存储结构混合使用,并提供可配置化接口,方便其他类似协议族的平台接入,适配大数据场景。即使未来GMPC的流量太多,我们也能安全存储在GMPC链中。
最后,GMPC最为重要的即是MixLink超协议,MixLink是GMPC首创的全球第一个混合链协议,旨在联合包括公链、联盟链、跨链等多个区块链生态,完成资产价值和流量的互通转换。MixLink构成了区块链高速公路的输送规范。在MixLink超协议中主要包含三层协议:
1.App与GMPC的基础应用层流量分发协议
原生链的应用无论是普通App还是GMPC DApp,都可以直接集成该协议,通过交易来指定应用层的流量分发规则。
非DApp应用需要进行GMPC的应用注册,GMPC会基于该App的注册信息分配对应的DApp映射。DApp可以通过GMPC交易触发GMPC流量分发规则智能合约,指定流量分发规则。以游戏场景为例,比如某游戏会指定其游戏流量根据地区(华东区、华北区、北美区)分发到ETH、EOS、LAD上。最后,GMPC流量分发合约将会读取该流量分发规则,借助GMPC与原生链的三阶段交互协议,将App上的游戏甚至是其他流量分发到各个原生链里。
2. GMPC与原生链的三阶段交互协议
GMPC与原生链的三阶段交互协议是MixLink的核心。
1)原生链注册协议
据共识技术,将域LD分为LdPos、LdPow、LdBFT、LdPOA、LDPOC等类别,未来可能随着区块链的发展不断增加协议簇。原生链要与GMPC交互,需先进行原生链注册。
原生链将以注册到LinkDomain从而融入混链生态,LinkDomain与LinkDomain之间通过Domain价值流通协议进行交互(详见4.3.4)。
每个LinkDomain里都包含了该LinkDomain下的Block Proof协议,同时,原生链在LinkDomain中注册时,将会在GMPC上保留该原生链的注册信息、GMPC token信息。
2)原生链价值锚定
在GMPC的原生链资产锚定协议里,融合了“多链-中继链-跨链”的融合链协议交互,实现了链上资产互通和数据分布传输。
因此在GMPC生态中,开发者能够在不同的公链中调用GMPC的智能合约,实现不同区块链平台中的游戏资产转化。例如,
我们以Chain A 到GMPC转账10游戏币为例,说明混合链的标准交互流程:
①在混合链过程中最重要的即为互相跟踪,也就是说如果A要和GMPC进行混合链交易,那么A和GMPC需要分别运行相当于对方区块链的轻节点服务,这样互相可以实时接收到对方的区块头信息(方便后续执行类SPV验证);
②A链上初始化混合链协议,冻结相关资产10游戏币, 并生成相应的证明发送给B区块链;
③GMPC接收到相应的资产转化消息,通过A链的区块头信息确定A确实进行相应的资产冻结,然后B链会生成等价值10游戏币的资产。
通过这三步,即可实现了其他链向GMPC进行游戏资产转化的全过程,也保护了不同链上的游戏价值数据的安全。
在整个GMPC混合链架构中,混合中继节点是最为核心的部分,主要是为整个系统提供统一的共识和安全性保障,支持不同的原生链资产转移与协议触发。
3)GMPC Token快速映射协议
每个App都会在GMPC混合链中注册对应的GMPC token,而该token在不同的原生链中存在不同的映射,比如在以太坊中的Token可能为GMPC-ETH token,在EOS中的Token可能为GMPC-EOS token。
当某个原生链在GMPC进行注册后,我们将GMPC混合链中一些App的Token快速映射到该原生链里,快速定义该App在该原生链的价值,建立生态
3. Link Domain价值流通协议
不同于其他传统跨链以及多链架构,GMPC混合链还支持原生链间的价值流通,该价值流通包括但不限于App流量、原生链原生资产以及不同原生链的GMPC token。最简单的例子就是在很多游戏中,支持装备、账号甚至是工会的跨服转移。而GMPC作为一个底层混合链平台,使用统一的原生链价值流通协议来支持该能力。根据原生链注册协议,我们将LinkDomain价值流通协议分为LinkDomain内价值转移与LinkDomain间价值转移两种协议。
而在GMPC中,由于存在与多个不同的原生链交互的情况,为了降低两两跨链的复杂度,我们引入了一种桥bridge中继链,所有的原生链都用过原生链价值锚定协议锚定到桥bridge中继链上,让中继链来辅助跨链交易的验证和转移。如下图所示

与此同时,在整个GMPC中,由于存在与多个不同的原生链交互的情况,因此存在多个不同的GMPC中继,为了保证Domain价值资产转移的正确性,保护GMPC混合链价值数据的安全性,我们将在该协议族中采用GTendermint的共识方式,通过共识协议来保证混合链Domain间的交易的一致性。
相比于其他单一链,我们GMPC的目标更加宏远,我们希望将传统互联网的流量和现有区块链的价值体系相结合,使得区块链不仅仅是一个价值网络,更有诸多的DApp/App在其上面运行,而这其中,GMPC及其MixLink协议则充当着价值流量引擎的作用。相信未来,随着GMPC的生态不断发展,我们能看到更多的区块链连接到GMPC上,早日将区块链技术发展的可以和互联网相同的地位,让人们更多的享受到区块链以及GMPC技术带来的红利。