据公开资料显示,目前已经公示可查的数字钱包约 340 个,由于其产品形态、私钥存储机制、数据保存完整度等差异导致其在不同使用环节呈现出不同的特性,这些特性在一定环境下可能会成为漏洞而令数字钱包遭受攻击。一旦出现安全性问题会导致用户出现数字财产失窃,而由于数字货币架构的特殊性,被盗资产非常难以追回,因此钱包的安全性是至关重要。
全球通证数据与评级机构 TokenInsight 通过统计截至 2018 年 12 月份所成立的近 120 个钱包项目的应用数据,对钱包行业整体发展情况、不同钱包项目的结构特点及使用安全性等方面进行了调研与分析,并以此建立起一套行业通用的安全风险分类体系以及表现评测模型。
链闻获得 TokenInsight 授权,将这份报告的重点内容推荐给读者。本篇钱包安全性报告数据来自 TokenInsight 数据库以及公开数据,为钱包行业实证研究提供了坚实的数据支持。希望通过此报告能为钱包使用者及项目开发者提供有用的建议。
针对钱包行业发展趋势和所存在的问题, TokenInsight 将钱包行业在安全方面的探索撰写成本报告的重点研究成果,TokenInsight 认为在 2019 年钱包行业将会出现基于安全性架构发展的兼容性钱包和在人工类风险方面管控的钱包资管业务:
兼容性钱包的崛起
根据统计,截止到 2018 年 Q4 季度,全球数字资产钱包用户数为 3191.4 万人,同比上季度增长 10.4%,环比增长 48.3%。若以互联网用户数量作为数字货币用户数量的发展目标,则用户总量有 100 倍的拓展空间。这意味着其具有很大的发展潜力和巨大的市场空间,随着区块链技术的发展,2019 年市场将会迎来更加多元化的发展,会有更多的人接触并涌入区块链及数字货币行业。
全球数字货币用户规模
钱包用户选择意向发展图
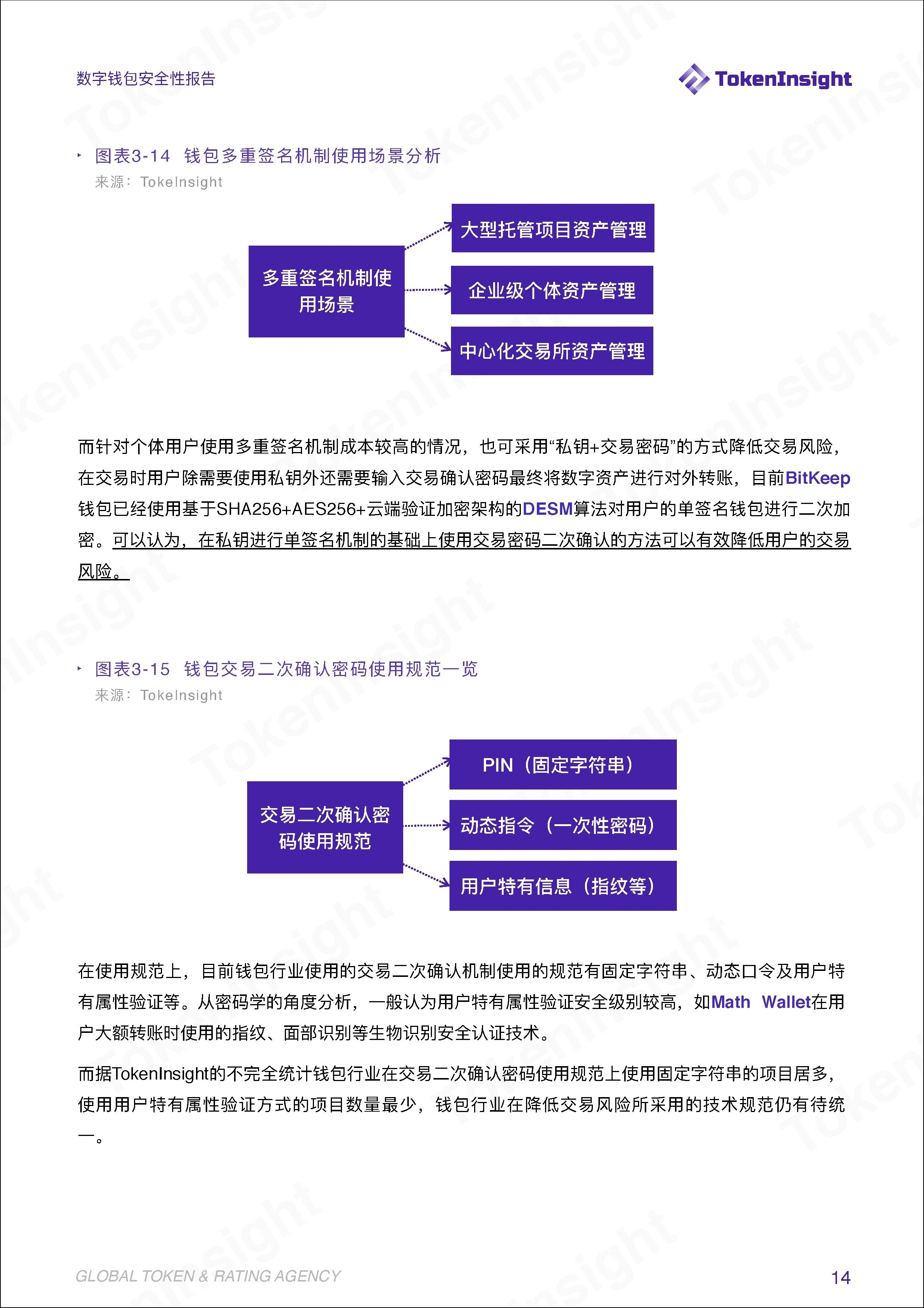
而由于对非对称加密算法的不了解及去中心化钱包的使用不熟练,这部分新兴用户会选择中心化钱包作为存储工具以降低自身数字资产的安全性风险。
在一段时间之后随着专业知识的增加,用户会寻求使用去中心化钱包将数字资产的安全风险从钱包项目方转嫁至自身。而此时用户已对原有的中心化钱包产生一定的黏性,若此时钱包项目方可以提供另一种私钥去中心化存储方案,则既可以满足用户对于私钥安全性存储的升级需要又可以兼顾保留用户原有的操作环境,项目方则可以降低用户流失风险及提高对新用户吸引度。
综上所述,基于安全性及市场发展考虑,2019 年支持去中心化存储 & 中心化存储功能的钱包将会成为用户的热门选择。
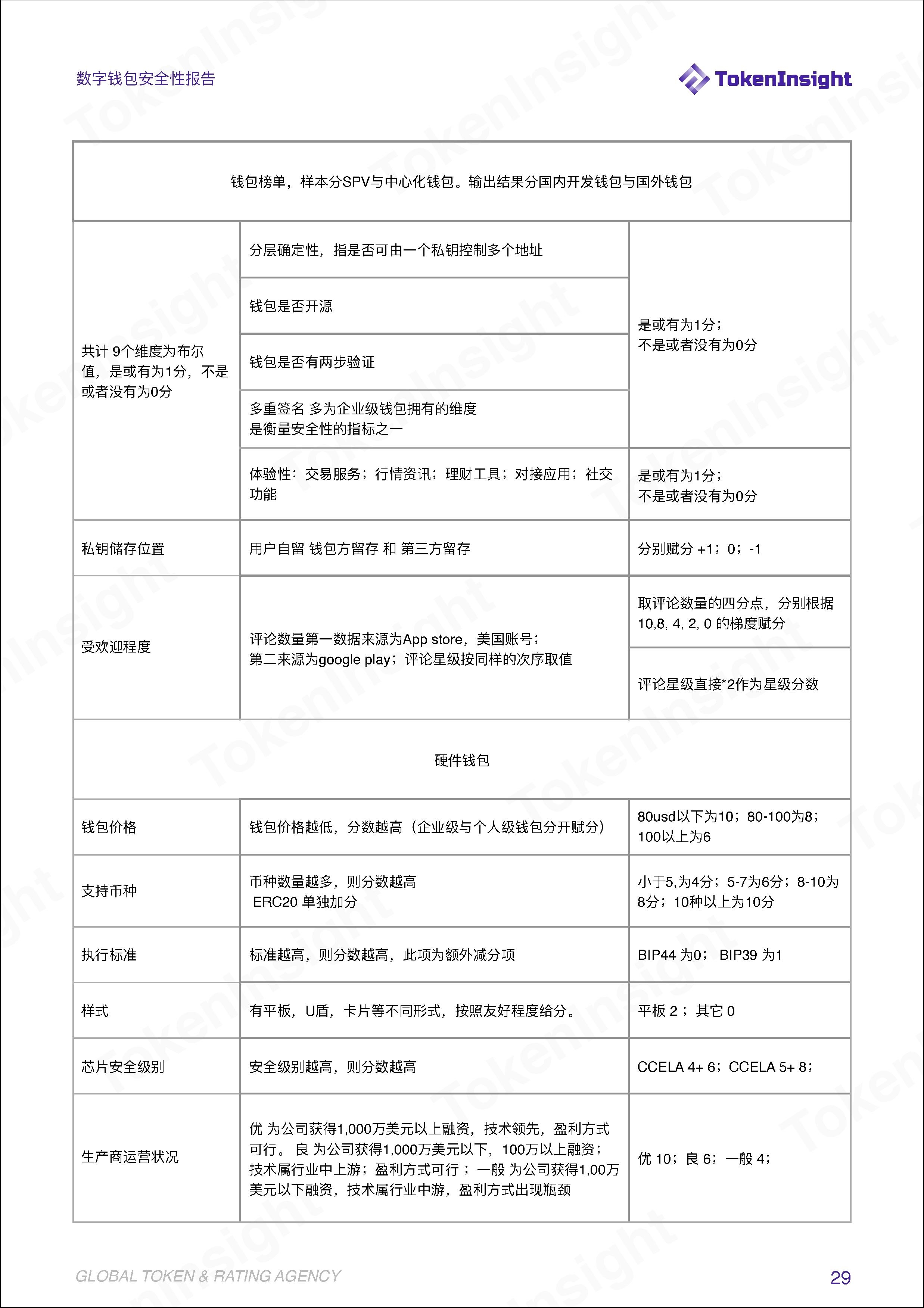
2018 年最具价值钱包-轻钱包-中国区榜单评测数据
而在 2018 年最具价值钱包-轻钱包-中国区榜单(详情见附录)所收录的 Top10 钱包项目中,已有 Math Wallet、Cobo Wallet 等钱包开始尝试类似的兼容性业务,按照市场发展的情况来看,支持中心化 & 去中心化双重存储功能的钱包会愈发的受到用户青睐,而在架构升级的同时所带来的新的安全性问题也是值得考虑的。
资管业务的绊脚石
项目功能方面,钱包行业已经不限于对解决数字货币资产的存储及交易方案,在此基础上添加的功能有存储与交易、信息服务、资产管理、借贷、DApp 接入等。而随着公链的发展及传统金融机构的介入,项目对接、资产管理及借贷等业务在迅速崛起,目前已有超过 40 家钱包项目方推出数字资产资管服务。
钱包功能一览图
钱包理财功能一览图
布局资管业务钱包数量对比
2018 年最具价值钱包-轻钱包-中国区榜单 Top10
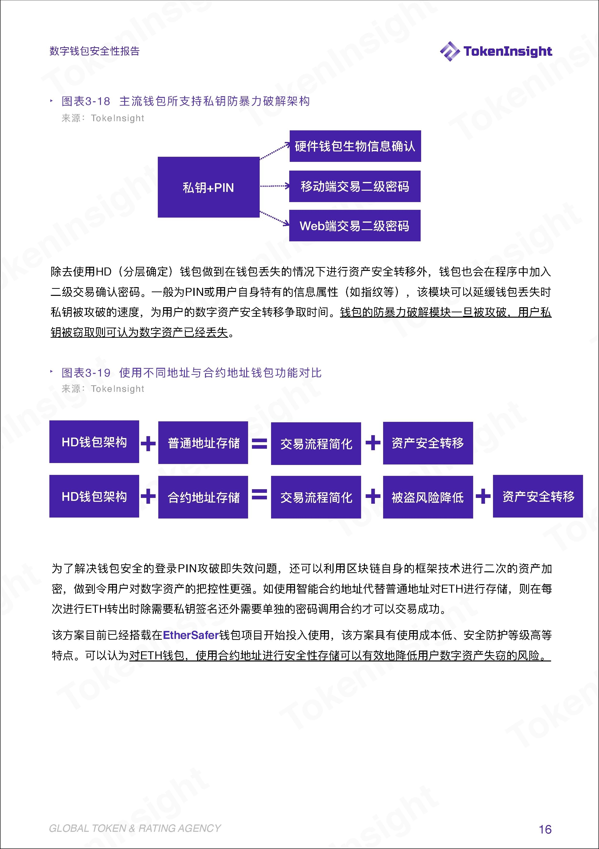
推出数字资产理财及资管服务机构大多使用中心化的方法,依托「物理链」 「权限链」的方式对数字资产进行管理,随着该项业务的迅速扩大,所面临的安全风险也随着扩大,特别是由于「权限链」风险的不可控性,全托管类钱包极有可能会面临和经历中心化交易所所经历的安全漏洞问题。
而钱包业务中的托管、资管业务在快速发展,在 TokenInsight 发布的 2018 年最具价值钱包-轻钱包-中国区榜单(详情见附录) Top10 中已有 Cobo Wallet、BitKeep、Token Pocket 等 5 家钱包已经开通理财业务,中心化钱包所存储的数字资产规模会快速增长。对于即将腾飞的资管业务而言,由数字资产中心化存储所带来的私钥控制权及人工转账等人工类风险将是亟待解决的问题。若无法找出降低人工类风险确实可行的方案,则数字资产安全受到人工类风险的困扰会加剧。
以下 TokenInsight 该深度报告的全文内容:




























