稳定币第一股 Circle 推出的新公链 ARC 积分系统正式上线,交互指南来了
最大的亮点是背景强 零成本投入,所以还是值得交互下的。
Arc 是 Circle 的内部项目 ,虽没有公开融资,但 Circle Ventures 推出 Arc Builders Fund(未披露金额),吸引 30 顶级 VC 网络投资生态项目。
ARC 由 Circle 核心工程团队驱动,Circle 的实力已经无需多言,作为全球最大的美股上市稳定币项目,USDC 发行已超 500 亿美元。
Arc 的定位是一个专为稳定币金融设计的开放 Layer1 区块链,以 USDC 作为原生 Gas,提供亚秒级性能、内置 FX 引擎和可选隐私服务,支持企业级金融应用。
Arc House 积分计划:通过在社区做出各类贡献可获得对应的积分和徽章,这些贡献凭证大概率是未来空投的主要依据。
贡献分类:活动贡献、内容贡献、论坛贡献、社区活动、其他贡献共计五类,不同的贡献除了积分奖励还有额外的徽章奖励。

整理了下目前好拿的积分方式,大家可以参考,交互步骤如下:
第一步:用邮箱注册一个 Arc 账户并登录 5 积分。
community.arc.network/home

注意:
-
注册时会往你邮箱发一个登录链接,需要在邮箱里点登录才能进入
-
每天登录均可获得 5 积分
第二步:点击右上角头像「Edit Profile」进入个人信息页面完善资料 100 积分。

第三步:每天点击左边 Content 阅读文章每篇 5 积分(每天最多 5 篇)

第四步:每天点击左侧 「Content」 看一个 Vedio 5 积分(每天限一次)。
第五步:点击左侧「Events」页面,把所有能登记的活动都登记上。

注:每次登记活动都可以获得 5 积分
以上就是目前适合大家交互的贡献类型,其他方式拿分比较麻烦,且有门槛要求,建议线每天去交互,后续也会随着项目动态更新新的拿贡献积分方式。
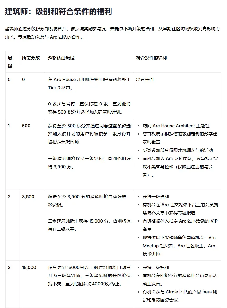
另外,达到 500 积分后就可以解锁「建筑师角色 1 级」,一共有 5 个等级,只有积分达到了才能申请,不同等级的要求以及权益如下:

盲猜建筑师等级与未来的空投或打新额度相关,升级是交互重点。
Circle 打造的 ARC 目标用户为企业开发者、金融应用(如支付、借贷、RWA、代理经济)、机构(如银行、Fintech),痛点包括传统链Gas波动大、结算不确定性高、隐私不足、跨链复杂、合规模糊不清等。 现在稳定币的规模超2000亿美元,且还在持续增长,企业级应用(如24/7结算、RWA代币化)爆发,但现有L1/L2 Gas不稳定、延迟高,难以支持高频金融,Arc 应势而生。 相比其他 L1,Arc 并不易被替代。因为底层是 Circle 独家集成 企业级设计(量子抵抗路线图)形成Moat,测试网已吸引155 团队,所以看好 ARC 的可以开始交互了。
标注:本文纯分享,非广告也非投资建议,感兴趣的可自主选择交互,DYOR。