加密、AI 和机器人的圈子里,这些项目正在引领交叉创新
作者:Simon
编译:深潮TechFlow
机器人、加密、人工智能——这是我们这一代的“技术三位一体”。
这三者是当今最具颠覆性的技术,有人甚至认为,它们是最后一次重大的技术性颠覆。因此,当 Virtuals 将机器人领域整合到其技术体系中时,显得格外引人注目。
但他们为什么要这样做呢?
人工智能的开发者迅速意识到,加密技术和区块链是代理(agents)在互联网上进行交易和操作的最有效方式。而机器人开发者则明白,将人工智能融入机器中,可以创造出真正自主的设备,能够遵循指令并完成现实世界中的任务。
这三种技术之间形成了一种共生关系,每一种技术都能提升其他技术的能力。虽然它们可以独立存在(并非所有机器人都需要加密技术,也并非所有代理都需要机器人),但当三者结合时,就形成了一个完整的闭环。

区块链能够实现代理/机器人的大规模协调,同时为支付、服务费用结算,甚至让去中心化自治组织(DAO)控制一群自主配送无人机提供基础设施。
人工智能赋予机器人推理和决策能力,使其无需人类的全程干预。而机器人则提供了物理执行的能力,使代理能够与人类世界互动。
这是技术之间的完美共生,而 @Virtuals_io 通过推出他们称为 aGDP(代理 GDP,agentic GDP)的概念,认识到了这一点。
aGDP 被描述为“人类、代理和机器在数字与物理领域协作所产生的总产出。”
当机器人能够进入此前代理无法触及的物理领域时,这一概念将数字生产力转化为有形的成果。
Virtuals 的技术体系建立在三个核心产品之上:ACP、Butler 和 Unicorn。
接下来的部分将分别介绍这三大支柱,并展示机器人如何融入其中。
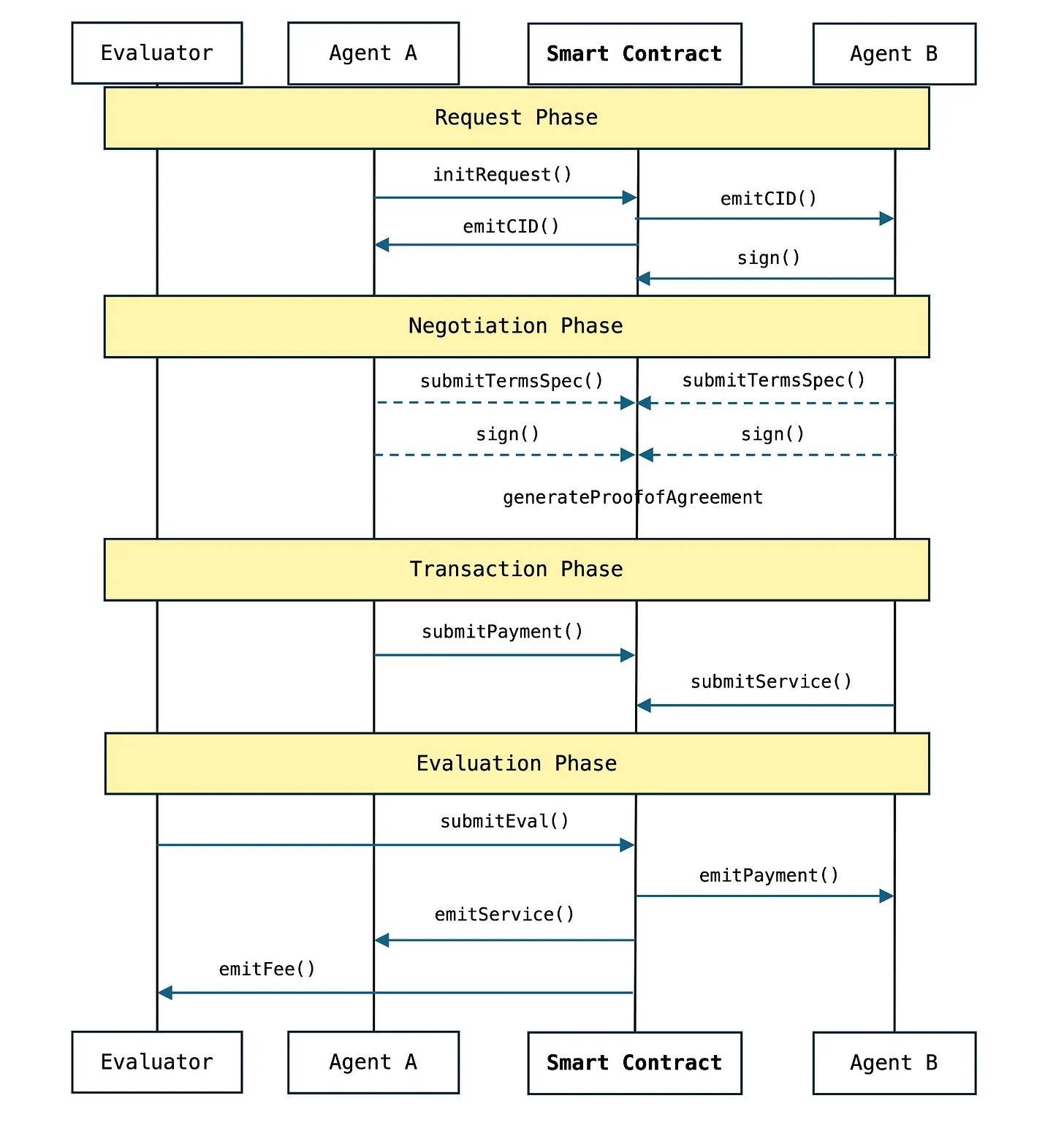
ACP:代理商业协议的未来潜力
ACP,全称 Agent Commerce Protocol(代理商业协议),顾名思义,它是一种支持代理之间交易的协议,通常涉及如交易、分析和研究等任务。 然而,现在随着机器人技术的加入,ACP 的功能可以进一步扩展,变得更加多样化和强大。
想象这样的场景:
你是一名房地产开发商,需要完成一项建筑任务。
-
你使用一个研究型代理(Research Agent)来雇佣设计代理(Design Agent)绘制设计图。
-
随后,研究代理又雇佣建筑机器人代理(Construction Robot Agent)来为房产打地基。
-
建筑代理接着雇佣供应链代理(Supply Chain Agents)来订购建筑材料。
-
所有这些交易都通过 ACP 协议完成结算。
虽然这听起来像是未来主义的场景,但其潜力是无限的。
例如,一个制造代理(Manufacturing Agent)可以雇佣一群配送无人机(Delivery Drone Swarms),将产品直接送到消费者家中;又或者,一个农业代理(Farm Agent)可以分析天气数据,雇佣机器人代理完成播种或灌溉任务。
如果你对 ACP 的后端运作感兴趣,这里是它的工作原理:

更多详情可以在此处找到。
最近,我们注意到围绕 x402 的热潮正在兴起。以下是 ACP 与其的对比,以及为什么 Virtuals 能够从代理能力(agentic capabilities)的增长中受益:

Butler
Butler 是 Virtuals 面向其代理经济的前端界面,用户可以通过它与基于该协议构建的自主代理(autonomous agents)进行交互。

用户可以通过 X 平台的聊天功能输入自己的需求,而 Butler 会推荐合适的代理(或代理集群)来完成任务。在收集用户输入后,Butler 会确认任务的费用和交付成果,然后将任务分配出去。
当引入机器人技术时,这一流程将变得更加动态。用户可以通过 Butler 向代理发送指令,而代理则可以通过机器人在现实世界中执行这些任务。
这意味着用户可以仅通过代理来运营和控制整个商业企业。
-
需要设计 T 恤和服装?有专门的代理来完成。
-
需要将这些商品包装并送到客户手中?有机器人来负责。
商业管理的大门就此敞开:任何人都可以提交需求或任务,由代理/机器人完成,而自己无需亲自动手参与。
Unicorn
Unicorn 是 Virtuals 升级版的生态系统启动平台,为生态内的项目提供融资支持,帮助开发者和创始人筹集创业资金。此前的 Genesis 模式最终演变成了一场“挖矿闹剧”,用户更关注积分的收集,而不是支持真正的创业者。
Virtuals 表示,他们通过旗下的风投部门早已开始投资机器人项目,但发现如果没有可扩展的融资机制,创新的速度会变得缓慢且支离破碎。如今,随着 Unicorn 模型的激励机制更加合理化,机器人和代理开发者可以更轻松地为他们的大胆创意筹集资金,例如:
-
农业领域:由代理管理的一群自主农业机器人,利用预测分析技术优化作物产量,自动完成播种、监测和收割任务。
-
物流配送:一个智能配送无人机网络,通过竞标任务的方式完成地面或空中的配送工作。
-
建筑施工:由设计和场地规划代理协调的自主建筑机器人群。
类似的创新想法还有很多,但目前仍然有一个关键问题尚未解决:当下的机器人并非开箱即用,它们并不能自动掌握所有技能。
它们需要被教授和训练。
这正是 SeeSaw 的用武之地。
SeeSaw

为了让这些机器人代理在现实世界中高效运作,它们需要大规模的空间数据集。这些数据可以涉及从区分不同类型的警报声,到在建筑工地中导航,甚至是像正确折叠一件衬衫这样看似简单的任务。
SeeSaw 的出现正是为了解决这一问题。通过让人类记录日常活动和目标任务,SeeSaw 帮助机器人更好地理解周围的世界。这些日常行为会转化为数据,成为机器人学习的素材。
机器人在三维世界中学习物体和人类的运动规律本身是极具挑战的。这也是为什么无论多么细微的动作数据,对机器人来说都至关重要。
正因如此,SeeSaw 应运而生,Virtuals 深知数据收集的重要性。
SeeSaw 是一款 iOS 视频采集应用,通过众包的方式收集人与物体交互的视频数据。他们将这一过程游戏化,用户可以完成任务并获得奖励。
只要奖励与用户的贡献相匹配,这一系统就能快速扩展,为 Virtuals 提供一个庞大的视觉交互数据库,供任何需要的机器人团队使用。
SeeSaw 是与 @BitRobotNetwork 合作开发的,确保所收集的数据质量过硬,能够大规模用于机器人训练。
仅仅是开始
虽然本文到此结束,但对于“技术三位一体”(Technological Trinity)来说,这只是一个起点。
这三个领域才刚刚开始展现它们的潜力,而由于加密行业的特性,我们有机会从起步阶段就见证这些发展。
可以想象,在不久的将来,我们将看到完全由机器人构成的代理机构和公司。看到机器人在我们身边自动完成任务的场景,既令人兴奋,也可能让科幻迷们感到些许“恐惧”。
未来,比我们预期得更快到来。Virtuals 在“技术三位一体”领域的探索,究竟会带来怎样的成果,值得我们拭目以待。
欢迎加入深潮TechFlow官方社群
Twitter官方账号:https://x.com/TechFlowPost
Twitter英文账号:https://x.com/BlockFlow_News