首页 资讯 正文

十字路口的抉择:从短期滞胀担忧到长期流动性牛市

2025年09月30日 10:14

作者:Proton Capital Research Team

 

我们认为,美联储已进入新的降息周期,但短期内市场仍将受到滞胀担忧与政策不确定性影响,预计至 2026 年第一季度维持震荡格局。中长期来看(2026 年第二季度起),若政治因素推动更激进的宽松政策,全球流动性有望再度扩张,市场或重启流动性驱动的上升周期。

核心资产方面:

  • 比特币:短期需关注 105,000 美元这一关键支撑位,一旦跌破可能触发新一轮抛售;但中长期在美元信用风险加剧的背景下,仍是首选的战略配置资产。

  • 以太坊:ETF 资金的净流入凸显了其“效用驱动”的价值,叠加 DeFi 与 RWA 叙事,将进一步提升其在机构配置中的地位。

  • BNB:短期价格预计在 1,200 美元附近,中长期若链上交易量与稳定币供应保持领先,有望突破 1,500 美元,巩固其在高频交互公链中的龙头地位。

  • Solana:生态创新与资金活跃度持续增强,中期有望继续获得主题型 ETF 与基金财库的支持;短期价格区间预计在 250 美元,中长期则有望上看 400 美元。

 

9月市场回顾:美联储降息开启新周期

2025年9月,全球加密货币市场迎来了关键的转折点,比特币在冲击12万美元无果后回落,价格再次次考验10.8万美元支撑;以太坊、BNB、Solana等主流资产也普遍录得两位数跌幅,ETF及上市公司财库的资金流入势头有所减弱。9月17日,美国联邦储备委员会(Fed)宣布降息25个基点,将联邦基金利率目标区间下调至4.00%-4.25%。这是美联储2025年的首次降息,也是自2024年三次降息后的再次宽松举措,标志着全球流动性环境正式进入新一轮调整周期。此次降息决定源于美国经济数据的明显恶化,特别是劳动力市场指标的显著走弱。8月份美国失业率升至4.3%,创四年来新高,同期非农就业人数仅增长2.2万人,远低于市场预期。更值得警惕的是,6月就业数据被下修至减少1.3万人,为2020年12月以来首次负增长。

然而,与疲软的就业市场形成鲜明对比的是,通胀压力仍未彻底缓解。8月通胀同比增长2.9%,创今年1月以来最高水平。美联储主席鲍威尔在会后声明中强调,"美国经济面临通胀上升与就业下行的'双向风险'"。这种滞胀特征初现的复杂局面,使美联储的政策选择面临巨大挑战——如果降息"过于激进",可能导致2%的通胀目标无法完成;如果紧缩政策维持过久,则可能导致劳动力市场进一步疲软。

降息决定背后的政策风险因素同样值得关注。此次会议中新任理事米兰独自主张更大幅度降息,市场解读为白宫意志在货币政策中的间接体现。这种情况使市场担忧美联储独立性可能面临挑战,若货币政策更多受到政治周期影响,可能削弱市场对美元资产的信心,尽管最终降息25个基点的决定显示了美联储在政治压力下仍保持一定政策独立性。

1:9月美联储降息后主要资产表现

9月份加密货币市场对美联储降息反应相对积极但表现克制,这种反应模式反映了市场参与者对美联储降息路径的谨慎乐观态度。比特币在降息决定公布后短暂冲高,随后回落整理,整体保持在相对高位震荡。值得注意的是,黄金与比特币之间的"零和博弈"关系在9月继续显现。随着美元指数下跌至96.22(创2022年2月以来新低),以美元计价的资产普遍面临重估,但资金在传统避险资产(黄金)和新型数字价值存储资产(比特币)之间出现了明显的轮动效应。

宏观变局下的范式转移:政策、赤字与机构资金的加密迁徙

当前加密货币市场正在经历一场深刻的结构性变革,其驱动力并非仅仅来自市场内部的投机热情,而是植根于美国宏观政策、财政困境与金融法规的深刻变化。GENIUS法案、“大而美法案”(One Big Beautiful Bill Act),与美国历史性财政赤字、美联储独立性危机共同构成了一幅复杂的图景,直接推动了传统机构资金重新评估并大举进入加密货币领域。

  • 产业政策的“双刃剑”:“大而美法案”等产业政策的核心是通过巨额财政支出推动战略产业回流。这虽然旨在增强长期竞争力,但在中短期却带来了结构性财政压力,预计在未来十年将使联邦赤字增加约3.3万亿美元。同时,供应链重构和大规模投资也带来了成本推动型通胀压力。
  • 美联储的独立性危机:上述影响将美联储置于两难困境。政府需要低利率来维持巨额债务的可持续性,而通胀压力又要求货币政策保持紧缩。这种根本性冲突动摇了市场对美联储独立性的信任,进而侵蚀了以美元信用为基石的全球金融体系的信心。
  • 资本的战略焦虑与“对冲美国”需求:在财政赤字和美元信用担忧的背景下,全球资本开始寻求传统美元资产(如美债)以外的配置选项,催生了 “对冲美国” 的战略需求。加密货币,凭借其去中心化、全球流动和稀缺性特质,被重新评估为一种对冲主权信用风险的战略性实物资产。

合规入市的桥梁搭建

宏观焦虑只是背景,资本的大规模入场还需要合规的通道。这正是 《GENIUS法案》 扮演的关键角色。

该法案为支付稳定币建立了联邦监管框架,将其明确定义为支付工具,并要求1:1的高质量储备资产。这一清晰界定,使稳定币成为连接传统美元与加密世界的可信赖、受监管的桥梁。传统金融机构得以合规、高效地将资金配置进入加密货币市场。

图1. 稳定币市值增长(来自coingecko)

市场结构的根本性转变

在上述宏观政策和监管框架的共同作用下,加密货币市场的资金结构和驱动逻辑发生了根本性变化:

  • 从“投机资产”到“战略对冲资产”:传统资本对加密货币的认知发生了转变。它不再仅仅是高风险的投机工具,更被视为一种在宏观不确定性下的长期配置选项,以对冲法币体系的信用风险。
  • 稳定币揭示的深层变化:稳定币(如USDC)总供应量的增长,直接揭示了机构级美元流动性的流入。它成为了市场底层的合规结算网络,这是市场结构转向机构驱动的核心标志。
  • 去散户化与深度机构化:当贝莱德等传统金融巨头发行比特币ETF,以及银行开始提供加密托管服务时,市场的定价权和主导力量就自然从散户转向了拥有巨额资金、复杂模型和严格合规要求的机构投资者。市场的波动性、投资逻辑和产品形态都因此更趋向于传统金融。
  • ETF规则再“松绑”:2025年9月17–18日,SEC批准三大交易所(Nasdaq/Cboe/NYSE Arca)的商品类ETP通用上市标准,合格的加密资产ETF不再逐只走19b‑4个案审批,显著缩短上市周期(约75天)、降低成本,开启多资产/单链主题ETF(如SOL、XRP等)的“快车道”。

 

美联储政策走向情景分析

情景一:美联储保持有限独立性,赤字问题未解——加密市场稳中有压

美联储将在政治压力与经济基本面之间保持艰难平衡,降息幅度相对有限(预计2025年累计降息75-100个基点)。尽管面临特朗普政府的持续压力,美联储仍将坚持其"依数据逐次会议决策"的模式。然而,美国的财政赤字问题未能得到有效解决,预算赤字预计将维持在GDP的6%左右。这种情况下,降息对经济增长的刺激作用将被庞大的财政赤字所部分抵消,导致长期国债收益率仍面临上行压力。

对加密货币市场的影响将是显著且多层次的。一方面,有限的降息幅度意味着流动性环境不会过度宽松,制约了风险资产的暴涨空间;另一方面,未解决的赤字问题将继续侵蚀美元信用,加速去美元化趋势。美国财政前景虽有所改善,但市场尚未"充分反映"美国财政前景的关键发展,特别是部分由更高关税收入推动的"债务轨迹改善"。在这种环境下,资金将寻求传统美元资产以外的避险渠道,黄金和加密货币将成为重要受益者。

特别是,美国退休金政策的变革将为加密货币市场带来结构性利好。美国劳工部已正式撤销2022年针对401(k)退休计划的加密货币投资限制。目前401(k)计划资产规模高达8.9万亿美元,假设有1%流入加密货币市场,代表近890亿美元的潜在购买需求,相当于81万枚BTC。这种机构级资金的入场将是长期战略配置,为加密货币市场提供持续的资金流入和支持。

情景二:美联储失去独立性,大幅降息服务政治目的——加密市场迎来流动性推升

市场担忧美联储独立性可能面临前所未有的挑战,若货币政策更多受到政治周期影响,则可能出现更激进的宽松路径。特朗普政府通过人事更迭(如免职对降息持审慎态度的现任理事库克,并在2026年5月鲍威尔任期结束后更换美联储主席人选)实现对货币政策的直接干预。

  • 2025年下半年:压力积聚,降息幅度相对有限
    在当前阶段,尽管政治压力巨大(如新任理事米兰已要求降息50基点),但鲍威尔仍能维持一定的政策主导权。美联储将继续强调“依数据逐次会议决策”。因此,2025年全年的降息幅度更可能接近点阵图中值所暗示的75基点(即3次25基点的降息)。市场交易的主线将逐渐从经济数据转向对美联储独立性受损的担忧。

  • 2026年及以后:独立性显著削弱,可能开启超预期降息
    若特朗普在2026年成功任命一位倾向宽松的新主席,并在七人理事会中形成多数优势,美联储的政策天平将发生决定性倾斜。届时,出于政治周期的需要(中期选举),降息节奏可能大幅加快。市场目前对2026年的降息预期较为温和(点阵图显示仅额外降息1次),但在政治化情景下,全年降息100-150基点或成为可能。

这种政策路径将引发复杂的全球连锁反应。若美联储采取大幅降息措施,短期内可能释放流动性并支撑风险资产,但同时可能引发通胀预期反弹,增加美元信用的长期压力。全球资本在这一环境下或会部分转向抗通胀及去美元化的资产,其中包括黄金及部分加密货币。

当美元资产不再是"唯一避风港",黄金与比特币正成为资金的新落脚点。加密货币,特别是比特币,将不再仅仅是投资选项,而是全球新秩序中的战略资产。

从比特币到公链:机构配置的深化

机构资金的入场路径清晰地显示出从配置核心资产到布局生态潜力的深化过程:

  • 比特币:宏观对冲的“压舱石”。上市公司的配置行为最为突出。公开上市公司持有的BTC已超过100万枚,表明比特币作为“数字黄金”的宏观对冲属性已被部分企业财库高度认可。这种行为远超出财务投机范畴,是一种长期的战略配置。

  • 公链代币:从“配置选项”到“专项战略”。2025年一个标志性变化是,机构开始为单一公链设立专项财库。继Forward Industries为Solana设立财库后,AgriFORCE宣布计划筹资5.5亿美元更名为AVAX One,专注于Avalanche生态。这意味机构不再满足于将公链代币作为投资组合的一部分,而是希望通过深度、专注的布局,成为特定生态的重要参与者和受益者。Verb Technology储备TON、SharpLink储备ETH等案例也印证了这一趋势。此外,这一趋势不仅体现在财库储备上,也开始延伸至实际业务落地。例如,部分基金管理人已开始尝试在新兴公链(如 Sei)上发行基金份额代币,以探索 RWA 的链上化路径。这类举措表明,公链的价值正从单纯的代币投资,向服务现实金融、支撑资产代币化基础设施的方向演进,为传统资本提供了更清晰的落地场景。

图2. 各公链上代币化资产市值(来自RWA.xyz)

以太坊ETF:传统金融的正式入场券

2025年以太坊ETF的通过和巨大成功,是传统资金大规模入场的里程碑事件:

  • 资金流向的逆转:数据显示,在2025年第三季度,以太坊ETF吸引了新资金流入,而同期比特币ETF则出现了资金流出。这不仅仅是资产的轮动,更意味着华尔街正在认可以太坊及其生态系统(特别是DeFi)作为未来金融基础设施的潜力。

  • 效用驱动模式:与比特币主要的价值存储叙事不同,资金青睐以太坊更偏向于效用驱动。其强大的开发者生态、成熟的DeFi协议以及正在兴起的代币化现实世界资产(RWA)叙事,为其提供了更广阔的想象空间。

生态竞争:活跃度与流动性的比拼

在机构布局的同时,公链本身的生态活跃度是吸引资金的基础:

  • BNB Chain:凭借其深厚的用户基础和强大的交易所生态,在链上交易量、活跃地址和稳定币供应量等关键指标上持续保持领先。 充沛的流动性使其成为DeFi活动和交易的首选链之一。短期(3–6个月):价格预计在 1200美元,主要受制于宏观风险偏好波动。中长期(12–18个月):若其链上流动性和 DeFi 活跃度维持领先,有望达到1500美元,成为机构在高频交互公链中的重点配置标的。

图3.BNB chain日交易量(来自BSCScan)

  • Solana:在高性能链的赛道上表现突出,曾出现单周热资金增长近50亿美元的强劲势头。 其生态在DeFi、NFT以及AI相关代币等领域都保持了高度的活跃性和创新能力。

 

综合来看,近一年的资金面描绘出一个深度机构化和逻辑分层化的市场图景

  1. 配置逻辑深化:机构行为从购买比特币作为宏观对冲,演进到通过ETF配置以太坊作为效用资产,再发展为为特定公链(如SOL、AVAX)设立专项财库进行深度下注。

  2. 市场结构重塑:传统资本市场工具(如IPO、可转债)在Web3融资中占比提升,CeFi(中心化金融)融资额独占鳌头,显示出传统金融与加密世界正在深度融合。

  3. 主链叙事分化:市场不再寻求“万能”公链,而是根据需求分层:BNB Chain、Solana等成为高频、低成本交互的基础设施;以太坊成为高价值资产结算和DeFi的安全堡垒;而Avalanche等链则凭借专项财库模式,探索吸引长期机构资本的新路径。

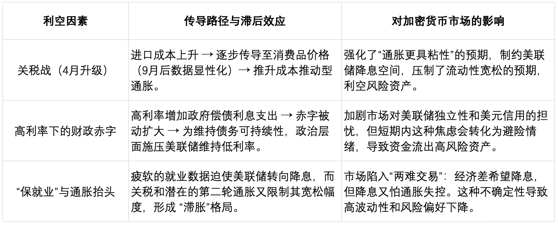
滞胀阴云:利空因素的传导与兑现

关税、赤字、美联储独立性和通胀问题,正在形成一个自我强化的循环,其传导路径和对市场的影响如下表所示:

2:宏观面利空因素

正是上述利空在9月份后的逐步兑现,导致了加密货币市场的上涨乏力。市场逻辑从“交易降息”转向 “担忧滞胀” 。投资者意识到,美联储的降息并非强势经济的主动调控,而是应对经济放缓的被动举措,甚至可能以牺牲物价稳定为代价。这种背景下的宽松,其成色远不及流动性驱动型牛市所需求的条件。

美国经济“软着陆”前景总结

“软着陆”(即通胀顺利回落至2%而经济不陷入衰退)的叙事正面临严峻挑战。当前的数据和政策环境更倾向于一种 “不着陆”或“滞胀” 的情景。

  • “不着陆”风险增加:经济保持增长但通胀顽固在3%左右高位,这将迫使美联储在更长时间内维持限制性利率,对经济增长和风险资产形成持续压力。

  • “软着陆”窗口收窄:在财政赤字高企、关税推高物价、政治干预央行决策的三重压力下,美联储通过精准的货币政策实现“软着陆”的难度极大。从数据来看,2025 年 8 月美国核心 PCE 物价指数同比增速维持在 3.0% 左右,环比仍在 0.2%–0.3% 区间波动,均高于美联储 2% 的长期通胀目标。这表明通胀粘性依旧存在,即便整体经济增速放缓,物价水平的回落幅度有限。换言之,“增长放缓 通胀未完全回落” 的格局使得“软着陆”窗口进一步收窄,美联储在降息与控通胀之间的政策空间被压缩。

图4.美国PCE物价指数(来自Macromicro)

结论是,美国经济“软着陆”的可能性正在显著降低,市场需要为更复杂的宏观环境做好准备。

除了宏观面,近期几个市场热点也加剧了波动:

  1. 比特币ETF资金流向逆转:在9月份,美国比特币现货ETF出现了连续数周的资金净流出,这与上半年持续净流入的盛况形成鲜明对比。这表明短期机构资金的态度转向谨慎,削弱了比特币的一大买盘支撑。

  2. 技术面关键支撑位面临考验:比特币价格多次测试105000美元这一重要心理和技术支撑位。一旦有效跌破,可能引发新一轮的技术性抛售。

  3. 地缘冲突升级:近期国际地缘政治紧张局势的升级,传统上会推动资金涌入美元等传统避险资产,而非比特币。这在一定程度上解释了为何在不确定性增加时,加密货币未能发挥“数字黄金”的避险属性。

美联储的转折点

特朗普政府通过人事任命影响美联储独立性的关键时间节点和潜在转折点。这些安排旨在为2026年中期选举营造宽松货币环境,并缓解美国财政赤字压力(赤字率预计维持在GDP的6%左右)。核心逻辑是:特朗普通过安插鸽派重塑美联储决策层,从而推动更激进的降息,最终可能引发流动性驱动的加密货币牛市。

表3:已发生和未来可能的关键人事事件

 

 

事变动背后的核心政治动机是为2026年11月的中期选举营造宽松的货币环境,并缓解高利率下的财政赤字压力。其对市场和加密货币的潜在影响路径如下:

  • 短期(当前至2026年初):震荡与不确定性主导
    在法律诉讼和政策分歧的阴影下,市场将保持谨慎。加密货币市场更可能受“滞胀”担忧和高杠杆清算的影响而呈现震荡或回调。库克案的最高法院裁决将是第一个重要风向标。

  • 中期(2026年二季度后):政治化降息预期与流动性驱动
    如果特朗普在人事布局上取得成功,特别是任命一位鸽派新主席,市场将开始交易 “政治化降息” 预期。美联储可能开启远超当前市场预测的降息幅度。这会导致美元走弱和流动性泛滥,从而利好比特币等加密资产。

  • 长期影响:从“风险资产”到“战略对冲资产”
    美联储独立性的丧失会深刻动摇美元信用根基。加密货币的叙事将因此强化,从纯粹的科技风险资产,转变为对冲美元信用风险和全球流动性过剩的战略性工具。

 

结论

美联储的降息周期已开启,但市场当前更多反映的是经济放缓与通胀粘性的双重压力,而非单纯的流动性利好。我们认为,短期内(至2026年Q1),加密市场将处于震荡格局,受到滞胀担忧、政策不确定性和风险偏好走弱的共同制约。此阶段应以防御为主,降低杠杆,保持仓位灵活性,并密切关注比特币与以太坊在关键区间的价格表现作为市场情绪的参考。

中长期来看(2026年Q2起),潜在的政策转折点在于美联储独立性的演变及政治因素的介入。如果出现更激进的宽松政策,市场可能重新进入流动性驱动的上升周期。届时,具备宏观敏感性的比特币,以及拥有应用与生态支撑的以太坊和部分主流公链(如 BNB、Solana),有望成为机构配置的重点受益资产。

整体而言,我们的核心判断是:短期市场需应对宏观不确定性与波动,但长期配置逻辑并未改变。加密资产正逐步从高波动的投机标的,演进为在全球资产配置框架下可供考虑的战略性配置品类。投资人应在控制风险的前提下,逐步建立与自身风险偏好相匹配的长期持仓。