波场 TRON 行业周报:降息不及预期致加密市场冲高回落,模块化稳定币协议 Falcon 获 WLFI 青睐
前瞻
1. 宏观层面总结以及未来预测
上周,美国宏观经济的焦点在于美联储主席鲍威尔在 Jackson Hole 的讲话,暗示9月可能启动降息以应对劳动力市场风险,推动股市大涨,道指创下历史新高。但与此同时,S&P Global PMI 显示制造业和服务业均保持强劲,企业活动回升,但成本上升带动通胀至三年高位。零售巨头沃尔玛业绩不及预期,以及房市数据表现分化,进一步凸显经济复苏与通胀压力并存的格局。
展望未来,市场普遍认为美联储有望在9月小幅降息,但由于通胀尚未得到完全控制,宽松节奏可能趋于谨慎。若就业和消费继续走弱,货币政策宽松力度将加大,利好股市与债市;反之若通胀再度抬头,则可能推迟降息窗口。同时,政治层面对美联储的干预也加剧不确定性,使未来政策路径更具波动性。
2. 加密行业市场变动及预警
本周加密市场走势分化明显。比特币在创下约12.4万美元高点后出现大幅回调,一周跌近8%,收于约11.3万至11.5万美元区间,显示获利了结压力较大。相比之下,以太坊在鲍威尔暗示可能降息的讲话后强势拉升,单日一度大涨超14%,刷新历史新高至约4880美元,并带动市场资金净流入,链上活跃度显著增加。部分山寨币在鲸鱼资金推动下亦录得上涨,资金轮动特征明显。
展望未来,需警惕比特币短期回调压力尚未完全释放,若宏观环境偏紧或投资者情绪降温,可能进一步拖累价格;以太坊则需关注潜在质押解锁带来的抛压。宏观层面,美联储9月议息会议及通胀数据将决定市场风险偏好,若降息兑现,ETF与机构资金或继续支撑加密资产;反之,若政策偏鹰或监管趋严,则可能加剧波动并带来深度调整。
3. 行业以及赛道热点
由明星机构CSX跟投550万美元,主打低延迟、高隐私的协同零知识证明网络TACEO是一家专注于密码学的基础设施提供商,致力于通过 coSNARK(一种结合零知识证明与多方计算(MPC)的混合方案)实现协作式、隐私保护的计算;GAIB 是一个专注于重塑 AI 基础设施投资方式的经济层,通过将由 GPU 支持的资产转化为可产生收益的机会,实现价值赋能。
二.市场热点赛道及当周潜力项目
1.潜力项目概览
1.1. 浅析由明星机构CSX跟投550万美元,主打低延迟、高隐私的协同零知识证明网络TACEO
简介
TACEO 是一家专注于密码学的基础设施提供商,致力于通过 coSNARK(一种结合零知识证明与多方计算(MPC)的混合方案)实现协作式、隐私保护的计算。借助 coCircom 和 coNoir 等工具,开发者可以在共享数据上运行加密计算,而无需暴露任何输入数据。其实时证明委托网络 TACEO:Proof 支持在去中心化的 MPC 子网中进行链下 Groth16 证明生成。
架构简述
TACEO:Proof
TACEO:Proof 是一个结合了多方安全计算(MPC)和协同零知识简洁非交互式知识论证(coSNARK)的网络,旨在帮助开发者将 Groth16 证明生成的工作从浏览器和移动设备中卸载出去。客户端提交加密的输入份额和一个短效凭证,随后收到一个标准的零知识证明,该证明可被现有验证器验证,同时网络中的任何单一节点都无法看到完整的见证数据。
关键术语
- CCL(加密协调层,Cryptographic Coordination Layer):负责协调任务,管理凭证和蓝图,通过 gRPC 分发任务,并收集生成的证明。
- 节点提供者(Node Provider):通过运行 CSE(coSNARK 引擎)为网络提供计算能力。每个 coSNARK 的计算由一组随机选定的节点提供者共同完成。
- CSE(coSNARK 引擎,coSNARK Engine):一个容器化的可执行程序,通过 TCP 进行点对点连接,执行 MPC SNARK 电路,并生成证明份额。单个节点提供者可以托管多个 CSE 实例以提升可扩展性。
- 蓝图(Blueprint):指电路定义以及相应的生成/验证密钥集合。
- 凭证(Voucher):由 CCL 代表蓝图创建者生成的一种许可,用于授权特定蓝图的调用及其使用次数限制。
- MPC(多方计算,Multiparty Computation):将输入秘密共享给多个节点,在不暴露私密数据的前提下完成函数计算。
- coSNARK:将 SNARK 证明器嵌入到 MPC 协议中的机制,由多方共同生成简洁的零知识证明。
高层架构
- 客户端打包输入数据(可选择是否在本地扩展 witness),将数据份额使用所选节点提供者的公钥加密,并调用 CCL。
- CCL 验证凭证,记录任务信息,并通知相应的节点提供者。
- CSE 通过 gRPC 接收任务,在 TCP 网络中组建 MPC 小组,在 MPC 内部运行完整的 SNARK 电路,组装 Groth16 证明,并将结果返回给 CCL。
- CCL 汇总最终证明,验证节点签名,存储结果,并将证明返回给客户端。

两种证明生成方式:
- 客户端扩展 witness:本地生成完整 witness,再进行秘密分享和提交。
- MPC 网络扩展 witness:仅提交输入,网络在 MPC 阶段完成 witness 扩展。
简化调用:只需一次 API 调用,即可替代传统的 prove()。
极速响应:典型电路(~2¹⁶ 个约束)在约 500 毫秒内返回 Groth16 证明。
高度兼容:生成的 Groth16 证明与原生版本完全一致,可直接用于现有验证器。
CoSNARKs
协作式 SNARK(coSNARK) 是一种于 2021 年提出的新型密码学技术,融合了多方安全计算(MPC)与零知识简洁非交互式证明(zkSNARK)的优势。
它允许多个参与方在不泄露各自私有输入数据的前提下,共同生成一个用于验证计算正确性的证明。
这种方法解决了一个关键难题:在无需可信第三方的情况下,对共享的私密数据进行计算。在 coSNARK 协议中,每个参与者都会加入到一个分布式协议中,共同生成一个唯一的 SNARK 证明,该证明能够验证联合计算的正确性,却不会暴露任何单独输入的信息。
最终生成的证明既简洁高效,又可以被任何人验证,从而在保障数据隐私的同时,确保计算结果的可信性与完整性。
核心用例:Alice 与 Bob 的示例
- 目标:Alice 有秘密值 a,Bob 有秘密值 b,他们希望在不泄露彼此数据的前提下,计算 Poseidon hash(a, b),并生成 ZK 证明证明该计算是正确的。
- 挑战:不能将数据交给可信第三方。
- 解决方案:使用 coSNARK 协议,步骤如下:
- 秘密共享输入:Alice 和 Bob 将各自的 a 和 b 进行秘密共享,并将份额发送至 MPC 网络。
- MPC 网络运行电路:由多个节点组成的 MPC 网络使用秘密共享份额运行电路(例如 Poseidon 哈希电路),生成中间结果(扩展 witness)。
- 生成证明:同一批或另一批节点在不暴露任何输入的情况下,生成一个 zkSNARK 证明,证明该计算结果是正确的。
- 最终输出:一个 Poseidon 哈希值,以及一个 coSNARK 零知识证明,可由任何人验证该哈希是基于 a 和 b 正确计算所得,但没有任何人知道 a 或 b 的值。

点评
TACEO 的优势在于其创新性地结合 MPC 与 zkSNARK,通过 coSNARK 技术实现隐私保护下的协同计算,支持标准 Groth16 证明、低延迟(<1秒返回)、开发者体验友好(单次 API 调用即可生成 ZK 证明),同时兼容现有验证器,适合构建高隐私、高可信的链下证明系统;
劣势则在于网络依赖多个节点协调完成 MPC,可能受限于节点可用性和网络稳定性,且系统复杂度相对较高,对初期用户理解和接入存在一定门槛。
1.2. 解读由Amber领投1000万美元,连接AI算力与链上金融的新型收益基础设施GAIB
简介
GAIB 是一个专注于重塑 AI 基础设施投资方式的经济层,通过将由 GPU 支持的资产转化为可产生收益的机会,实现价值赋能。GAIB 推出的 AI 合成美元 AID,使投资者能够无缝进入 AI 经济体系,并从 AI 驱动的算力中获得真实收益。将 AID 质押为 sAID 可带来被动收入,同时保持资金流动性,从而推动更多用户参与 AI 驱动的金融市场。GAIB 还通过为云服务提供商和数据中心提供资本解决方案,提升其对算力资源的获取效率,从而支持 AI 基础设施发展。通过与去中心化金融(DeFi)协议的集成,包括借贷、结构性产品等,GAIB 构建了 AI 与区块链金融之间的桥梁,释放出科技与投资交汇点上的全新机会。

架构简述
链下部分(Off-chain Components)
云服务商 / 数据中心(1、2、3……N)
GAIB 与全球拥有 GPU 集群的优质云服务公司和数据中心达成融资协议,相关合同及设备作为资产支持。
交易结构类型
- 债务模式(Debt model):云服务商/数据中心为所借资本支付利息。
- 股权模式(Equity model):云服务商/数据中心按 GPU 产生的收入支付分成。
- 混合模式(Hybrid model):同时支付利息并分享 GPU 收入分成。
抵押资产
- 所有协议均由实体 GPU 资产作为抵押。目前优先选择市场稀缺的企业级 GPU,如 NVIDIA H100、H200、GB200 等。
- GAIB 以 GPU 集群为单位结构化融资交易,优先考虑已有客户预定 1 至 3 年的 GPU 集群。
- 所有交易将采用破产隔离结构(bankruptcy-remote structure)以提升安全性。
到期时间
根据交易结构灵活设定,可从3 个月(如过桥融资)到 3 年不等。由于企业级 GPU 回本周期短,GPU 抵押贷款的到期通常远短于传统债务。
预期收益(年化)
- 债务模式:预估年化收益 10% - 20%
- 股权模式:预估年化收益 60% - 80% 以上
风险管理
- GAIB 及平台上的其他承销商依据“信用分析框架”对每笔交易进行严格尽调,必要时与第三方审计机构协作。
- 所有贷款都采用超额抵押(over-collateralization)方式保障资金安全。
- 若发生违约,GAIB 有权清算 GPU 资产以偿还投资者,或通过战略合作的数据中心继续运营 GPU,为投资人持续创造收益。
与去中心化算力协议的战略合作
随着去中心化计算协议兴起(整合闲置算力资源,并通过区块链匹配供需),GAIB 与这些协议(如 Aethir)合作,将不同平台上计算节点的链上收入进行代币化,为 GPU 投资提供额外变现通道。
国债储备
GAIB 持有部分美国国债作为储备,以确保用户赎回时的流动性安全。
第三方服务
GAIB 在必要时将与第三方审计、信用评估、托管、认证及专业服务提供商合作,以最大化投资人权益和每笔 GPU 融资交易的风险回报比。
链上部分(On-chain Components)
铸造与赎回
通过 GAIB 协议的智能合约,完成 KYC 的白名单用户可以使用稳定币铸造 GAIB 的 AI 合成美元 AID,也可用 AID 赎回稳定币。
质押机制
所有用户均可质押 AID,获得代表质押仓位的流动凭证代币 sAID。
sAID 可持续累积收益,用户在解押时可领取累计收益(具体规则见 AID <-> sAID 页面)。
流动性池
GAIB 将与主流自动化做市商(AMMs)集成,并维护 AID 的链上流动性池。用户可通过 GAIB 界面与这些外部流动性池交互,实现 AID 与稳定币的自由兑换。
DeFi 应用场景
借贷
GAIB 将与主流借贷协议集成,支持用户将 AID 存入借贷池以获取额外收益;也可以通过质押主流加密资产借出 AID,提升生态系统的资本效率与流动性。
收益交易
sAID 作为可产生收益的资产,将被整合进专业的收益交易协议。
用户可基于 sAID 创建或交易 本金代币(PT) 与 收益代币(YT),或为 PT/YT 交易对提供流动性,支持从稳定收益到高风险博弈的多样化策略。
衍生品
凭借其稳定收益能力和流动性,AID 和 sAID 可作为多种衍生品的基础资产,进一步推动市场创新,并满足用户对对冲、投机和风险管理的多样化需求。
定制化收益策略
GAIB 将与收益聚合器、金库策略协议等集成,基于 GPU 资产的代币化特性,支持用户构建个性化的收益组合,满足不同风险偏好的投资需求,提升 GAIB 生态系统的可访问性与定制化程度。
点评
GAIB 的优势在于通过将实体 GPU 资产与 DeFi 结合,构建了一个连接 AI 基础设施与链上金融的桥梁,实现稳定收益与高成长性的双重潜力;其多样化融资模型、超额抵押、严格风控机制以及与去中心化算力协议的联动,为投资者提供了高透明度和强安全性的参与路径。同时,通过 AID 与 sAID 的设计,用户既能获得真实收益,又保持流动性。
但其劣势在于模型依赖于 GPU 市场需求与算力使用率波动,链下资产的信用与处置机制相对复杂,且整体系统结构较新、较重,面临教育成本和实际运营挑战。
2. 当周重点项目详解
2.1. 详解由WLFI独投1000万美元的模块化稳定币架构与收益增强机制兼具的去中心化金融平台Falcon Finance
简介
Falcon Finance 是首个通用型抵押基础设施协议,旨在创造可持续的收益机会。
Falcon Finance的使命很明确:你的资产,你的收益。Falcon 致力于帮助用户和机构释放其数字资产的真正收益潜力。
Falcon 建立在信任、透明和强大技术的基础之上。团队由区块链、金融工程和量化分析等领域的资深专业人士组成,确保协议在可靠性与性能之间实现平衡。团队始终坚持高标准的责任机制,帮助用户最大化资产价值。
其使命不仅仅是构建一个协议,更是打造一个以用户收益和可持续增长为核心的系统。
架构解析
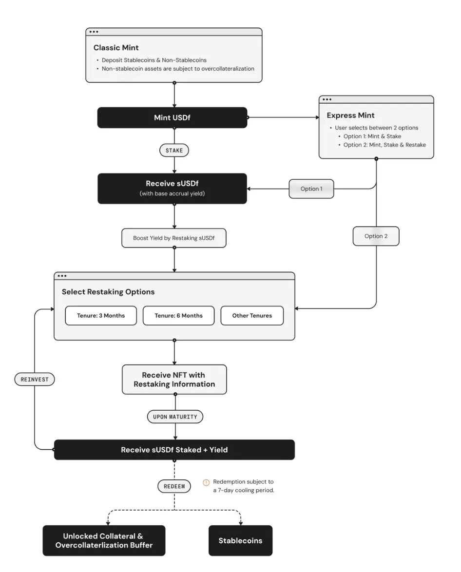
下图概述了用户在 Falcon 中存入资产后如何被存储与利用的整体流程。

用户资产的整体流动流程:
- 用户将抵押资产(包括稳定币和非稳定币)存入 Falcon,作为回报系统会铸造 USDf 稳定币。
- 所有用户存入的资产都会被转入第三方托管机构,并采用多签(multi-sig)或多方计算(MPC)机制进行安全管理。
- 提取资金需多个独立授权签名人批准,因此任何单一个人或实体都无法单方面提取或转移资产。
- Falcon 并不直接控制或持有用户资产,确保无单一方可挪用资金。
- Falcon 通过“场外结算”机制,将托管账户中的资产镜像到中心化交易所账户,并在这些平台上部署策略、进行交易。
- 部分资产会被部署到一线链上流动性池,通过去中心化交易活动和套利策略获取收益。
- Falcon 还会将部分支持原生质押的资产用于链上质押,进一步为现货资产带来额外收益。
- USDf:超额抵押合成美元
USDf 是 Falcon Finance 推出的超额抵押型合成美元,当用户存入符合条件的抵押资产后(包括稳定币如 USDT、USDC、DAI,以及非稳定币资产如 BTC、ETH 和部分优质山寨币)即可铸造 USDf。
其超额抵押机制确保所抵押资产的价值始终高于所发行 USDf 的价值,从而在不同市场环境下维持 USDf 的稳定性。
用于铸造 USDf 的抵押资产会通过中性市场策略进行管理,在确保资产全额支持的同时,尽量降低价格波动带来的影响。这一机制增强了 USDf 作为超额抵押合成美元的稳定性与可靠性。
Falcon 提供两种 USDf 铸造方式:经典铸造(Classic Mint)与创新铸造(Innovative Mint),为用户在不同资产持仓和策略偏好下提供灵活选择。
- 经典铸造:用户可使用支持的稳定币(如 USDT、USDC)按 1:1 比例铸造 USDf,或使用 BTC、ETH 等非稳定币资产进行超额抵押铸造,确保每个 USDf 都有等值或更高价值的资产支持,有效规避市场滑点与价格波动风险。
- 创新铸造:用户以非稳定币资产进行固定期限质押,换取 USDf 流动性,同时保留参与潜在价格上涨的空间。铸造额度根据质押期限、行权价倍数、资本效率等参数保守设定,始终保持超额抵押状态。所有抵押资产通过中性市场策略管理,极端行情下将触发清算机制,确保系统稳健运行。
Falcon 始终坚持超额抵押机制,确保每一枚 USDf 背后均有超过 1 美元价值的资产支撑,保障该合成美元的安全性与稳定性。
- 经典铸造

Classic Mint 是 Falcon 的基础铸造机制,支持使用稳定币和非稳定币资产铸造 USDf。
- 稳定币铸造:按 1:1 比例铸造 USDf。
- 非稳定币铸造:采用超额抵押率(OCR),根据资产风险等级动态设定,确保安全性和稳定性。
Express Mint 是 Classic Mint 的增强功能,用户可在铸造过程中选择自动完成后续步骤,无需手动操作:
- 选项 1:铸造并质押(Mint & Stake)
铸造后自动将 USDf 质押,用户直接获得 sUSDf。 - 选项 2:铸造、质押并再质押(Mint, Stake & Restake)
用户选择固定期限,系统自动质押 USDf 并将获得的 sUSDf 再质押到指定金库,最终获得代表锁仓头寸的 ERC-721 NFT。
此机制简化操作流程,提升用户效率,同时仍保持全程资产安全与合规管理。
- 创新铸造
Innovative Mint 是 Falcon 提供的创新型铸造机制,允许用户通过非稳定币资产在锁定期限内铸造 USDf,同时保留有限的价格上涨收益权。
- 用户需设定三个关键参数:质押期限(3–12个月)、资本效率等级、行权价倍数。这些参数决定铸造额度、清算价与行权价。
- 抵押资产在锁仓期间会被持续监控,根据市场价格波动,最终可能出现三种结果:
- 价格低于清算价(任意时间)
抵押资产被清算,用户失去对原资产的所有权,但仍保留已铸造的 USDf,可兑换为 USDT、USDC 等稳定币。 - 价格在清算价与行权价之间(到期时)
用户归还原始铸造的 USDf 后可取回全部抵押资产,同时在锁仓期内已获得 USDf 流动性。 - 价格高于行权价(期限中或到期时)
抵押资产被系统退出,用户无法取回原资产,但可获得额外 USDf 补偿,金额为:
(行权价 × 抵押数量)− 初始铸造的 USDf,以预设涨幅的形式将资产增值收益以 USDf 形式返还。
该机制在确保超额抵押的前提下,为用户提供灵活的流动性获取方式,并在一定程度上保留资产上涨潜力。
- 超额抵押率(OCR)
超额抵押率(OCR) 是 Falcon 在用户使用非稳定币资产铸造 USDf 时设定的关键参数,用于确保每枚 USDf 都有等值或更高价值的资产支撑,降低市场滑点和波动带来的风险。
OCR 定义与计算公式
OCR = 抵押资产初始标记价格 × 抵押数量 ÷ 铸造的 USDf 数量
- 每种非稳定币资产的 OCR 会根据其市场波动性、流动性、滑点风险及历史价格表现动态调整。
- 用户资产的评估价值取决于抵押时的市场价格,Falcon 不对资产价值波动或损失承担责任。
OCR 安全缓冲(OCR Buffer)
OCR Buffer 是 Falcon 保留在系统中、超过已铸造 USDf 的那部分抵押资产,用作风险缓冲。
计算公式:
OCR Buffer = (OCR − 1) × 抵押数量
- 若当前市场价 ≤ 初始标记价:用户可取回原始单位数量的抵押资产。
- 若当前市场价 ≥ 初始标记价:用户只能取回等值的 USD 数额(以初始价格计算)。
此机制在保障协议安全的同时,也优化了用户的资本效率,使整个 USDf 铸造系统更加稳健、抗风险。
- 锚定稳定性
Falcon Finance 通过中性对冲策略、超额抵押机制和跨市场套利三大手段,确保 USDf 始终稳定锚定在 1 美元。
锚定机制核心要点:
- 中性对冲策略(Delta-Neutral):对抵押资产进行市场中性管理,消除价格波动带来的影响,确保单一资产或市场变化不影响 USDf 支撑价值。
- 超额抵押机制:强制用户以高于 USDf 价值的资产进行抵押,构建安全缓冲区,保障每枚 USDf 都有足额支持。
- 跨市场套利机制:
- 当 USDf 高于锚定价(> $1.00):完成 KYC 的用户可在 Falcon 按 1:1 铸造 USDf,并在外部市场高价卖出套利。
- 当 USDf 低于锚定价(< $1.00):KYC 用户可在外部市场低价买入 USDf,再在 Falcon 以 $1.00 抵押资产兑换获利。
这些机制鼓励用户和套利者共同参与锚定稳定过程,使 USDf 在各种市场环境下都能维持稳定价值。
- sUSDf
sUSDf 是 USDf 的生息版本,是 Falcon 双币系统中的另一核心代币。当用户将 USDf 存入并质押至 Falcon 的 ERC-4626 金库 时,即可获得 sUSDf,代表其在金库中的权益份额,并可持续获取收益。
sUSDf 价值与收益机制:
- sUSDf 当前价值 =(总质押 USDf 总奖励)÷ sUSDf 总供应量
- 用户获得的 sUSDf 数量 = 质押的 USDf ÷ 当前 sUSDf 价值
sUSDf 的价值随时间增长,反映了累计收益表现。收益来源包括:
- 正负资金费率套利
- 山寨币质押等策略
ERC-4626 标准作用:
- 是 EVM 链上金库的统一标准,提升了 DeFi 系统的互操作性与资产组合能力;
- 确保 Falcon 的收益分配机制高效透明;
- 为 sUSDf 未来接入更多 DeFi 应用打下基础,增强用户体验与资产安全性。
通过该机制,用户不仅能获得 USDf 的流动性,还能通过质押获得稳定收益。
- 再质押(Restaking)
为了获取更高收益,Falcon 允许用户将其持有的 sUSDf 进行定期再质押。用户可根据可选范围选择锁仓期限,例如 3 个月、6 个月等,期限越长,预期收益越高。
由于这些质押期内资产不可赎回,Falcon 可利用其时间优势,执行更复杂的收益策略,从而为用户创造更高回报。
当用户进行再质押后,协议将铸造并发放一个独特的 ERC-721 NFT,该 NFT 代表用户的锁定头寸。
- 收益分配

Falcon 的收益分配机制以每日计算产生的收益为基础,主要通过两种方式回馈用户:
- 常规收益用户(Classic Yield):
- 每日生成的部分 USDf 被注入 sUSDf 的 ERC-4626 金库,提升 sUSDf 对 USDf 的比率。
当用户赎回 sUSDf 时,按当前汇率换回 USDf,间接获得收益。 - 提升收益用户(Boosted Yield):
- 剩余收益会以 sUSDf 形式分配给持有 Boosted Yield NFT(即已再质押)的用户。
- 这些用户到期后可领取额外 sUSDf,实现更高收益。
收益计算方式:
每位用户的收益 =(用户质押的 USDf / 总质押 USDf)× 总分配收益。
透明性:
sUSDf 与 USDf 的比率基于 ERC-4626 标准,所有计算和汇率可通过 Etherscan 实时链上验证。
锁定窗口:
每日约 21:00–22:00(GMT 8) 为锁定时段,系统在此期间冻结交互行为以防止收益被稀释。若用户在此时间前赎回资产,可能损失部分当日收益。
- 赎回
Falcon 提供两种赎回方式,均需等待 7 天冷却期 后领取资产:
- 经典赎回(Classic Redemptions):
- 用户将 USDf 兑换为支持的稳定币(如 USDC、USDT)。
- 适用于偏好稳定回款的用户。
- 资产认领(Claims):
- 用户将 USDf 换回其之前用于铸造 USDf 的非稳定币资产(如 ETH、ALT 代币等)。
- 若使用 Classic Mint,用户可取回超额抵押资产,回款格式可为原始资产、USDT 或混合形式。
- 若使用 Innovative Mint,仅在质押期限到期后可认领,且须偿还最初铸造的 USDf 才能取回全部资产。需在 72 小时内完成认领,否则可能失去权利。
- 抵押资产接受标准与风险框架
Falcon Finance 采用数据驱动的三阶段筛选机制和量化风险评估框架,用于筛选可被接受用于铸造 USDf 的抵押资产。目标是保障 USDf 的稳定锚定,同时确保所有接受的资产具有良好的市场流动性、价格透明性和抗风险能力。
- 抵押资产筛选流程(Eligibility Screening Workflow)
- 主市场上线
- 是否上线于 Binance?
- 否 → 拒绝;是 → 进入下一步
- 市场交易深度
- 是否在 Binance 同时支持现货和永续合约?
- 是 → 接受
- 仅支持其一 → 进入下一步
- 两者皆无 → 拒绝
- 跨交易所验证
是否在顶级中心化交易所(CEX)或主流去中心化交易所(DEX)有真实的挂单深度和成交量? - 是 → 接受
- 否 → 拒绝
只有通过上述三阶段筛选的资产才被认定为合格抵押资产,允许用于 Falcon 平台。
- 量化风险评估指标(Quantitative Risk Assessment)

每种资产会被从以下四个市场维度进行打分,并归类为低风险、中等风险或高风险:
- 最终风险评级标准(Composite Risk Grade)
- 若没有任何高风险评分,且中等风险不超过一项 → 资产为合格
- 若存在两项中等风险评分 → 为有条件合格,可能需更高抵押率
- 若存在任意一项高风险评分 → 拒绝或立即审查
总结
Falcon Finance 的优势在于其全方位、模块化的超额抵押基础设施:通过 Delta-neutral/market-neutral 策略、跨市场套利和严格的超额抵押保障 USDf 贴近 1 美元锚定,Dual-token 设计(USDf sUSDf)结合 ERC-4626 金库实现自动化、透明的收益累积与再质押增益;Express Mint、Classic/Innovative Mint 提供灵活流动性路径,链上智能合约、多签/MPC 托管与冷却机制提升资产安全与风控。
劣势则在于体系较为复杂,对用户理解门槛高;依赖第三方托管方与中心化交易所引入外部对手方风险;在极端市场波动下仍存在流动性与清算/挂钩风险;套利与稳定机制部分需要 KYC 参与,且 7 天赎回冷却期与锁定期会影响资金即时性;此外智能合约与跨链集成的技术风险不可完全消除。
三. 行业数据解析
1. 市场整体表现
1.1. 现货BTC vs ETH 价格走势

BTC
解析
本周重点阻力:117500美元,118900美元,124000美元
本周重点支撑:112000美元,110300美元,105200美元

ETH
解析
本周重点阻力:4960美元
本周重点支撑:4680美元,4580美元,4390美元,4080美元
2.公链数据
2.1. BTC Layer 2 Summary
- Bitcoin Hyper (HYPER) ICO 募资突破 1,000 万美元
- 据报道,比特币极速 Layer‑2 项目 Bitcoin Hyper 已在其首次 ICO 中成功募集超过 1,000 万美元,彰显市场对提升比特币智能合约与高速支付能力的高度期待。该网络旨在引入 Solana 级别的速度与智能合约功能,通过桥接 BTC 并铸造等额的 WBTC 在其生态中使用。
- 早在上周,该项目仍处于募资阶段,资金规模为 850–850 万美元,本周继续快速上升。
- Lightning Network 智能化工具持续推进
- 最新资料显示,Lightning Network 正在稳步推进企业级基础设施与开发工具的简化,包括:
- Lightspark:提供企业级 Lightning 节点自动部署、智能路由引擎和 SDK/API,降低企业接入门槛;
- Breez SDK:支持为每位用户提供云端托管但设备控制的个性 Lightning 节点,内置 Watchtower 防护与法币入金能力;
- 还有 Voltage、Amboss Technologies 与 Lightning Dev Kit (LDK) 等项目,进一步提升 Lightning 网络的可用性与开发效率。
2.2. EVM &non-EVM Layer 1 Summary
重要 EVM-Compatible L1 公链动态
Circle 发布 “Arc” —— 稳定币专用 EVM L1
- Arc 是 Circle 新推出的、自建的 EVM-Compatible L1 区块链,专为稳定币支付、外汇与资本市场场景设计。其原生燃料代币是 USDC,具备亚秒级结算速度、可选隐私功能,以及稳定币汇率引擎等企业级特性。预计今年晚些时候测试网上线,并与 Circle 的现有服务深度集成,亦可与多个合作区块链互操作。
Stripe 与 Paradigm 联手打造 “Tempo”
- Stripe 正与 Paradigm 合作,开发名为 Tempo 的全新 EVM-Compatible L1 区块链,目标是实现超高速、低成本的全球支付。该链从零开始设计,面向开发者友好,将兼容现有以太坊开发工具。
Berachain 主网正式启动
- Berachain 是一个基于 Cosmos SDK 架构、兼容 EVM 的 L1 区块链。本周其主网宣布上线,特点包括创新的 Proof-of-Liquidity(PoL) 共识机制,旨在提升流动性与安全性。
Stable 发布 “Stablechain”
- Stablechain 是当前首个使用 USDT(Tether)作为原生 Gas 和结算代币的 L1 区块链,兼容 EVM,支持近乎亚秒级的交易最终性。它还集成去中心化的 USDT0 支付机制,实现无 Gas 收费的高效支付体验。
非 EVM L1 或前沿技术成果
学界突破:Sei Giga
- 最新研究题为 “Sei Giga” 的论文提出了一个高度并行的 EVM L1 架构,实现了超过 5 gigagas/sec 的吞吐量和低于 400 ms 的交易最终性,采用 Autobahn 共识模型,去除执行瓶颈,展现出极高的扩展潜力。
2.3. EVM Layer 2 Summary
Mantle(MNT)— Ethereum 优质 Layer-2 网络
- 独领风骚、市场表现亮眼
- MNT 本周涨势强劲,价格飙升约17%,令其成为Layer-2板块中表现最抢眼的项目之一,同时8月累计涨幅接近50%。
- 在广泛的市场回调中,MNT逆势上扬13.6%,相比以太坊下跌5%,表现出卓越抗跌性。
- 关键因素推动:Bybit战略合作激增关注度
- 与Bybit的集成是本轮价格飙升的主要动因。MNT借助Bybit平台的应用扩张其实际使用场景,吸引交易者与机构的关注。
- On-chain数据显示,活跃地址数量创下历史高点,MNT持仓钱包数量增加,稳定币供应量达7.138亿美元,同比增长达210%。
- 技术图形与市场预期看多
- 技术面上,MNT构成了经典的“双底”反转形态,若价格突破 $1.30–$1.35 区域,将有望冲击 $1.63 目标位。
- 持续生态扩张与TVL增长
- Mantle迄今已积累约 13.8 亿美元的总锁仓价值(TVL),生态体系活跃。
- 其模块化架构、跨链互操作性(如与deBridge集成)、去中心化应用日益增多,进一步巩固其在Layer-2生态中的地位。
Linea — zk-Rollup EVM 网络新势力
- Token模型与经济机制正式揭晓
- Linea推出兼顾技术与经济对齐的模型,承诺将燃气费以ETH计价并做“20%销毁 80% 回购销毁”,强化ETH的价值捕获。
- Token Generation Event(TGE)尚未定档,但预计将在10月启动空投及质押机制发力。
- 代币设计与生态分配
- 总发行量约7200亿枚,其中约85%用于生态激励,15%归属Consensys金库且锁定五年。
- 此代币无治理功能,由 ConsenSys 及其治理联盟(Linea Consortium)负责战略决策与技术推进。
- 当前生态表现与用户活跃度表现稳健
- 根据7月数据,Linea在L2协议中用户日活跃指标、总锁定价值(TVS ~ $5.4亿)及链上盈利性表现均位居前列。
- “Voyage”等激励项目有效提升用户黏性,提升生态热度。
- 生态审视与市场焦虑
- 同时也有观点质疑,认为Linea自测试网至今缺乏爆发性生态建设,代币发布或难带来实质性推动。
四.宏观数据回顾与下周关键数据发布节点
S&P Global 最新PMI显示制造业指数上升至 53.3(创三年高),服务业持稳在 55.4,表明整体经济活动回暖。然而,企业面临成本压力上升,正将部分提升转嫁给消费者,推高通胀至三年高位。
本周(8月25日-8月29日)重要宏观数据节点包括:
8月28日:美国至8月23日当周初请失业金人数
8月29日:美国7月核心PCE物价指数年率
五. 监管政策
美国
- 在“2025年8月19日于怀俄明州区块链峰会”上,美联储理事Michelle Bowman主张应减少对包括加密在内的新兴技术监管上的谨慎心态,鼓励监管机构积极与金融机构协作塑造监管结构,避免过度限制创新。
- 特朗普政府继续推动加密友好政策,包括通过《GENIUS法案》《CLARITY法案》和《防CDBC监控国家法案》等关键立法,目的在明确稳定币法规、机构职责,并限制中央银行数字货币 (CBDC) 的发展。
英国
- 英国金融行为监管局(FCA)已设立专门团队,强化对“流氓加密机构”的执法力度。目前团队由3名正式员工和12名外派人员组成,重点监督加密资产领域的违规行为,并结合资本要求、内幕交易等方面推出新的框架。此外,审批周期仍较长,平均授权需317天,拒绝和撤回则更久。
印度
- 印度中央直税委员会(CBDT)正与业内人士磋商,探讨是否需要新的虚拟数字资产(VDA)立法。讨论内容包括:当前1%的加密交易预扣税率是否过高、是否允许亏损抵税,以及是否推动交易迁移出境等关键问题。
印尼
- 自2025年8月1日起,印尼对加密交易实施新税制改革:
- 国内平台交易税由0.1%提升至0.21%;
- 海外平台交易税从0.2%增至1%;
- 买家增值税(VAT)取消;
- 加密挖矿增值税从1.1%上调至2.2%;挖矿专项所得税取消,改为2026年起适用标准所得税率。