LINK 研报解读:美元代币化隐形大赢家,30倍上涨空间从何而来?
如果你最近关注加密市场,一定注意到了LINK的强劲表现。
公开数据显示,LINK 在最近一个月上涨近30%;对于一个叙事不温不火的老币来说,这样的表现足够亮眼,近期社媒上关于 LINK 的讨论也越来越多。
不过当大多数人还在争论LINK是否只是一个"预言机代币"时,全球最大的金融机构们,如摩根大通、SWIFT、万事达卡和DTCC,已经悄然将 Chainlink 部署在其区块链战略的核心位置。
最近,加密投资机构M31 Capital发布了一份长达90页的深度研究报告,给出了一个大胆预测:LINK 还具有20-30倍的上涨潜力。
报告认为,全球金融资产的代币化浪潮将带来30万亿美元的机遇,而 Chainlink 不是参与者之一,而是区块链中间件领域唯一的基础设施垄断者。
深潮 TechFlow 对该报告进行了解读和整理,筛选出其中的关键观点与数据,以便更好的进行阅读。
(注:本报告和解读并不构成任何投资建议。加密市场波动剧烈,还请自行做好研究与判断。)
核心投资逻辑:价值相对低估,”买盘“叙事浮出水面
报告总体认为LINK代表了目前加密市场最佳的风险/回报投资机会之一,几个核心的论点如下:
-
$30万亿大趋势的主要受益者 - 全球金融系统正向代币化转型
-
链上金融中间件的完全垄断地位 - 无竞争对手可提供同等的技术可靠性和机构信任
-
被误解的资产 - 尽管拥有无与伦比的集成度和主导市场份额,但市值远低于其战略价值
-
现实的20-30倍上涨空间 - 相比之下,客观上较差的对标资产XRP交易价格比LINK高15倍
具体来看,报告从3个方面具体阐述了 LINK 当前为何被低估。
-
RWA 浪潮隐形受益者
2024年以来,代币化实物资产(RWA)市场已经增长了2.5倍。BlackRock的BUIDL代币化货币市场基金已达20亿美元规模;摩根大通、高盛、嘉信理财等传统金融巨头不再是试点,而是在实际部署。

但代币化的美国国债怎么知道当前利率?链上的黄金代币怎么验证实物储备?跨链的资产转移怎么确保安全合规?
它们都需要Chainlink。一切的前提,在于有一个可信的数据和互操作层。

-
业务垄断,但价值低估
Chainlink在其领域是真正的垄断者:
-
24万亿美元 的链上交易价值已通过Chainlink实现
-
850亿美元 的总价值保护(TVS)
-
180亿 验证消息总数
-
50 区块链集成,500 应用集成
没有任何竞争对手能提供 Chainlink 的技术可靠性、产品广度、合规能力和机构信任度的组合。一旦集成,它就成为具有高转换成本和自我强化网络效应的关键任务基础设施。
| 对比维度 | Chainlink (LINK) | Ripple (XRP) |
| 实际效用 | 为500 协议提供关键基础设施 | 几乎无实际使用 |
| 机构采用 | SWIFT、摩根大通、DTCC等深度集成 | 极少机构实际使用 |
| 市场份额 | 90% TVS(预言机总保护价值) | 不适用 |
| 市值 | 约220亿美元 | 约3,300亿美元 |
作为对比,XRP的市值是LINK的15倍,却没有LINK十分之一的实际价值。
-
叙事反转
多年来,LINK一直背负着"团队砸盘"的负面叙事。但2024年8月推出的 LINK 储备机制带来了变化。
之前:Chainlink Labs通过出售代币资助运营,造成持续抛压
现在:数亿美元的企业收入自动转换为LINK购买,创造持续买盘
加上更多的合作预期,更多机构试点在未来12-18个月内投入生产,可验证的链上收入将大幅飙升。
市场还在用旧眼光看待LINK,而基本面已经发生了根本性转变。这种认知差距,正是巨大投资机会的来源。
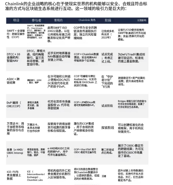
全球金融巨头的 Chainlink 部署图谱
报告也列举了一些关键的合作用例,尤其是传统金融巨头。

-
SWIFT: 2024年11月,使用Chainlink CCIP实现传统SWIFT消息触发链上代币操作
-
参与机构包括:ANZ、法国巴黎银行、纽约梅隆银行、花旗、Clearstream、Euroclear、劳埃德银行等;成功模拟了代币化资产在公链、私链之间的转移
-
摩根大通Kinexys:2025年6月,摩根大通的区块链部门Kinexys与Ondo Finance完成了首次跨链交割对付款(DvP)结算
-
Chainlink角色:CRE(企业级运行环境)协调工作流程,CCIP 协议确保跨链消息安全
-
白宫认可,技术和政策背书:
-
白宫加密峰会 ,创始人 Sergey Nazarov受邀参加,与总统及内阁官员直接对话
-
白宫数字资产报告 - Chainlink被正式认定为数字资产生态系统的核心基础设施
-
Chainlink发布了10 个联邦机构区块链用例的详细方案
最关键的是,这些都不是孤立的实验,每个成功的试点都代表着一种用例。这些用例里都有 ChainLink 的影子,只是它未必站在台前。

(Chainlink典型企业合作案例,AI翻译)
不只预言机,中间件的垄断地位
很多人对Chainlink的认知还停留在"价格预言机"阶段。实际上,Chainlink已经构建了一个完整的区块链中间件生态系统,成为连接区块链与现实世界不可或缺的桥梁。
它的产品覆盖五个关键领域:

-
数据(Data)
-
提供市场数据流(如价格源)、储备证明(Proof-of-Reserve)、可验证随机性(Verifiable Randomness)以及超低延迟的数据流。
-
这些功能确保区块链应用可以可靠地获取链外数据,支持金融应用、游戏、保险等多种场景。
-
-
计算(Compute)
-
提供链下计算功能(例如通过Functions实现的复杂计算)以及事件驱动的自动化功能。
-
这使得区块链能够处理复杂的逻辑和计算,而无需过度消耗链上资源。
-
-
跨链互操作性(Cross-Chain Interoperability)
-
提供CCIP(跨链互操作协议),支持多网络风险管理。
-
CCIP使得不同区块链之间的资产和数据能够安全传输,解决了跨链通信的难题。
-
-
合规(Compliance)
-
提供自动化合规引擎(ACE),用于根据司法规则编程执行合规性要求。
-
这对机构用户尤为重要,帮助他们满足监管要求。
-
-
企业集成层(Enterprise Integration Layer)
-
提供Chainlink Runtime Environment (CRE),用于协调私链和公链之间的工作流。
-
CRE帮助企业实现区块链与传统系统的无缝集成,降低摩擦和风险。
-
这些不是独立的产品,而是一个协同工作的系统。当SWIFT使用Chainlink时,他们不只是在使用一个预言机,而是在接入一个完整的基础设施。
这里的竞争优势在于,其他市场参与者通常只能覆盖一个或两个领域,而Chainlink是唯一覆盖所有关键领域的解决方案。
机构用ChainLink的好处在于课可以使用它作为唯一的集成点,显著降低集成摩擦和风险。
这种全栈能力,加上多年积累的安全记录和机构信任,构成了一个几乎不可能被复制的技术护城河。

LINK 究竟怎么估值才合理?
现在我们来到最关键的问题:LINK到底值多少钱?
报告采用了几种独立的估值方法,它们都指向了相似的结论。
方法一:对比 XRP,相对估值法
以XRP为例,这个2012年创建的"银行币"至今没有实现其承诺的用例,几乎没有真实的机构采用,却拥有3300亿美元的完全稀释市值。
相比之下,Chainlink获得全球顶级金融机构采用,市值却只有XRP的1/15。
假设 LINK 至少与 XRP 的价值相当,那么目前 XRP 的市值是 LINK 的 15倍,这为投资者提供了一个 极具吸引力的风险/回报机会。
如果考虑 Chainlink 明显优越的基本面情况下,LINK 的估值更适合与传统金融公司(如 Visa 和 Mastercard)进行比较,这些公司在支付处理和数据基础设施领域具有类似的定位,
以这些公司的市值来进行对比,LINK 有 20-30倍的上涨潜力。

方法二:传统公司逻辑,市场份额法
到 2030 年,全球将有约 19 万亿美元的现实世界资产实现代币化。
Chainlink 作为这些资产的"数据管道"和"跨链桥梁",预计将获得其中 40% 的市场份额,即服务约 7.6 万亿美元的代币化资产。
这些资产每年将使 Chainlink 处理约 380 万亿美元的交易量。按照逐步提升的费率(目前 一笔交易收取0.005%),Chainlink 在 2030 年的年收入将达到 824 亿美元。
824 亿美元的年收入,按照 10 倍市销率(PS)计算,Chainlink 的企业价值约为 8240 亿美元。
假设 LINK 总供应量保持在 10 亿枚左右,8240 亿美元的网络价值意味着每枚 LINK 的理论价值约为 824 美元。而当前价格仅为22美元左右,也就是说还有38倍左右的空间。
当然,这个 38 倍在译者看来是理论估值,任何一个假设的改变都会显著结果。

近期催化剂(Q3/Q4)
LINK Reserve 机制
多年来,Chainlink 通过大量补贴服务来推动行业发展,但这也模糊了其盈利潜力,迫使 Chainlink Labs 通过代币销售来维持运营。新推出的 LINK Reserve 机制将彻底改变这一局面:
-
资金流向逆转,每年数亿美元的链下企业收入将自动用于市场回购 LINK
-
市场压力转换,从持续的抛售压力转变为净买入压力
-
让大家确认了 ChainLink 的企业级盈利潜力
数据服务扩展
-
Data Streams 覆盖传统金融资产:8月4日正式支持美国股票和ETF实时定价,为代币化基金、合成资产和链上结构化产品提供数据支持
-
ICE 合作伙伴关系:8月11日宣布整合洲际交易所的外汇和贵金属综合数据流,为机构级链上定价提供关键支持
-
CCIP 登陆 Solana:5月份 CCIP 在 Solana 主网上线,实现了 EVM 和 SVM 环境之间的跨生态系统结算和消息传递
产品功能升级: 隐私性和质押收益需重点关注
隐私和许可功能,包括上线 CCIP 私密交易;满足银行跨链交易的保密要求;Chainlink 隐私管理器,确保敏感数据不会泄露到公链
隐私安全也是银行利用 ChainLink,从试点转向生产的先决条件。
质押v0.2和费用分配上,当前已上线,支持更多服务类型的质押。
未来升级后,用户费用将直接奖励给质押者;随着数据流和CCIP交易量增长,质押收益将显著提升。
这有点类似以太坊合并后的质押收益,但基于真实的企业级收入。
结论
Chainlink 提供了所有金融市场中最不对称的风险回报配置之一。
没有竞争对手能够匹敌Chainlink在集成广度、技术可靠性、监管合规性和机构信任方面的优势。备受瞩目的试点项目将在未来12至18个月内扩展到生产环境。每次集成都通过高转换成本、网络效应和根深蒂固的合规流程加深其护城河。
在财务方面,Chainlink提供多元化、经常性和可扩展的收入流,涵盖CCIP交易费用、机构数据订阅服务、储备证明认证和自动化服务,创造了与代币化资产采用直接相关的持久增长引擎。随着全球代币化预计达到数十万亿美元规模,可触及的市场巨大且还未有效渗透。
尽管具备这些基本面优势,LINK仍然是一个定价错误的资产,其估值更像投机性项目而非垄断性金融基础设施提供商。
随着代币化经济的成熟和Chainlink集成转向生产环境,市场将被迫大幅重新评估LINK,以反映其系统重要性、收入潜力以及在全球金融体系中不可替代的作用。
欢迎加入深潮TechFlow官方社群
Twitter官方账号:https://x.com/TechFlowPost
Twitter英文账号:https://x.com/BlockFlow_News