当 KYT 工具成为「僵尸系统」:你以为的合规,其实是个陷阱
撰文:AiYing Compliance
圈内人都知道,合规有两种,一种是给监管看的,一种是真正能打的。前者叫「合规剧场」(Compliance Theater),后者才是真刀真枪的风险管理。可悲的是,绝大多数机构,尤其是那些在风口上狂奔的金融科技公司,都在不自觉地上演着前一种戏码。
「合规剧场」的本质是什么?是为了应付检查、拿到牌照、安抚投资人而精心搭建的舞台。在这个舞台上,流程的正确性压倒一切,报告的精美度远比风险的识别率重要。演员们(合规官)念着早已写好的台词(合规手册),操作着华丽的道具(昂贵的系统),向台下的观众(监管机构)展示着一派歌舞升平的景象。只要戏演得好,牌照到手,融资到位,皆大欢喜。
而这场大戏里,最华丽、最昂贵、也最具有欺骗性的道具,就是那些看起来在 24/7 全天候运行,实际上早已灵魂出窍、形同虚设的「僵尸系统」。尤其是 KYT(Know Your Transaction,了解你的交易)系统,这个本应是反洗钱(AML)前线最敏锐的侦察兵,却往往最先「阵亡」,变成一具只会消耗预算、提供虚假安全感的僵尸。它静静地躺在服务器里,绿灯闪烁,报表生成,一切正常——直到一颗真正的炸弹在它眼皮底下引爆。
这就是最大的合规陷阱。你以为你购买了最顶级的装备,构建了坚不可摧的防线,但实际上,你只是在用金钱和资源喂养一具僵尸。它不会保护你,只会在灾难来临时,让你死得不明不白。
那么,问题来了:为什么我们投入巨资、耗费人力采购的 KYT 工具,有时候会沦为一具具行尸走肉?这背后,究竟是技术选型的致命失误,还是流程管理的彻底崩坏?亦或是,两者兼而有之的必然结果?
今天,我们就把视角对准金融科技和支付行业这个「合规剧场」最火爆的舞台,特别是监管环境复杂多变、业务增长如脱缰野马的东南亚市场。在这里,一出出真实的戏码正在上演,而我们要做的,就是掀开幕布,看看后台的真相。
第一幕:僵尸系统剖析——你的 KYT 工具是如何「死」去的?
一具「僵尸系统」的诞生,并非一蹴而就。它不是因为某个惊天动地的漏洞或一次灾难性的宕机而突然死亡,而是像温水煮青蛙一样,在日复一日的「正常运行」中,逐渐丧失感知、分析和反应的能力,最终只剩下维持生命体征的空壳。这个过程,我们可以从技术和流程两个维度进行解剖,看看一个原本功能完备的 KYT 系统,是如何一步步走向「死亡」的。
技术层面的「脑死亡」:单点失效与数据孤岛
技术是 KYT 系统的大脑。当大脑的神经元连接断裂,信息输入受阻,分析模型僵化时,系统就进入了「脑死亡」状态。它依然在处理数据,但已经失去了理解和判断的能力。
单一工具的认知盲区:用一只眼睛看世界
过度依赖单一 KYT 工具,是导致系统失效的首要、也是最常见的原因。这在圈内几乎是常识,但在「合规剧场」的剧本里,为了追求所谓的「权威性」和「简化管理」,这一点往往被选择性地忽视了。
为什么说单一工具是致命的?因为没有一个工具能覆盖所有风险。这就像让一个哨兵同时监视四面八方的敌人,他总会有视野盲区。最近,新加坡持牌数字资产服务商 MetaComp 发布的一份研究报告,用测试数据揭示了这个残酷的现实。该研究通过对超过 7000 笔真实交易进行分析,发现仅依赖一到两个 KYT 工具进行筛查,可能导致高达 25% 的高风险交易被错误地放行。这意味着,四分之一的风险被直接无视了。这已经不是盲区,而是黑洞。

图 1:不同 KYT 工具组合下的「漏报率」(False Clean Rate)对比
数据来源:MetaComp Research - Comparative Analysis of On-Chain KYT for AML&CFT, July 2025。图表显示,当风险阈值设为「中高风险」时,单一工具的漏报率最高可达 24.55%,双工具组合最高可达 22.60%,而三工具组合则骤降至 0.10%。
这种巨大的风险敞口源于 KYT 工具生态系统的内在缺陷。每个工具都建立在自己专有的数据集和情报收集策略之上,导致它们在以下几个方面存在天然的差异和盲点:
-
数据源的差异性:一些工具可能与美国执法部门关系密切,对涉及北美地区的风险地址有更强的覆盖;另一些则可能深耕亚洲市场,对本地化的诈骗网络有更及时的情报。没有一个工具能同时成为全球所有地区的情报之王。
-
风险类型的侧重不同:有的工具擅长追踪与 OFAC 制裁名单相关的地址,有的则在识别混币服务(Mixers)或暗网(Darknet)市场上技术更胜一筹。如果你选择的工具不擅长识别你的业务面临的主要风险类型,那么它基本上就是个摆设。
-
更新延迟与情报滞后:黑产地址的生命周期可能很短。一个工具今天标记的风险地址,另一个工具可能要过几天甚至几周才能同步。这种情报上的时间差,足以让洗钱者完成数轮操作。
因此,当一个机构将全部希望寄托于单一 KYT 工具时,它实际上是在赌博——赌自己遇到的所有风险,都恰好在这个工具的「认知范围」内。
数据孤岛造成的「营养不良」:无源之水,何以奔流?
如果说单一工具是视野狭隘,那么数据孤岛则是彻底的「营养不良」。KYT 系统从来不是一个孤立的系统,它的有效性建立在对交易对手和交易行为的综合理解之上。它需要持续不断地从 KYC(了解你的客户)系统、客户风险评级系统、业务系统等多个源头获取「数据养分」。当这些数据通道被堵塞,或者数据本身质量低下时,KYT 就成了无源之水,失去了判断的基准。
在许多快速发展的支付公司中,这种场景屡见不鲜:
KYC 团队负责客户准入,他们的数据存放在 A 系统中;风控团队负责交易监控,他们的数据在 B 系统中;合规团队负责 AML 报告,他们使用的是 C 系统。三个系统分属不同部门,由不同的供应商提供,彼此之间几乎没有实时的数据交互。结果就是,KYT 系统在分析一笔实时交易时,它所依据的客户风险评级可能还是三个月前 KYC 团队录入的静态信息。这个客户可能在这三个月里已经表现出多种高风险行为,但这些信息被困在了风控团队的 B 系统里,KYT 系统对此一无所知。
这种「营养不良」的直接后果,就是 KYT 系统无法建立起准确的客户行为基线(Behavioral Baseline)。一个有效的 KYT 系统,其核心能力之一是识别「异常」——即偏离客户正常行为模式的交易。但如果系统连一个客户的「正常」是什么都不知道,又何谈识别「异常」?最终,它只能退化到依赖最原始、最粗暴的静态规则,产出大量毫无价值的「垃圾警报」,离「僵尸」又近了一步。
静态规则的「刻舟求剑」:用旧地图找新大陆
犯罪分子的手法日新月异,从传统的「化整为零」(Smurfing)到利用 DeFi 协议进行跨链洗钱,再到通过 NFT 市场进行虚假交易,其复杂性和隐蔽性呈指数级增长。然而,许多「僵尸 KYT 系统」的规则库,却还停留在几年前的水平,宛如拿着一张旧航海图去寻找新大陆,注定一无所获。
静态规则,例如「单笔交易超过 1 万美元则报警」,在今天的黑产从业者看来,简直不值一提。他们可以轻易地通过自动化脚本,将一笔大额资金拆分成成百上千笔小额交易,完美绕过这种简单的阈值。真正的威胁,隐藏在复杂的行为模式中:
-
一个新注册账户,在短时间内与大量无关联的对手方发生小额高频交易。
-
资金快速流入后,不经任何停留,立即通过多个地址分散转出,形成典型的「剥皮链」(Peel Chain)。
-
交易路径涉及高风险的混币服务、未经注册的交易所或受制裁地区的地址。
这些复杂的模式,是静态规则无法有效描述和捕捉的。它们需要的是能够理解交易网络、分析资金链路、并从海量数据中学习风险特征的机器学习模型。一个健康的 KYT 系统,其规则和模型应该是动态的、自我进化的。而「僵尸系统」恰恰丧失了这种能力,它的规则库一旦设定,便鲜有更新,最终在与黑产的军备竞赛中被远远甩在身后,彻底「脑死亡」。
流程层面的「心跳停止」:从「一劳永逸」到「警报疲劳」
如果说技术缺陷导致了系统「脑死亡」,那么流程管理的崩坏则直接导致了「心跳停止」。一个系统即使技术上再先进,如果没有正确的流程来驱动和响应,它也只是一堆昂贵的代码。在「合规剧场」中,流程上的失败往往比技术上的失败更为隐蔽,也更具杀伤力。
「上线即胜利」的幻觉:把婚礼当成爱情的终点
许多公司,尤其是初创公司,在合规建设上抱着一种「项目制」思维。他们认为,KYT 系统的采购和上线是一个有明确起点和终点的项目。一旦系统成功上线,通过了监管验收,这个项目就宣告胜利结束。这是「合规剧场」最典型的幻觉——把婚礼当成了爱情的终点,以为从此就可以高枕无忧。
然而,一个 KYT 系统的生命周期,上线仅仅是第一天。它不是一个可以「一劳永逸」的工具,而是一个需要持续照料和优化的「生命体」。这包括:
-
持续的参数校准:市场在变,客户行为在变,洗钱手法在变。KYT 系统的监控阈值和风险参数必须随之调整。一年前还算合理的 1 万美元报警阈值,在业务量增长十倍后可能已经毫无意义。
-
定期的规则优化:随着新风险的出现,需要不断开发和部署新的监控规则。同时,也要定期评估旧规则的有效性,淘汰那些只产生误报的「垃圾规则」。
-
必要的模型再训练:对于使用机器学习模型的系统,必须定期用最新的数据对模型进行再训练,以保证其对新风险模式的识别能力,防止模型衰退(Model Decay)。
当一个组织陷入「上线即胜利」的幻觉时,这些至关重要的后续维护工作就会被忽视。没有人负责,没有预算支持,KYT 系统就像一辆被遗弃在车库里的跑车,引擎再好,也只会慢慢锈蚀,最终变成一堆废铁。
「警报疲劳」压垮合规官:最后一根稻草
一个配置不当、缺乏维护的「僵尸系统」,最直接、最灾难性的后果,就是产生海量的误报警报(False Positives)。据行业观察,在许多金融机构,KYT 系统产生的警报中,95% 甚至 99% 以上最终都被核实为误报。这不仅仅是效率低下的问题,它会引发一种更深层次的危机——「警报疲劳」(Alert Fatigue)。
我们可以想象一个合规官的日常:
每天早上,他打开案件管理系统,看到上百个待处理的警报。他点开第一个,经过半小时的调查,发现是客户正常的商业行为,关闭。第二个,同样如此。第三个,还是如此……日复一日,他淹没在无穷无尽的误报海洋中。起初的警惕和认真,逐渐被麻木和敷衍所取代。他开始寻找快速关闭警报的「捷径」,对系统的信任度降到冰点。最终,当一个真正的高风险警报夹杂在其中出现时,他可能只是草草看一眼,习惯性地将其标记为「误报」,然后关闭。
「警报疲劳」是压垮合规防线的最后一根稻草。它从心理上摧毁了合规团队的战斗力,让他们从风险的「猎手」变成了警报的「清理工」。整个合规部门的精力,都被消耗在与一个「僵尸系统」的无效搏斗中,而真正的犯罪分子,则在警报的喧嚣掩护下,大摇大摆地穿过防线。
至此,一个 KYT 系统在流程上彻底「心跳停止」。它仍在产生警报,但这些「心跳」已经失去了意义,无人响应,也无人相信。它彻底变成了一具僵尸。
之前身边有个朋友企业为了拿到牌照、讨好投资人,管理层上演了一出经典的「合规剧场」:高调宣布采购了行业顶尖的 KYT 工具,并以此作为「致力于最高合规标准」的宣传资本。但为了省钱,只买了一家供应商的服务。管理层的逻辑是:「我们用了最好的,出事也别怪我。」他们选择性地忘记了,任何单一工具都有视野盲区。
另外合规团队人手不够,技术不懂,只能用供应商给的最基础的静态规则模板。监控大额交易、过滤几个公开的黑名单地址,就算完成任务。
最最关键在于业务一上量,系统警报雪片般飞来。初级分析师们很快发现,95% 以上都是误报。为了完成 KPI,他们的工作从「调查风险」变成了「关闭警报」。久而久之,没人再把警报当回事。
专业的洗钱团伙很快就嗅到了腐肉的气味。他们用最朴素但有效的方法,把这个「僵尸系统」变成了自己的提款机:通过「化整为零」的「蓝精灵」战术,将来自非法网赌的资金拆分成上千笔低于监控阈值的小额交易,伪装成电商回款。最后拉响警报的不是他们团队成员,而是他们合作银行。当监管机构的调查函送到 CEO 办公桌上时,还在一脸懵逼,后续据说是被吊销牌照了。

图 2:不同区块链网络风险水平对比
数据来源:MetaComp Research - Comparative Analysis of On-Chain KYT for AML&CFT, July 2025。图表显示,在抽样数据中,Tron 链上交易被评为「严重」、「高」或「中高」风险的比例均显著高于 Ethereum 链。
身边的故事是一面镜子,映照出无数正在上演「合规剧场」的金融科技公司的影子。他们可能还没有倒下,只是因为运气好,还没有被专业的犯罪团伙盯上。但这终究是时间问题。
第二幕:从「僵尸」到「哨兵」——如何唤醒你的合规系统?
在揭示了「僵尸系统」的病理,并目睹了「合规剧场」的悲剧后,我们不能仅仅停留在批判和哀叹。作为一线的从业者,我们更关心的是:如何破局?如何将一具行将就木的「僵尸」重新唤醒,让它变成一个真正能打、能防的「前线哨兵」?
答案不在于购买更昂贵、更「权威」的单一工具,而在于一场从理念到战术的彻底变革。这套方法论,在圈内真正的实干派那里早已是心照不宣的秘籍。而 MetaComp 的研究,则首次系统性地将其量化和公开,为我们提供了一份清晰可执行的作战手册。
核心解法:告别独角戏,拥抱「多层防御体系」
首先,必须从思想根源上,彻底抛弃「买个工具就完事」的剧场思维。真正的合规,不是一场独角戏,而是一场需要构建纵深防御体系的阵地战。你不能指望一个哨兵挡住千军万马,你需要的是一个由哨兵、巡逻队、雷达站、情报中心共同组成的立体防御网络。
战术核心:多工具组合拳
这个防御体系的战术核心,就是「多工具组合拳」。单一工具的盲点是必然的,但多个工具的盲点是互补的。通过交叉验证,我们可以最大限度地压缩风险的藏身空间。
那么,问题来了,到底需要多少个工具?两个?四个?还是越多越好?
MetaComp 的研究给出了一个极为关键的答案:三工具组合,是在有效性、成本和效率之间取得最佳平衡点的黄金法则。
我们可以这样通俗地理解这个「三件套」:
-
第一个工具是你的「前线哨兵」:它可能覆盖面最广,能发现大部分常规风险。
-
第二个工具是你的「特种巡逻队」:它可能在某个特定领域(如 DeFi 风险、特定区域情报)有独到的侦察能力,能发现「哨兵」看不到的隐蔽威胁。
-
第三个工具是你的「后方情报分析员」:它可能拥有最强大的数据关联分析能力,能将前两者发现的零散线索串联起来,勾勒出完整的风险画像。
当这三者协同作战时,其威力远非简单相加。数据显示,从双工具升级到三工具,合规有效性会发生质的飞跃。MetaComp 的报告指出,一个精心设计的三工具筛查模型,能将高风险交易的「漏报率」(False Clean Rate)降低到 0.10% 以下。这意味着 99.9% 的已知高风险交易都将被捕获。这,才是我们所说的「能打的合规」。
相比之下,从三工具升级到四工具,虽然能进一步降低漏报率,但其边际效益已经非常微小,而带来的成本和时间延迟却是显著的。研究显示,四工具的筛查时间可能长达 11 秒,而三工具则能控制在 2 秒左右。在需要实时决策的支付场景中,这 9 秒的差距,可能就是用户体验的生死线。

图 3:KYT 工具组合的有效性与效率权衡
数据来源:MetaComp Research - Comparative Analysis of On-Chain KYT for AML&CFT, July 2025。图表直观展示了增加工具数量对降低「漏报率」(有效性)和增加「处理时间」(效率)的影响,清晰地表明三工具组合是性价比最高的选择。
方法论落地:建立自己的「规则引擎」
选择了正确的「三件套」组合,只是完成了装备升级。更关键的是,如何指挥这支多兵种部队协同作战。你不能让三个工具各说各话,你需要建立一个统一的指挥中心——也就是你自己的、独立于任何单一工具的「规则引擎」。
第一步:风险分类标准化——说同一种语言
你不能被工具牵着鼻子走。不同的工具可能会用「Coin Mixer」、「Protocol Privacy」、「Shield」等不同标签来描述同一个风险。如果你的合规官需要记住每个工具的「方言」,那简直是一场灾难。正确的做法是,建立一套内部统一的、清晰的风险分类标准,然后将所有接入工具的风险标签,都映射到你自己的这套标准体系中。
例如,你可以建立如下的标准化分类:

表 1:风险类别映射表示例
通过这种方式,无论接入哪个新工具,你都能迅速将其「翻译」成内部统一的语言,从而实现跨平台的横向比较和统一决策。
第二步:统一风险参数与阈值——划定清晰的红线
有了统一的语言,下一步就是制定统一的「交战规则」。你需要基于自身的风险偏好(Risk Appetite)和监管要求,设定清晰的、可量化的风险阈值。这是将主观的「风险偏好」转化为客观的、可由机器执行的指令的关键一步。
这套规则不应只是简单的金额阈值,而应是更复杂的、多维度的参数组合,例如:
-
严重性级别定义:明确哪些风险类别属于「严重」(如制裁、恐怖融资),哪些属于「高风险」(如盗窃、暗网),哪些属于「可接受」(如交易所、DeFi)。
-
交易层面污染度阈值(Transaction-Level Taint %):定义一笔交易中间接来自于高风险源的资金比例达到多少时,需要触发警报。这个阈值需要通过大量数据分析来科学设定,而非拍脑袋决定。
-
钱包层面累积风险度阈值(Cumulative Taint %):定义一个钱包在其整个交易历史中,与高风险地址的资金往来比例达到多少时,需要被标记为高风险钱包。这能有效识别那些长期从事灰色交易的「老油条」地址。
这些阈值就是你为合规系统划定的「红线」。一旦触及,系统就必须按照预设的剧本进行响应。这使得整个合规决策过程变得透明、一致且可辩护(Defensible)。
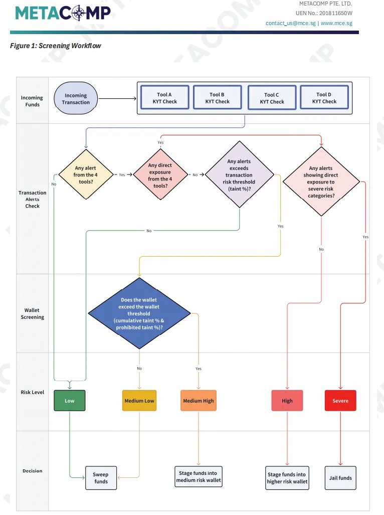
第三步:设计多层筛查工作流——从点到面的立体打击
最后,你需要将标准化的分类和统一的参数,整合到一个自动化的多层筛查工作流中。这个流程应该像一个精密的漏斗,层层过滤,逐步聚焦,实现对风险的精准打击,同时避免对大量低风险交易的过度干扰。
一个有效的工作流应该至少包含以下几个步骤:

图 4:一个有效的多层筛查工作流示例(改编自 MetaComp KYT 方法论)
-
初步筛查(Initial Screening):所有交易哈希和对手方地址,首先通过「三件套」工具进行并行扫描。任何一个工具发出警报,交易即进入下一环节。
-
直接暴露评估(Direct Exposure Assessment):系统判断警报是否为「直接暴露」,即交易对手方地址本身就是一个被标记的「严重」或「高风险」地址。如果是,这属于最高优先级的警报,应立即触发冻结或人工审核流程。
-
交易级暴露分析(Transaction-Level Exposure Analysis):如果没有直接暴露,系统则开始进行「资金溯源」,分析这笔交易的资金中,有多少比例(Taint %)可以间接追溯到风险源。如果这个比例超过了预设的「交易级阈值」,则进入下一步。
-
钱包级暴露分析(Wallet-Level Exposure Analysis):对于交易级风险超标的案例,系统会进一步对交易对手方的钱包进行「全面体检」,分析其历史交易的整体风险状况(Cumulative Taint %)。如果钱包的「健康度」也低于预设的「钱包级阈值」,则最终确认该交易为高风险。
-
最终决策(Decision Outcome):基于最终的风险评级(严重、高、中高、中低、低),系统自动或提示人工执行相应操作:放行、拦截、退回或上报。
这个流程的精妙之处在于,它将风险识别从一个简单的「是 / 否」判断,变成了一个从点(单笔交易)到线(资金链路)再到面(钱包画像)的立体评估过程。它能有效地区分出「直接命中」的重度风险和「间接污染」的潜在风险,从而实现资源的优化配置——对最高风险的交易进行最快响应,对中等风险的交易进行深入分析,而对绝大多数低风险交易则快速放行,完美解决了「警报疲劳」和「用户体验」之间的矛盾。
终章:拆掉舞台,回到战场
我们花了很长的篇幅,解剖了「僵尸系统」的病理,复盘了「合规剧场」的悲剧,也探讨了唤醒系统的「作战手册」。现在,是时候回到原点了。
「合规剧场」最大的危害,并非是它消耗了多少预算和人力,而是它所带来的那种致命的、虚假的「安全感」。它让决策者误以为风险已被掌控,让执行者在日复一日的无效劳动中变得麻木。一个沉默的「僵尸系统」,远比一个根本不存在的系统更加危险,因为它会让你在毫无防备中,走向危险。
在今天这个黑产技术与金融创新同步迭代的时代,依赖单一工具进行 KYT 监控,无异于在枪林弹雨的战场上裸奔。犯罪分子拥有了前所未有的武器库——自动化脚本、跨链桥、隐私币、DeFi 混币协议,而你的防御体系如果还停留在几年前的水平,那么被攻破只是时间问题。
真正的合规,从来不是一场为了取悦观众、应付检查的表演。它是一场硬仗,一场需要精良装备(多层工具组合)、严密战术(统一风险方法论)和优秀士兵(专业合规团队)的持久战。它不需要华丽的舞台和虚伪的掌声,它需要的是对风险的敬畏,对数据的诚实,以及对流程的持续打磨。
因此,我向所有身处这个行业的从业者,特别是那些手握资源和决策权的人呼吁:请放弃对「银弹」(silver bullet)式解决方案的幻想。世界上不存在一个可以一劳永逸解决所有问题的神奇工具。合规体系的建设没有终点,它是一个动态的、需要不断根据数据反馈进行迭代和完善的生命周期过程。你今天建立的防御体系,明天就可能出现新的漏洞,唯一的应对之道,就是保持警惕,持续学习,不断进化。
是时候拆掉「合规剧场」那虚假的舞台了。让我们带着真正能打的「哨兵系统」,回到那个充满挑战但也充满机遇的、真刀真枪的风险战场。因为只有在那里,我们才能真正守护住我们想要创造的价值。
欢迎加入深潮TechFlow官方社群
Twitter官方账号:https://x.com/TechFlowPost
Twitter英文账号:https://x.com/BlockFlow_News