Cube Labs 策略实操指南:Web3 增长怎么做?
作者:Cube Labs
1|Web3 Twitter 增长实战:三段式内容节奏与行为引导模型
引言
在 Web3 营销体系中,Twitter 从来不是“高频发推就能爆”的渠道。它是整个用户旅程的起点,更是激发用户认知、引导行动、沉淀关系的核心阵地。
对于 Web3 项目来说,Twitter 承担着三重关键职能:
🔍 认知塑造:告诉用户为什么你值得 Gas 费;
🎯 行为引导:引导他们从关注走向链上交互;
🤝 参与动机激发:激活长期贡献,而非一波流用户。
我们主张:每一条推文,都不只是内容,而是一段行为结构的触发器。必须具备:⏱️ 节奏性 × 🧱 分层性 × 🧭 引导性
基于我们为多个 Web3 项目构建 Twitter 体系的实战经验,本文将拆解一套完整的“三段式节奏 × 分层内容 × 行为引导”的运营方法,目标不是曝光,而是沉淀价值用户,构建增长闭环。

一、运营好 Twitter,需要哪些核心能力?

📌 补充说明:
“任务”:指引导用户完成某种行为,如转发、截图、mint、参与测试等;
“UGC”:用户自发生成的内容,如晒图、反馈、评论、二创等,是社群活力的标志。
简而言之:你不只是发内容,而是在策划一次次“用户行为设计”。
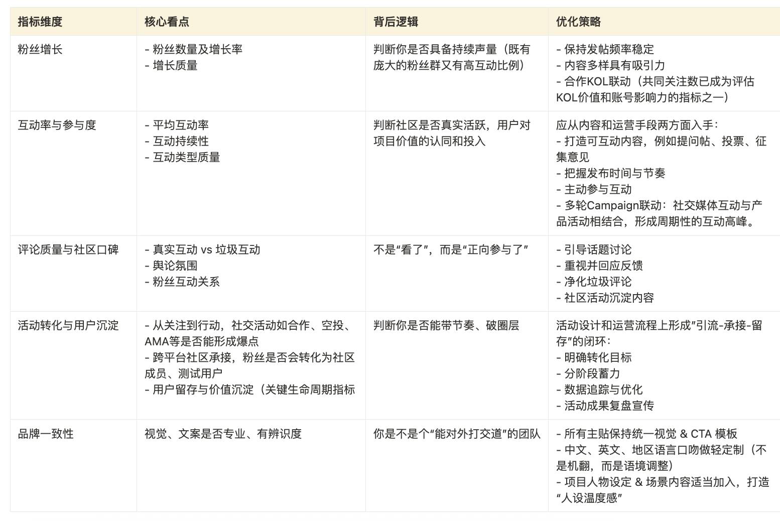
二、运营表现怎么判断?Twitter 五大核心指标解析
这些维度,不只代表 Twitter 做得好不好,更是决定你是否有*“上所协同能力”*的底层指标。项目方在规划Twitter运营策略时,可以建立一份社交指标监控表,设置预警线来及时调整自己的内容策略。 如何查看这些关键指标呢?我们需要借助一些外部工具,来观察其真实数据与趋势表现。本文不展开对工具操作的具体讲解,尤其 Twitterscore 将作为后续重点工具,在另一篇内容中详细拆解其原理与使用方法。
三、用户动因与内容匹配:不是“发给所有人”,而是“对谁说什么”
要把 Twitter 做成增长引擎,前提是:你要知道用户为什么来、站在哪个阶段。Web3 用户不只是为了“看热闹”,他们行为背后有动机、有门槛、有阈值。你需要对症下药。
用户四大动因 & 内容应对策略

每条推文至少回应一个关键动机:“我能赚吗?”、“我该怎么参与?”、“你们靠谱不?” 回答清楚这些问题,就是撬动用户行动的开关。
精准匹配:不同用户资产层级 × 不同引导路径
Web3 用户的活跃度存在冷热差异:不是每个人都愿意“挂链”,更不是人人都会“随便冲”。如果你的内容没有精准对应他们所处的心理阶段,就很难真正打动或推动他们行动。
以下是基于 GameFi 场景的用户分层策略模板:

四、 用户节奏匹配:三段式内容系统的底层逻辑
Web3 用户注意力稀缺,动机复杂,路径分散。Twitter 不只是内容展示的橱窗,而是结构化引导用户行为的剧场。真正高效的运营,目标不是“被更多人看到”,而是让对的人,在对的时间,完成对的动作。我们在长期操盘中总结出一套 三段式内容策略模型:节奏 × 内容 × 行为,覆盖从冷启动到沉淀的完整路径。
内容策略要点拆解
前置引导期 – 曝光(Awareness)
面向广泛受众提高项目知名度,追求最大化覆盖面和初步关注度。内容侧重于抓眼球和迎合热门话题,以引流为核心目标。
操作要点:
热点借势:紧跟行业热点和流行梗,发布与项目相关的时事评论或话题贴,带上热度标签。利用社区流行语、热点事件获取大量浏览。例如Pump.fun(Solana生态上的一键发币/模因币生成平台)借用社区流行用语“the next big meta”(“下一个大元宇宙”)作为话题,引发讨论。该推文短时间内引爆全网,阅读量约327K,点赞1000 ,转推1000 (内部统计,平台官方社媒数据)。项目巧妙捕捉流行语,用一句简短问题制造悬念,引导用户互动。结合Pump.fun已发行1100多万枚代币、累积资金池市值超45亿美元的背景 ,该推文迅速传播至加密社区各大讨论板块,提高了品牌关注度和平台使用热度。

广撒网互动:在早期粉丝少的情况下,主动参与大V讨论以截取流量。同时,多与潜在用户互动:每天点赞相关帖、转发优质内容、回复所有收到的评论,以在更大圈层面前刷存在感 。这一阶段追求的是让尽可能多的人「看见你」,因此不遗余力扩大内容触达面。
吸睛视觉元素:利用图片、视频等富媒体提升用户停留。Web3 项目可以分享产品截图、数据图表或趣味表情包来增强内容吸引力。例如 Azuki(知名NFT项目)善于附上精美的二次元插画或动画短片,使其推文在茫茫信息流中脱颖而出,吸引大量转发和讨论。

高频内容输出:保持稳定且较高的发帖频率来对抗算法遗忘。一个新账号如果一周才发一条内容,很难积累势能;相反,高频活跃更容易被算法推荐给更多人 。实践中,可考虑 每日至少1-2条原创推文 若干互动转推。早期通过“量”来换取“质”的积累,发布内容时段也要匹配目标用户的活跃时间,如欧美市场可选择 UTC 下午等高峰。

图示:策略类GameFi项目Twitter 用户的活跃时间
推广转化期 – 互动(Engagement/Activation)
在获得基础曝光后,进入转化引导和互动培养阶段。目标是将潜在关注者转变为实际追随者,并逐步建立信任和粘性。内容策略上更强调价值输出和双向交流,以提高参与度和促进行动为核心。
操作要点:
深度价值内容:产出对目标用户有实际价值的内容,提升关注动力。例如发布科普教程、项目解析长推文(thread)等,满足受众求知欲。Curious Addys(一款NFT项目)的团队曾发布推文线程,详解智能合约退款机制,收获了1000 点赞,远高于平时单条推文反响 。Twitter 算法据推测也偏爱此类用户停留时间长的内容,有助于获取更多推荐 。在内容呈现上,开头要直截了当给出亮点以抓住眼球,正文层次清晰、少用过于生僻的术语,降低阅读门槛 。通过持续输出干货价值,将路人转化为粉丝。
互动型活动:设计能够激发粉丝参与的内容,如接龙话题、AMA问答、投票竞猜等,培养社群互动习惯。Twitter提供的Spaces是很好的工具,可以定期举办AMA,让团队成员与用户实时交流 。例如,每两周举办一次项目进展分享会,听众可上麦提问;或发起投票征集社区对产品功能的意见。这类互动不仅增加用户黏性,也让他们感受到被重视,从而更愿意长期关注项目。
强调用户行为:在推文中明确号召行动(CTA),将曝光转化为实际成果。根据项目属性,CTA 可以是邀请用户访问官网、订阅邮件、加入Discord/Telegram群,或参与测试网体验等。关键是语句简洁有力,并突出行动收益。例如 Layer2 项目 Base 在运营中非常强调引导用户“到Base上去体验各类dApp”。统计显示,其推文大多直接告诉用户在Base链上“能做什么” ,比如铸造NFT、参与小游戏等。这种持续的行为引导,使Base在三个月内日活用户从32.5万激增到120万,并在活动结束后大部分用户仍留存 。同样地,其他项目也可以通过教程贴附上操作链接、活动贴注明参与步骤等方式,引导受众完成目标行为(如注册、 Mint 等),把关注转变为真正的用户增长。
培养品牌信任:适当分享项目背后的团队故事和里程碑,增强可信度。在确保主要内容有价值的同时,穿插一些“幕后花絮”能让用户感受到项目的温度。例如发布照片庆祝测试网上线100天、创始人在深夜调试合约的心得等。这些生活化的细节有助于建立情感联系,让粉丝更信任项目长远发展。特别是在Web3领域,匿名团队常让用户缺乏安全感,展示一定程度的真实和透明能够沉淀信任。正如资深从业者所言,长熊市后用户对信任愈发渴求,“真实爽朗的人设”更容易获得认可 。因此,互动阶段除了输出专业内容,也要塑造可靠的品牌人格。
互动阶段的内容公式建议:40%价值内容 30%项目动态 20%互动话题 10%轻松趣味
沉淀表达期 – 沉淀(Retention/Loyalty)
最终目标是将已有粉丝和用户沉淀为忠实拥护者,成为项目长期的口碑传播者和生态基础。此阶段注重提升用户忠诚度和归属感,让流量不流失,形成可持续增长的私域流量池。内容策略上更强调精细运营和关系维护,以社群凝聚为核心。
操作要点:
强化社区归属:通过 Twitter 将用户引导至更深层的社区阵地(如 Discord、Telegram),并持续输出专属价值。例如定期发布社群最新动态或精彩讨论,邀请粉丝参与;对活跃粉丝可私信发送社群邀请或徽章 NFT,增强荣誉感。同时,可在推特展示粉丝创作(如插画、建议等),高调认可铁杆用户的贡献,激励更多人参与互动、向核心靠拢。
持续优质互动:沉淀期仍需保持内容输出的节奏感,但频率可略降、质量要更高。精耕细作内容以回馈老粉丝的长期关注,例如深度研究报告、路线图解读、重大功能的详解直播等高含金量内容。同时,密切关注粉丝反馈:所有评论尽可能回复,私信咨询及时解答,重要意见公开致谢回应。这种持续走心的运营会让用户感知到项目的诚意和用心。“用户并不傻,一眼能看出项目方是否用心” ——当粉丝真切体会到被重视,他们留存的可能性大大提高,也更愿意主动分享传播项目。需要注意保持节奏的连续性,避免在获取一批用户后内容断层而导致流失。
数据驱动优化:沉淀阶段更需依赖数据优化运营。重点观察:①留存率(是否频繁掉粉);②互动质量(转推、长评论等高质量互动占比);③转化效果(从 Twitter 到注册/进群的实际转化);④舆情走向(品牌提及是否正面)。可设定 KPI,如“每月新增 X 优质粉丝并转化 Y 人进社群”,定期复盘,不断优化策略。
激励品牌传播:将核心粉丝转化为品牌倡导者。如策划标签挑战,鼓励老粉丝晒出与项目相关的经历或成果截图,给予官方转发和奖励;评选“社区之星”并公开表彰,带动更多用户参与。同时引导这些铁粉加入 DAO 或贡献者计划,参与项目共建。当用户从旁观者转变为建设者,才是真正实现沉淀与转化。
附加建议:推文内容三要素
用户定位清晰化
每条推文都需要基于主要受众区域的行为特征和内容偏好进行定向设计,而不是简单地一贴多用。
例如,在策略类的Gamefi项目中:越南用户更偏好“榜单感”与排名激励类视觉,热衷截图与展示成果;日本与韩国用户则更倾向视觉风格强烈、设计感突出的内容;英语区用户普遍关注实际效益,转化意图更多集中于 staking、NFT 奖励等。
这样的定位让我们在内容部署上更有针对性。
话题结构系统化
我们并非简单堆叠热门标签,而是使用“#生态标签 #项目核心词 可选任务平台”的组合方式,来提升内容的发现效率和语境连贯性。
例如:
在 Base 链上进行的任务,优先带上 #Base 强化生态归属感;
若任务平台本身具备品牌效应(如 QuestN),可酌情加入 #QuestN 提升平台曝光;
但对于某些平台或配合阶段,我们会有意识地不带平台标签,以防用户路径被分流至其他项目。
话题结构的核心,不在于“全面覆盖”,而在于控制用户注意力焦点,并维持语义的一致性与清晰度。
图文结构标准化(建议)
图像风格统一(品牌感)
文案结构 = 提问 → 营销设定 → 行为引导
附 CTA 链接,描述清晰(奖励/截止时间不可模糊)
拓展:如何打造爆款推文?
一般来说,一条爆款推文(病毒式传播的内容)往往具备以下要素:
切中热点或痛点:要么紧扣当下大家关心的热点事件发表见解,要么针对用户的实际痛点提供解决方案。
开头抓人眼球:推文的前几十个字符决定了用户是否展开全文。爆款推文往往以悬念、震惊或提问开场,激发好奇心;或者直接甩出结论/福利,引发用户关注。
内容具有实用或情感价值:要么提供干货知识/福利价值,要么能触动情绪(幽默也属情绪共鸣)。纯广告宣传难成爆款,用户更愿意分享的是对他人有用或有趣的内容。所以在撰写时,自问“陌生读者转发这条的动机是什么?”如果答案不明确,内容就需要打磨。像某交易所总结的安全防骗指南,由于对所有用户都有参考价值,被疯狂转推收藏;又如一个项目用诙谐漫画讲述行业乱象,引发笑声的同时也传递了品牌态度,也获得病毒式传播。
巧用算法偏好:利用平台已知的推荐机制来放大传播。如前文提到,长线程增加用户停留时间,有助于触发算法二次推荐 ;再比如恰当使用1-2个热门话题标签,能让相关话题下的用户看到 。还可通过引导互动来博取更多曝光,算法倾向于“高价值互动”,即分享和评论 。这些调用行为在一定程度上确实能提升推文权重。需要注意避免过度诱导(如频繁抽奖套路),以免引起反感或被算法判为低质。
时机与频率:爆款的出现也和发布时间和账号长期调性有关。选择目标受众最活跃的时段发布,可事半功倍。此外,保持账号内容长期有一定水准和垂直度,培养平台信任度。
简而言之,爆款=正确的内容 正确的时间 良好的账号积累,共同作用的结果。每个阶段都不是靠一条推文完成的,而是靠一套“内容–互动–反馈”组成的闭环。我们建议把这三段看作一个连贯路径:
前置期 = 打开门 → 转化期 = 坐下聊 → 沉淀期 = 留下来吃饭
如果你正在为Web3项目策划内容推广,不妨对照这套模型去审视你的内容节奏。只要理解用户状态、内容偏好与目标行为之间的对应关系,内容的ROI就有可能实现从“热闹”向“增长”跃迁。
五、实操验证:内容节奏模型是否真的有效?
我们在前文拆解了完整的 三段式内容结构模型(前置引导 → 推广转化 → 沉淀表达),那么:
它在真实项目中是否奏效?是否具有行业通用性?答案是肯定的。
以下是我们在某 GameFi 项目的实操结果:
结构性内容 用户行为引导 → 高转化爆发
我们在该项目中部署了完整的 Twitter 内容节奏,涵盖:
视觉统一的任务主帖 预热帖
KOL 点火扩散 多语言部署
路径引导明确的 CTA 内容
社区表达的互动
结果如下:


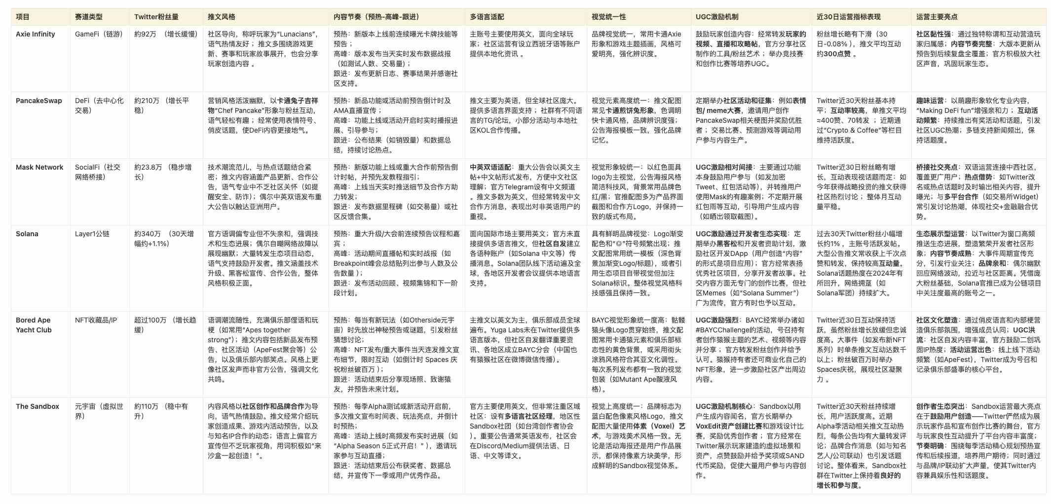
🧪 是否行业通用?Web3 项目 Twitter 内容运营横向对比表
我们进一步选取当前较活跃的Web3项目,对其 Twitter 内容运营进行横向分析:

表格说明:

六、总结:不是发贴涨粉,而是设计行为路径
我们不认为“发帖就是完成任务”。在 Web3 世界,Twitter 是用户旅程的起点,也是激发认知、引导行动、沉淀忠诚的关键阵地。
真正有效的 Twitter 增长系统,是一整套策略工程:
核心理念 recap(方法论闭环)

🧠 一句话总结本文方法论:
成功的项目,都是通过“节奏 结构 引导”构建内容战术,才实现了从关注到信任、从点击到沉淀的路径跃迁。
2|Web3 Campaign设计:增长不靠“撒糖”,靠”撒糖 路径引导“的平衡设计
引言
在我们的一些营销案例的增长设计中,通常会通过任务平台开展多轮 Campaign(涵盖 Galxe / QuestN / TaskOn)。过去的经验告诉我们,真正有效的 Campaign 并不只是“发糖”,而是要设计一条清晰“行为路径”:从好奇 → 到尝试 → 最终成为社区表达者。为此,我们从平台对比、任务结构、激励策略、数据监控几个维度进行拆解与融合:
一、平台比较
Web3任务平台作为用户增长工具,基本机制是由项目方来发布任务,用户完成社交关注、链上操作等任务来获取奖励。尽管定位相似,不同平台在用户群体、任务机制和增长触达模式上各有侧重。为了方便比较,下面用表格概括:

尽管平台类型不同,但关键不在平台,而是如何设计任务结构。选择平台只是“容器”,结构设计才是 Campaign 的发动核心。
二、节奏矩阵 & 关键节点反馈
我们在一轮以 QuestN Galxe TaskOn 混合执行的 Campaign 中,以一个策略类的 GameFi 项目为例,设定了清晰的内容节奏与目标动作节点,从世界观种草到链上行为推动,再到社群表达沉淀,形成完整的用户路径闭环。

阶段反馈总结
前期:通过预热+世界观种草完成“被看见”
中期:任务节奏+链上 milestone 推动用户“愿意尝试”
后期:UGC 和表达驱动机制激活用户“愿意沉淀”
三、路径设计:从兴趣引导到社群表达的行为路径
一个设计得当的campaign往往在短时间内实现用户数数倍增长,并未项目带来实质的链上互动(交易量、TVL增加等)。关键在于结合平台工具,搭建一个从兴趣到表达的行为路径。
该路径分为五个环节:
1. 视觉诱导:种草兴趣点
通过角色设定图、情绪化文案和视觉钩子建立第一印象,引发好奇。
2. 分层任务设计:门槛递进
轻量操作:关注、转发、评论 → 引入广泛用户
中度参与:平台签到、mint、内容截图上传 → 筛除低质量
重度任务:链上锁仓、质押、UGC 创作 → 留下核心用户
3. 链上–社群联动:增强归属感
用户完成链上行为后,即时获得 Discord 身份标签,自动加入任务群组,凝练社群归属。
4. 奖励节奏设计:节奏推进与探索驱动
前期:低门槛奖励快速激励参与
中期:条件解锁↔进一步挑战机制
后期:通过表达行为(例如晒图、发推、榜单)获得额外奖励和荣誉
设置隐藏任务和彩蛋,激发用户探索欲望。
5. UGC 驱动 榜单激励:营造生态
通过晒图和排行榜推动用户表达,形成“你也能上榜”的积极反馈机制,从而沉淀为社区文化的一部分。
四、任务设计:筛出真实用户、付费用户与链上活跃者
大量Campaign参与者中难免混杂无效用户(如脚本刷任务、小号薅羊毛者)。因此,在任务设计时需有策略地筛选出真实且有价值的用户,特别关注以下三类用户群:真实用户(杜绝机器人/羊毛党)、潜在付费用户(有购买力、愿意真正使用产品的用户)、链上活跃用户(实际使用项目链上功能的人)。可以从引导流程、验证方式和筛选逻辑三方面入手:
1. 引导结构:采用层层深入的任务路径。
采用由易到难、逐步筛选的任务结构,确保越往后任务要求越能区分用户质量。整个任务路径的设计应类似漏斗模型:大量用户从起点进入,逐步过滤出核心目标用户。
第一层:低门槛社媒关注/转发,覆盖广泛人群。
第二层:问卷填写、截图上传,提高参与门槛、清洗用户质量
第三层:链上交互(Mint、锁仓、质押等),确保用户真正使用产品
任务量级攀升后,只有真正的兴趣用户会继续参与。
2. 防刷机制:身份 行为双验证
社媒验证:绑定 Twitter/X、关注/转发行为记录、T
链上验证:通过钱包交互频次、资产持有来筛选真实用户
KYC 与 OAuth:通过 Galxe Passport、World ID、TaskOn OAuth 验证身份,适用于高价值奖励阶段
行为模式识别:结合链上地址使用模式识别批量地址
3. 分层筛选:评估用户价值
完成所有基础任务的参与者并非价值相同,需要进一步分层筛选以甄别潜在付费用户和高价值用户:
活跃贡献 vs. 投机套利:分析用户在Campaign中的行为模式。真实用户往往会在Discord积极互动、参与AMA等,纯薅羊毛者则只做最低限度操作。项目方可通过任务平台的数据面板,查看每个用户完成任务的情况,筛除那些只完成极少任务却企图领奖的账户 。
购买力判断:潜在付费用户通常拥有一定资产或愿意为产品付费。可结合链上数据评估:统计用户钱包中的主流代币余额、是否持有高价值NFT等作为购买力指标 。
影响力与传播价值:对于社区类产品,还应筛选用户的社交影响力。观察用户完成任务后有没有产生二次传播(如转发带来额外点击)、在社群内是否积极发言等 。一些平台提供邀请奖励或排行榜,可以通过统计邀请好友数、推文互动量等衡量用户带来的裂变效果,将那些高影响力的用户识别出来重点留存 。
总之,在Campaign设计中应利用多重任务关卡和验证来过滤用户,并结合数据分析对用户进行分层。
五、激励机制与路径结构的平衡设计
在任务营销中,激励机制(Reward)是吸引用户的手段,而路径引导(Guidance)是教育用户了解产品、实现留存的关键。两者若失衡会产生问题:激励过高会引来大批逐利者却无意留存,过低又难以引流;引导不足用户学不到产品价值,引导过度又可能让流程繁琐流失用户。最佳实践是实现激励与引导的平衡:
合理设置奖励力度与分配:根据Campaign目标受众调整奖励类型和额度。
拉新期:低门槛奖励 参与感
行动期:突破门槛条件的高价值奖励
表达期:引导用户晒图、参与讨论、上榜机制
丰富奖励形式,注重荣誉激励
排行榜、OG 角色、徽章身份、Discord 特权,建立归属与身份感
流程友好且教育价值高:在引导路径上,要确保任务设计对新人友好,同时传递产品价值。避免过于繁琐的操作堆砌,一步到位的新手指引很重要。
数据驱动的实时调整
监控任务掉队率、完成率,动态优化奖励或引导设计
引入可变奖励机制,对参与人数上涨时自动调整奖励结构

总的来说,成功的Campaign设计应该让用户在参与过程中既有所得(奖励)又有所获(知识/体验)。激励是一把双刃剑,过度会扭曲用户动机,平衡以引导为盾方能良性增长。正如RabbitHole等平台所倡导的,应引导用户关注贡献和价值而非一味逐利 。只有当用户因为认同项目价值而留下,激励投入才能转化为真实的社区资产。
六、数据指标与追踪机制建议:监控、验证、优化闭环
要评估Campaign效果并优化用户筛选,必须依赖完善的数据指标体系和追踪机制。Web3增长运营正在变得愈发数据驱动 。以下是建议关注的指标:
七、成功案例:Web3 Campaign 用户增长实践
优秀的Campaign案例能够直观体现任务营销的威力。以下选取几个具有代表性的Web3项目活动,分析其数据成果与关键操作:
Movement Labs Parthenon(Galxe):Movement Labs与Galxe联合推出“Building the Parthenon”测网征程,在一个统一门户上串联了50多个DApp、设置400多个任务,吸引了200万 用户参与 。此活动不仅提供了真实网络压力测试,也让Movement社区快速增长,Galxe Space关注者达270万、X(Twitter)粉丝86万、Discord成员84万 。关键操作:利用Galxe API将多项目任务整合到单一流程,以“六大公会(Guild)+个人任务”的方式设计闯关,引导用户完成探索任务并获得徽章奖励,从而在挖掘测试网问题的同时极大提升社区粘性。

Hashflow 去中心化交易平台增长(Galxe):Galxe 平台白皮书披露的案例显示,Hashflow 项目通过与 Galxe 合作举办Hashbot Genesis NFT系列活动,成功将每周活跃用户从3000人激增到13000人 。具体做法是发行一系列 “Hashbot Genesis” NFT 徽章,用户完成指定交易任务即可分批领取NFT。活动共进行了十轮空投,累计铸造出2万个NFT徽章,直接推动 Hashflow 平台交易量超过 2.5 亿美元 。通过将交易行为与数字徽章奖励相结合,Hashflow 有效激励了用户在平台上反复交互。其CEO表示Galxe提供的NFT基础设施很好地满足了活动需求,成为项目增长的利器 。关键操作:利用Galxe的凭证NFT系统,将交易任务游戏化,分阶段空投奖励,持续刺激用户留存和交易活跃。
Solana 多协议联合活动(Galxe):为拓展Solana生态用户,Solana 基金会与 Galxe 联合发起了 “2022 is Gonna be SOL COOL” 活动 。该Campaign横跨Solana上 27个协议(包括Port Finance、Orca、Jupiter等热门项目),由Galxe提供支持在多个DApp中设置任务。活动奖池高达 100万美元,用户需要逐一探索指定协议并收集27枚NFT徽章才能参与瓜分奖励 。这种“大联动”活动在社区引发广泛关注,最终为Solana生态赢得了超过3万名新用户 。关键操作:以高额奖励和多项目合作形成声势,通过Galxe将不同DApp任务串联,让用户一次性接触Solana生态的多元应用,实现批量拉新效果。
Arbitrum Odyssey 活动(Galxe):以太坊Layer2项目Arbitrum在2022年曾推出著名的Odyssey奥德赛系列活动,成为Web3任务营销的新标杆 。Odyssey原计划为期8周,与Galxe合作发布涵盖 桥接、DEX、NFT市场、游戏等多个类别共56个生态项目的探索任务 。用户每周完成特定项目交互即可领取Galxe徽章NFT作为奖励,持续参与不同周次还能合成特别徽章。尽管活动中途因链上拥堵一度暂停,但前期依然吸引了数十万用户参与互动,被视为社区增长的巨大成功 。Odyssey让用户在任务闯关中深度体验Arbitrum生态,为后续Arbitrum用户激增和生态繁荣奠定了基础。据报道,Odyssey重新启动后将持续7周,涉及13个精选项目的新任务,用户完成探索可获得个性化徽章并可能有后续空投机会 。关键操作:大规模、多阶段的任务闯关活动,结合链上NFT徽章和潜在空投激励,激发社区自发传播参与。通过Galxe平台的支持,实现对几十个DApp任务的统一承载,大幅提升用户留存和对生态的认同感。
QuestN 联合营销活动:除了Galxe,大型Campaign也在QuestN平台上演。例如Quest3平台在2022年7月邀请了50个项目方联合发布任务活动,其中包括CyberConnect、Mask Network、SafePal等知名项目,一次性吸引大量用户参与不同项目任务 。这类联合营销让多个项目共享流量,用户完成一系列任务可获得多种项目奖励,实现“一站式空投体验”。关键操作:平台组织多项目联合空投,提供连续任务链条提升参与度,各项目均提供奖励从而提高活动总吸引力,充分利用QuestN覆盖的长尾用户群做拉新。
八、成功机制提炼 操作建议
选择合适的平台与模式:根据项目需求选择恰当的任务平台。
采用联合campaign(多项目合作)扩大影响力。
合作项目选择逻辑:受众重合度
我们筛选合作项目方时,优先考虑:目标用户重合度,确保引流精准。
活动效果好,源于“多方动能的同步启动”,只有当项目方愿意真心参与、共同发声,联动活动才可能有裂变效应。不是平台发了、链接挂了,用户就会来。我们发现,每一轮任务中,效果显著的都有以下共性:
项目方同步在官网 / Discord / Twitter 宣传任务
官方账号参与转推、讲解,甚至下场参与互动
任务在社区有结构性引导(如群内 FAQ、操作图)
精心设计任务路径:任务设置要服务于用户增长的目标转化路径。遵循“广撒网-细筛选”的结构:先用低门槛任务吸引人气,再用高门槛任务过滤筛选。引导过程需要提供清晰的指引和支持,降低新手完成高级任务的难度(教程、客服答疑等)。
激励适度防止过度薅:奖励方案既要有吸引力又不至于被滥薅。控制总奖励与单用户奖励的平衡,尤其避免无限上不封顶的奖励机制(容易被脚本反复套利)。采用抽奖raffle 贡献加权的方式较为稳妥。
关注留存和持续运营:增长不是终点,留存才是关键 。Campaign结束后,应有后续运营跟上,比如将活动中沉淀下来的优质用户拉入核心社区、持续给予信息触达和特殊福利,转化为长期用户。产品与社群机制要准备好后端承接:如邀请体验、转入 DAO (贡献与身份制等)。
总结
总而言之,Web3 项目的用户增长需要从粗放的“人海战术”转向精耕细作的运营 。任务型Campaign提供了强大的工具箱,但成败取决于项目方能否借助数据洞察用户、精心设计流程并不断优化。QuestN、TaskOn、Galxe 等平台各有所长,只有善用其力、结合自身策略,才能在激烈竞争中脱颖而出,实现真正有效的用户增长和转化。每一个参与Campaign的真实用户,都是Web3社区的宝贵财富——通过良好的筛选和引导,我们既能让用户获得价值,也能让项目自身获得忠实拥护者,从而达成长远共赢的增长目标 。
3|GameFi 社群生态构建:Discord 与 Telegram 中的高效策略
引言:诱导、触发与沉淀的社群运营理念
在 GameFi 项目中,社群的活跃与凝聚力往往决定了项目生命力 。与其简单粗暴地“一味喊大家活跃”,更有效的策略是遵循“诱导 触发 沉淀”的理念:通过诱导精心设计激励机制引导用户参与互动,触发各类活动和话题来激活用户热情,并将有价值的内容和核心用户沉淀下来,形成社群的长期资产和文化。本文将分析如何利用 Discord 与 Telegram 的功能机制构建高效的 GameFi 社群生态,特别阐述管理员(MOD)和核心活跃用户(“话痨” chatter)在用户留存、话题引导以及用户深度参与转化三个方面的策略与作用。

一、社群结构设计:频道规划与身份分层
Discord 和 Telegram 是 Web3 社区运营的两大核心平台,各具优势、分工明确:Discord 更适合结构化社区管理,可设置多频道、角色权限与机器人工具,适用于构建多层次、长周期互动的 NFT/GameFi 社群;Telegram 则主打即时性强、传播快速,常用于推送公告、实时答疑、空投互动等高频场景。
多数项目会采用“双平台并行”策略:用 Telegram 快速引导新用户、强化信息触达;用 Discord 承接深入讨论、用户沉淀与任务驱动。一个良好的社群架构是活跃生态的基础。
在 Discord 上,建议设置清晰的频道分类,包括公告、规则、常规讨论、技术支持、FAQ,以及专属持有者频道等 。如此划分有助于不同主题的讨论井然有序,避免信息混杂。同时,通过 角色和权限 实现成员的身份分层(如管理员、版主、VIP 成员、新手等),以便针对性地管理社区 。例如,可为 NFT/代币持有者设置专属角色及频道,利用 Collab.Land 等机器人验证持币用户,从而给予特殊访问权限 。
在 Telegram 上,由于缺少频道分类功能,社群结构相对简单。一般采用一个主群用于聊天互动,辅以一个仅限管理员发布的公告频道进行信息传达。可以通过置顶消息放置群规、FAQ 等内容,方便新成员快速了解社区规范。身份分层在 Telegram 上主要依靠群组管理员和机器人权限(例如反垃圾机器人),虽不如 Discord 细致,但也能借助 验证问答或验证码 机制甄别新成员,降低机器人大量加入的风险。
无论平台如何,清晰的社群结构和分层都能提升用户体验,帮助成员各取所需并建立安全有序的讨论环境。
二、用户留存与日常活跃的维持
1. 新手引导与留存:构建用户第一印象的关键一步
用户留存的起点,是一次良好的“初见体验”。在 Discord 中,可借助欢迎页和新手指南等功能,由 MOD 主动引导新成员了解社区结构与参与方式,帮助他们快速“破冰”。例如,在欢迎界面设置“请先自我介绍”等行动引导,有助于提升首日发言率,从而增强“首周留存”——即新用户在加入7至14天内仍活跃的比率。
同时,通过 BOT 实现自动化欢迎和引导,及时发送公告链接、任务指引、身份领取方式等,可大幅提升新用户的激活率。适当安排简单问答或快速任务作为“入群通关”,也能有效增强用户参与感与归属感。
2. 日常活跃机制:持续输出驱动互动频率
要保持社群日常热度,不能仅靠“喊话式活跃”,而需设计持续的内容和激励机制。MOD 可引入 游戏化机制(Gamification),例如使用 MEE6 等机器人追踪发言频率、设置积分升级体系,赋予成员不同等级身份与对应权限。用户在每日聊天中获得成长反馈,形成自我激励闭环。
排行榜机制也值得引入:每周展示最活跃用户 Top 10,营造良性竞争氛围。日常可安排“签到打卡”与“话题问答”作为轻量任务,适度奖励徽章或积分。对于 Telegram 社群,则可借助定时机器人每天发布问题、发起投票,在轻互动中维持社群活跃频率。
3. 内容与活动驱动:让社群“有料可聊”是王道
一个健康社群的活跃,来自“可预期的有趣内容输出”。MOD 团队可制定一套内容日历,规划每日话题、每周活动,例如:
QOTD(每日提问):轻松开放式话题,如“你今天游戏里挖到了什么宝藏?”
每周 AMA / 社群语音活动:由项目方或资深玩家主持,提供资讯并增强连接感
小游戏 / 投票 / 打卡挑战:降低参与门槛、形成社群节奏感
典型案例如 StepN 定期组织社区语音和跑步挑战等活动,既增强了粘性,也形成了社区传统。MOD 应持续策划此类活动并标准化执行节奏,让用户养成每日上群“报到”的习惯。
4. 激励与回馈:把“活跃”变成“沉淀”
有效的激励机制,是将用户从“打酱油”转变为“留下来”的关键。
GameFi 项目通常结合“荣誉激励 实物奖励”双重策略。例如 Axie Infinity 曾对 Discord 中最活跃的前100名成员发放 2000 枚代币,直接带动社区热度。角色激励同样重要,如“VIP”“荣誉成员”等称号往往绑定独特权限(如测试优先权、隐藏频道访问等),具有高度吸引力。
在 Telegram 群中,也可通过机器人开展抽奖活动或空投任务,例如“连续打卡7天即可抽奖”,或在 AMA 中从参与提问的成员中随机发放代币奖励。通过常态化的小奖励机制,逐步把活跃转化为沉淀,形成用户的成就感与心理归属。
可持续的社群运营,关键不在于热闹一时,而在于将短暂的活跃转化为长期的沉淀,将即时的行为引导为深层的身份认同。当激励机制促成认同,用户才会真正留下,并形成稳定的社群力量。
三、话题引导与氛围打造:构建持续互动的社群文化
一个有效的社区,不在于“刷屏数量”,而在于是否能持续产出有价值的话题与营造正向的社群氛围。高频互动不等于高质量运营,真正的运营艺术,是通过结构设计、节奏规划和文化引导,使讨论始终围绕社区核心兴趣展开。
正如有人所说:“社区运营的艺术,不是强制产出,而是营造氛围。”成员发言很多,不代表氛围好;真正有价值的讨论,应该围绕共同兴趣、以积极建设为导向。
1. 频道与话题设计:结构清晰,引导讨论
在 Discord 中,结构设计是话题管理的第一步。一个 GameFi 社群通常会包含公告、游戏讨论、技术支持、玩家作品、闲聊等多个频道,每个频道都有清晰的说明和功能定位。例如:
#announcements:只用于发布官方动态;
#game-strategy:鼓励玩家分享攻略、角色搭配技巧;
#support:专门处理技术问题和账号咨询;
#off-topic:开放式闲聊频道,用于拉近成员关系。

这种“多人群聊 多频道并行”的结构,不仅方便信息管理,也方便成员找到属于自己的讨论场景,从而降低发言门槛,提升参与意愿。
相比之下,Telegram 因为没有频道分类,话题引导更多依赖管理员主动抛话题或借助“标签 时间”制度进行仪式化管理。例如,每周一是“攻略分享日”,管理员统一发起“#攻略讨论”,引导成员分享游戏经验;每周五设为“#闲聊Friday”,鼓励大家聊点轻松的话题、增进熟悉感。这类固定节奏安排能帮助成员建立参与预期,是 Telegram 上运营话题的一种实用方式。
2. 内容节奏的引导:讨论是可以被“设计”的
一个健康的社区,不应该永远等用户来“找话题”,而应由 MOD 主动扮演“主持人”的角色,规划内容节奏、制造讨论机会。
最基础的方式就是设置一份话题清单,每天(或每周)选一个抛出来,引导成员参与。例如:围绕更新内容发起“你觉得这次改动对你有什么影响?”;或者引导用户分享经验:“有没有哪种冷门阵容其实很好用?”……这种轻量、可共鸣、易于参与的话题最适合日常维持活跃。
除此之外,定期举行主题讨论活动也是一种有效机制。例如每周五晚举办一次由 MOD 主持的讨论会,选择一个方向(如经济系统调整、角色平衡建议、PVP体验分享等),引导成员进行集中交流。配合语音频道、直播或 AMA 形式,还能提升仪式感与参与感。
为了进一步增强参与动力,也可以加入一定的“展示机制”:比如设立“本周之星”评选,由管理员每周整理高质量发言,评选出“最佳攻略作者”“最热心解答者”,并在频道置顶表扬。这种机制既是荣誉激励,也是一种内容筛选和社群文化的积累方式。
3. 社群文化与规则:让氛围变成习惯
良好的社群氛围,绝不仅仅靠管理员管控,更需要文化长期沉淀。MOD 的任务是设定清晰规则,并借助工具和“软性引导”持续维护这种氛围。
在制度上,需明确禁止刷屏、谩骂、人身攻击等负面行为,借助 Discord AutoMod 或 Telegram Rose Bot 等机器人设置违禁词与警告机制,确保讨论环境基本安全。
在文化层面,可以鼓励成员之间的“日常互动仪式”,比如每天早上互道“gm/早安”,或者在重要节点刷特定 Emoji 表情,形成默契感。再比如鼓励成员多分享失败经验、也聊聊现实中的趣事,淡化炫耀、鄙视链等负面氛围,让新手在社群中也能有话语权。
许多成功的 GameFi 社区都有自己的“社群梗”:有的是经典投票名场面,有的是价格波动时集体刷的特定表情,有的甚至是某位用户的金句反复被引用……这类“有梗文化”不仅带来归属感,也帮助社区在无形中沉淀独特个性。
4. 身份系统与荣誉体系:从兴趣分层到贡献激励
Discord 的 Emoji 身份机制(Reaction Role)是一种轻量却非常有效的身份分层工具。管理员可以设置一个“身份自选”频道,让用户通过点击表情按钮自定义自己的角色标签,例如:
🎮 玩家
🎨 内容创作者
🌍 不同语言用户
这样不仅增强了社群互动的趣味性,也便于用户按兴趣结群、按标签找到同类内容。更进一步,还可以设置“荣誉身份”与“特殊称号”,表彰在社区中长期贡献的成员。例如:
“OG成员” :早期参与、见证成长;
“社区导师” :专注帮助新手;
“金牌话痨” :输出优质话题与观点者;
这些身份往往伴随显性奖励(如特殊昵称颜色、专属频道访问、活动优先权等),甚至未来与空投、NFT 权益挂钩。这类可视化身份与实际利益结合的设计,能有效激励用户参与,同时打造出“努力就能被看见”的正向氛围。
四、促进用户从互动到深度参与
社群运营的终极目标,是让用户从“围观者”逐步成长为“共建者”。在 GameFi 项目中,这种深度参与不仅意味着持续活跃,更意味着用户开始为社区创造价值——无论是内容创作、任务执行,还是治理参与。要实现这一转化,项目方需要通过内容激励、任务机制、链上权益、共建路径等多个维度,系统性地设计参与阶梯,将用户逐步推向更高层级的参与轨道。
1. UGC 激励机制:从用户内容到社区资产
鼓励用户产出 UGC(用户生成内容),既能丰富社区的知识体系,也能增强用户对项目的情感投入。常见激励方式包括:
发起内容征集活动,如邀请用户撰写攻略、录制游戏视频、创作同人作品;
设置“内容贡献者”身份或徽章,对优秀作品予以展示与表彰;
定期举办“月度攻略奖”或“最佳作者票选”,由社区成员共同参与投票。
比如 Frontier 项目就曾采纳社区建议,并鼓励玩家共建 Wiki,这类机制让内容产出者获得可见的成就感,也激发了更多成员参与创作。当用户的内容被官方引用或推广,他们会自发地从“玩家”身份升级为“社区创作者”。
2. 自动化任务与阶段挑战:让用户参与有路径、有回报
将互动行为“任务化”,是推动用户进入深度参与区间的有效手段。借助 Discord 上的任务机器人(如 Zealy、Quest3),项目方可以设置:
邀请用户、社媒分享、转发截图等轻互动任务;
完成测试网操作、参与活动创作等中高级挑战。
这些任务应具备进阶节奏——从低门槛任务吸引参与,再逐步引导用户完成更具挑战性的目标。Telegram 中亦可使用 TaskOn、Quiz Bot 等工具实现问答任务、空投互动等路径。
此外,阶段性挑战如“社区大赛”“赛季冲榜”也能显著提升参与意愿。例如,有项目会设定 PVP 挑战赛或内容共创月,表现突出的玩家可获得 NFT、空投、特殊身份等奖励。这类机制不只让用户更深度理解项目玩法,还能提升项目日活与用户粘性。
3. 链上绑定与身份权益:让参与“变成资产”
要构建 Web3 社群的长期动力,必须将用户行为与链上资产绑定。具体操作包括:
引导用户绑定钱包,通过 Collab.Land 等工具验证 NFT/代币持有情况,并自动赋予专属 Discord/Telegram 身份,如“Holder”或“OG”;
设置链上任务 链下身份回馈,例如参与质押、流动性挖矿挑战,不仅获得链上收益,还能解锁身份、勋章或排行榜名次;
直接将部分 Token Allocation 分配给社区贡献者,例如 Hop Protocol 空投早期 Discord 活跃成员,ENS 也曾将 25% 分配给社区编辑者。
这些机制共同释放出一个强烈信号:参与 = 收益。当用户意识到行为本身具备经济价值时,深度参与便成为主动选择。
4. 社区共建与治理机制:让成员成为“合作者”
当用户完成“任务型参与”后,下一步就是“战略性参与”——即项目的共建治理层面。GameFi 项目可以逐步引入 DAO 或社区顾问团机制,例如:
成立核心玩家委员会,定期与团队沟通项目方向、玩法反馈;
开放社区治理提案系统,让代币持有者对重要事务投票决策;
在 Discord 中设置提案讨论专区,收集创意与改进建议。
同时,可将活跃用户“升格”为社区版主、大使、官方联络人等角色。例如,某 GameFi 项目就从社区中挑选出内容贡献者担任“社区大使”,授予其策划权与社群组织权。这种“共建身份”不仅增强了用户归属感,也让项目实现了部分自治,提升了整体运营效率。
五、社群运营策略矩阵:MOD 与核心用户的角色分工
深度参与的推进并不全靠项目方,核心用户的示范作用至关重要。这也是 MOD(管理员)与社区骨干之间最关键的协同机制。以下矩阵总结了在不同社群运营要素下,社区管理员(MOD)和核心活跃用户各自的主要策略与作用:

六、案例分析:Pixels、Blocklords、Matr1x 的社群运营实践
Pixels 其 Discord 社区拥有超过二十万成员之巨 。Pixels 官方搭建了丰富的频道结构和公会系统,方便玩家在不同主题下交流经验。例如,他们设有专门的 Guild(公会) 频道,让玩家组建或加入游戏内公会,并在Discord上进行沟通协作。此外,Pixels 采用了钱包绑定Discord账号的机制,验证游戏资产持有情况,从而为持有者赋予特殊角色和权限 。在激励方面,Pixels 社区定期举办 主题活动和挑战赛:一位资深玩家评价该社区时提到,自己自“胡萝卜事件”(Pixels早期一次创意活动)以来一直追随项目,Pixels 经常推出各种集成活动和主题赛事 。这些活动不仅增强了游戏趣味,也吸引玩家主动分享战绩和心得,形成良好的口碑传播效果。
Blocklords 则通过 Discord 将游戏玩法与社群激励紧密结合。2023年Blocklords进行社区测试(Community Beta)期间,官方宣布对表现最佳的玩家给予奖励,其中之一就是授予 特殊Discord身份——“创始人协会 (Founders Society)” 称号 。获得该角色的前100名玩家不仅可以进入专属Discord频道与开发团队直接交流,还自动获得后续NFT优先认购资格等福利 。这种做法有效地将游戏内的 竞争机制 延伸到社区层面,激励玩家争先投入测试。与此同时,Blocklords 社区还组织了游戏内容创作比赛:鼓励玩家撰写攻略、制作表情包或直播试玩,提交作品即可参与抽奖,有机会赢得稀有传奇英雄NFT 。这一系列举措带来了显著成效:一方面,游戏测试数据更加丰富,核心玩家更忠诚;另一方面,大量优质的玩家创作内容在社交媒体传播,帮助Blocklords 打响了知名度。
Matr1x(Matr1x FIRE)作为元宇宙第一人称射击手游,其社区运营亮点在于 电竞赛事和多平台融合。Matr1x Discord 拥有超过18万成员 。项目方非常重视通过社群举办线上赛事来保持热度。例如,2024年他们与Community Gaming平台合作开展“Matr1x FIRE公开赛”电竞挑战,邀请全球玩家组队参赛 。参赛流程要求玩家加入官方 Discord,并在赛事专区领取“Matr1x Fire 选手”角色,获取赛事公告和规则说明 。通过赛事,社区成员不仅体验了竞技乐趣,也加强了与官方团队的联系(管理员会在Discord实时答疑赛事相关问题)。此外,Matr1x 充分利用 Telegram 与 Discord 的组合:他们运营着一个Telegram公告频道,用于第一时间推送游戏更新和重要通知,同时在Discord上负责日常玩家互动和技术支持 。这种策略将Telegram的广播优势与Discord的社区讨论优势结合起来。例如,当游戏发布新补丁时,Telegram公告迅速通知了十几万订阅用户,而详细的补丁反馈和讨论则在Discord的专门频道展开。Matr1x 社群的高参与度证明了多平台运营的价值:不同渠道各司其职,共同服务于用户留存和转化。
总结
GameFi 项目的社区,不是简单的信息中转站,而是项目增长、用户转化、品牌延续的核心战场。一个真正有生命力的社群,必须从“引导机制”“行为路径”“激励设计”到“文化沉淀”,构建出一套自我运转的生态系统。当用户愿意为项目创作内容、传播理念、参与治理,乃至拉新引流时,他们就不再是被运营的对象,而是成为项目的协作者、生态的共同拥有者。
希望大家都可以达到运营真正的终极目标:不是“活跃”,而是“自生”。
4|PR合作:别小看“发推”,关键在于“踩节奏”
—— Web3 项目 Twitter 合作公告发布指南
引言
在 Web3 项目日常运营中,合作 PR 往往被简化为一件“例行公事”:发图、@ 合作方、带个标签就算完成任务。但我们想说:合作公告不该只是“告知信息”,而应成为用户行为的起点。
很多团队会问:
明明只是联合发推,没有实际整合,为什么要官宣?
自己也能写,不就是一条推文,为什么还要找 marketing agency?
但在真实的用户增长实践中我们发现:
一条合作推文真正的价值,不在于“发没发”,而在于你是否踩在了用户注意力的窗口期,是否引发了社群参与,以及是否把合作变成了用户信任的触发点。
特别是当合作对象具备一定品牌影响力时,这类内容所具备的最大潜力,就是:
借势放大市场声量;
利用信任关系完成背书;
嵌入转化路径,引导用户动起来。
这不只是“我们和谁合作了”,而是“你应该参与进来”。
接下来,我们将从结构设计、发布时间、内容构成、背书逻辑等多个维度,完整拆解合作类推文的打法,帮助你真正用好每一次“官宣”。
一、合作公告推文的发布目的
放大市场信号,制造热点并引发 FOMO: Web3 项目常通过在 Twitter 上发布“合作伙伴关系”公告来吸引市场关注,即使合作本身并无实质内容。这类推文可以放大市场信号,给社区传递项目在“积极拓展”的印象,制造讨论热度并营造出一种“别错过(Fear of Missing Out, FOMO)”的氛围。哪怕合作内容尚浅,只要叙事做得好,它就能成为制造“我们在活跃发展”、“正在被主流生态接纳”的印象武器,激活社群热度和 FOMO 情绪。
借势热点话题,提升项目声量: 合作公告推文还常被用来借助行业热点来提升项目热度。如果某领域出现热点(例如Layer2空投、热门赛道等),即便项目本身关联不大,也可能宣布与相关生态的合作,以蹭取话题流量 。通过宣布支持某热门公链主网、计划集成某热门协议等方式,项目希望增加自己在热门话题中的被提及率,把关注热点用户的目光部分引导到自己身上 。这类借势可以让项目在热点风口中获得短期流量红利,加深市场对项目活跃度的印象。
总之,合作类公告推文的核心目的在于核心定位:“制造可信感 引导动机”的内容起点,营销造势,放大正面市场信号、制造讨论热潮,哪怕合作内容本身有限,也要通过话题包装引发社区FOMO情绪,为项目带来关注度和潜在的用户增长。
二、合作公告推文的实操模板
要让合作公告类推文产生最大效果,应注意措辞和格式上的优化。以下是一个实用模板和要点:

补充建议:
合作推文配图务必“品牌风格统一”,字体/配色/视觉构图需协调,防止出现“你俩看起来不像在合作”的违和感。

三、发布时间点策略:踩对“窗口”,才能踩中流量点
选择恰当的时间发布合作公告,可以显著放大传播效果。需要从项目自身节奏、市场情绪和受众活跃时间几个方面来制定发布时间策略:
项目节奏联动发布
将合作公告与项目的重要活动或里程碑相衔接,可以起到叠加声量的作用。比如在代币发行、版本更新、重大产品上线前后发布相关合作公告,能够为正在进行的campaign造势。一些项目甚至会刻意把合作谈成在关键节点公布,以形成“一系列好消息”的效应,连续刺激市场关注。
市场情绪判断
“牛市发牛消息”是 Web3 宣发的黄金铁律。尽量避开市场萎靡或情绪恐慌时段,优先选择热点期、政策利好期、榜单公布前后等窗口。
受众活跃时间发布
欧美项目建议 UTC 下午(美东早上 欧陆午间);亚洲项目建议晚上 8–11 点发布;避开假日、赛事等大型占据注意力事件时间段。总的来说,了解目标受众的作息与习惯,尽量在他们刷屏最多的时段发布,是确保公告被广泛看到的关键。
双方同步 预热机制
效果最好的合作推文通常是“双方同步发声”,并提前由一方放出“即将有重磅合作”悬念,预热社区关注,制造倒计时情绪。可以实现1 1>2的扩散效果。这种联动策略可以将双方社区流量融合,瞬时引爆话题,提高推文的初始互动量(转推、点赞)。Twitter的算法倾向于将原生转推超过一定数量的推文判定为热点,从而进一步推荐给更多用户 。因此通过良好的发布时间选择和双方协同,能让合作公告推文更快突破互动临界点,登上热点话题榜。
小结: 制定发布时间策略时,应综合考虑项目节奏、市场行情和目标受众习惯。在适宜的时间窗口协调各方同步宣布,可以最大程度提升合作公告的传播深度和广度。
四、优秀案例分析
案例一:Bitget 与 MotoGP 跨界合作公告
2025年6月,加密交易所Bitget宣布成为世界摩托车锦标赛(MotoGP)2025赛季部分大奖赛的官方区域合作伙伴。这次跨界合作的公告在推特上取得了出色的传播效果 。推文内容以激动人心的语句开头:“我们非常兴奋地宣布,Bitget 成为2025 年部分MotoGP分站赛事的区域合作伙伴!首站将于传奇的穆杰罗赛道揭开序幕…” 。这样的开场直接点明合作身份并营造激情氛围。随后推文和配套新闻稿强调了科技与速度碰撞的主题,凸显此合作如何把赛车的极致激情与加密交易的高效精准结合起来 。在结构上,Bitget的宣发图文并茂:推文配有MotoGP赛场与Bitget品牌结合的图片/视频,以视觉冲击吸引体育和加密两圈层用户。话题选择上,该合作横跨体育娱乐与区块链领域,具有天然的话题性,吸引了大量转发讨论。互动数据上,Bitget官宣推文发布后获得了币圈和赛车圈KOL的联动转发,提升了曝光量;同时行业媒体也竞相报道此事,将讨论热度延续 。这一案例的成功在于结构清晰(兴奋宣告 关键信息 主题升华),话题新颖(传统体育×加密金融),并通过多渠道联动实现了破圈传播,有效提升了Bitget品牌在圈内圈外的知名度。
案例二:Carbon Browser 多轮合作公告策略
新兴Web3浏览器项目Carbon Browser在其代币发行营销中,通过高频次、多伙伴的合作公告取得了显著效果。团队在代币IDO前夕的一段时间里,平均每隔3-4天就在Twitter上宣布一个新的合作 ——合作对象包括顶级公链Polygon、BNB Chain以及头部KOL/投资机构等。这种密集官宣制造出项目强大人脉和资源背书的印象,持续引发社区关注和讨论。每条推文遵循类似模板:热情宣布与某知名伙伴“战略携手”,简述合作亮点,并@相关账号以吸引对方社区参与。在短时间内形成了一系列利好消息轰炸后,Carbon Browser成功将市场预期推至高点。根据后续数据统计,该策略帮助项目实现了 $1.6百万的IDO募资以及代币价格上线后4060%的增长,同时社区持币地址数和DApp下载量也迅猛提升 。这一案例证明了“抱大腿”式合作公告矩阵在营销上的威力:即便单个合作未必深度落地,但通过频繁与大牌站台的公告,项目得以快速放大声势。在这些推文的结构方面,Carbon团队始终保持简洁有料:突出合作方大名与合作意义,让受众反复接收“我们在被各方认可/支持”的信号,从而建立起市场信心和FOMO情绪。值得注意的是,Carbon在宣布合作的同时,也配合其他渠道营销(如PR新闻、社区空投活动),形成合力 。因此其成功经验在于高频优质合作公告 多渠道同步推进,为代币发行造势,实现了出色的运营效果。
五、为什么需要专业Agency策划这些宣发
精心策划一系列成功的合作公告推文,往往离不开专业营销机构(Agency)的协助。原因包括:
内容编排与创意把控: 专业机构拥有经验丰富的文案和设计团队,熟悉加密圈受众喜好的表达方式。他们能根据合作方特点,设计出最优的推文措辞和排版,确保信息准确传达且足够吸睛。
人脉扩散与KOL联动: 顶尖的加密营销机构手握广泛的KOL和媒体资源网络。他们可以在项目宣布合作时,迅速动员行业头部账号联动转发,放大声量。相比项目方单枪匹马联系网红,Agency更熟悉哪些KOL适合该项目领域、合作公告应投放到哪些社群/频道效果最佳。此外,Agency还能安排双方高管接受访谈、在Twitter Space上共同露面等方式,交叉导流彼此社区,让合作消息渗透到更多圈层。
媒介运营与结果保障: 专业机构通常会将Twitter宣发纳入一整套媒介计划中,提供全流程运营支持。很多加密营销公司会同时搭配新闻稿发布、论坛帖子、Telegram公告等手段,确保合作消息在所有主流渠道同步曝光 。他们还会设置KPI(如转发量、点击率、新增关注数等)并持续优化内容投放,对最终效果负责。对于缺乏经验的项目团队来说,这种专业运营不仅节省时间精力,更能显著提升宣发质量和成功率 。
机把控与信誉背书: 经验丰富的Agency善于规避宣发中的雷区,确保公告内容符合法规和公关风险可控。另外,大型Agency本身在圈内有一定信誉背书,与他们合作策划的宣传更容易获得媒体的信任和关注。这无形中为合作公告增添权威感,让受众更愿意相信消息的真实性和重要性。
总而言之,在Web3市场竞争日益激烈的当下,借助专业营销机构来策划合作类宣发已成为提升传播效能的明智选择。专业Agency能够从内容创意、人脉资源、渠道运营和风险控制等全方位为项目护航 。这不仅放大了一条合作公告推文的价值,更保障了整个营销campaign的有序和高效,最终帮助项目实现声量和品牌认知的跃升。
总结
一条“官宣推文”的价值,绝不仅止于“发出去了”。
在 Web3 的注意力市场里,每一次合作公告都是一次引爆用户信任、引导行为路径的机会窗口。我们不该把它视为仪式性的任务,而应将其纳入完整的传播节奏中,从“发布结构”到“发布时间点”、从“内容格式”到“互动引导”,每一个环节都可被设计、被放大、被转化。
尤其当合作方自带影响力时,它更是一次“品牌借势 用户心理引导”的黄金场景。借助 Agency 的专业创意、人脉与发布节奏设计,项目方可以把一次简单的 tag,变成:
用户愿意传播的内容钩子;
媒体愿意报道的话题点;
市场愿意相信的背书效应;
社群愿意参与的行为入口。
这,才是一条“有意义的合作推文”。
在注意力被稀释的 Web3 时代,不是你有没有发,而是你踩没踩中用户的节奏和心理结构。真正有效的 PR,从来不是“告知”,而是“启动”——
下一次发推前,不妨从这套节奏表里挑一两项开始试做,也许你会发现,一次合作,原来可以撬动一整个注意力链条。
5|Web3项目在主流Web2广告平台的引流投放策略
引言
在 Web3 的增长逻辑里,广告投放早已不再是“烧钱拉用户”的粗放打法,而是内容、转化、受众之间的博弈游戏。不同平台、不同项目定位、不同受众群体,背后藏着截然不同的成本结构与策略选择。这篇文章,我们将系统拆解:各平台广告成本对比,以及 GameFi / DeFi / Layer1 三类项目的投放思路与用户路径设计。
一、各平台广告投放成本对比(CPC/CPM/CPA)

不同平台的广告投放成本有着显著差异,而这些差异,决定了项目初期的冷启动打法与预算分配逻辑。
以点击成本(CPC)为例:
Google 搜索广告 由于具备强意图捕获能力,竞争极为激烈,平均点击成本高达 $2.3,但精准用户转化率也随之提升。
相比之下,Google 展示广告(GDN)的 CPC 仅为 $0.67,更适合品牌曝光或再营销阶段使用。
Facebook / Instagram 的 CPC 通常在 $0.6–$0.7 之间,但不同行业差距巨大,例如金融产品可高达 $1.3。
Twitter(X) 的点击成本全平台最低,仅约 $0.38,非常适合早期社区曝光与低成本流量获取。
TikTok CPC 介于 $0.5–$1 之间,CPM(每千次展示)约为 $10,性价比较高,适合视觉素材驱动的产品。
再看每千次展示成本(CPM):
Google 搜索 CPM 最高,约为 $38,背后是强意图带来的高竞争。
Facebook / Instagram CPM 约为 $8–$13,处于中等水平。
TikTok CPM 起步 $10,但因其算法推荐机制,素材优劣对流量差异影响巨大。
Twitter CPM 最低,约 $6.5,极具预算友好型特质,适合搭配优质内容扩大传播声量。
此外,不可忽略的还有每次转化成本(CPA):
Facebook 平台平均 CPA 约为 $18.7;
Google Ads 获取一个潜在客户线索,平均 CPA 可高达 $66,尤其是在金融、法律等高竞争行业中。
这意味着,如果你在做 GameFi,广告的目标很可能是拉新下载或引导注册,CPC 重要;而若你在做 Layer1,更关注品牌信任与开发者生态的建设,CPM 内容曝光反而更关键。
二、GameFi、DeFi、Layer1 项目的广告策略与受众定位
1. GameFi:好玩、好赚、好传播的三位一体打法
GameFi 项目本质上是一种“娱乐内容 资产化激励”的复合型产品,受众既包括传统玩家,也覆盖加密用户。这决定了它的广告策略必须同时兼顾视觉吸引力、游戏趣味性与盈利预期。
素材打法:
高质量游戏玩法演示视频
玩家收益展示截图
NFT 道具视觉冲击图
剪辑版 KOL 游戏实况 / 挑战赛视频
平台路径:
TikTok:适合以挑战视频、速玩演示引爆病毒传播,特别适合手游类 GameFi。
Facebook / Instagram:依托兴趣标签定向,如“动作游戏”“卡牌类游戏”等,配合加密兴趣包,实现精准覆盖。
Twitter:用于投放给已关注 GameFi KOL 或竞品项目的用户群,提升项目讨论度。
YouTube / Twitch:与游戏主播合作是放大声量和建立信任的关键节点。
策略关键词: 多点投放 内容裂变 KOL 联动 社群任务闭环
注意事项: Facebook 审核对加密项目更为严格,TikTok 素材创意更决定生死,素材质量直接影响 CPI 成本。
2. DeFi:投的是产品,更投的是信任
DeFi 用户普遍具备较强专业能力,他们不需要“快感”驱动,更看重产品结构的稳健性、收益模型的清晰度和平台的安全性。
素材打法:
图文并茂的收益结构说明
DeFi 教学短视频、案例分析图解
审计报告截图、安全性背书内容
平台路径:
Twitter:关注财经类大号和 KOL 的用户,是最精准的目标群体。DeFi 项目通过买推文 热点话题参与,快速建立权威。
Google Ads:搜索型关键词如“highest yield farm”或“DeFi staking platform”依旧有效,尤其适合全球用户。
Facebook / Instagram:结合教育内容进行内容投放,再通过再营销广告召回曾访问官网但未转化的用户。
链上广告网络:部分平台已支持“钱包地址定向广告”,可根据链上行为精准投放,锁定某一协议用户或鲸鱼群体。
策略关键词: 内容先行 教育为核 安全背书 用户再营销
注意事项: DeFi 的转化路径更长,一般需通过教程页、连接钱包页等多步引导,强烈建议与 Telegram / Discord 社群活动联动。
3. Layer1:广告 ≠ 转化,而是技术背书与生态共鸣
Layer1 公链项目的广告目标,并不是短期 ROI,而是长期生态建设、开发者招募与技术可信度的品牌工程。因此投放策略更多偏向于“品牌 PR 社群构建”。
素材打法:
主网上线、融资公告、技术白皮书解读
合作伙伴背书图、TPS性能展示、黑客松招募信息
开发者教程 / 文档入口
平台路径:
Twitter:最重要的平台。大多数开发者和核心用户都在此聚集。重要节点会进行趋势话题投放,费用可达 $20 万/天。
LinkedIn:用于展示技术愿景、招募开发者、传递企业级合作信号。
Facebook / Instagram:投放轻量级视频广告进行品牌曝光,引导用户关注社区或订阅新闻。
行业线下:投放于会议场景(如 DevCon)、黑客松赞助、地标户外广告等,为线上广告做声量补强。
策略关键词: 技术公信力 品牌背书 生态号召 多平台联动
注意事项: 转化目标多为“了解更多”、“加入社区”,不能以传统转化 ROI 测算广告效果。投放目标需按人群拆分:对开发者讲技术、对投资人讲合作、对用户讲激励。
三、不同平台的投放表现差异与适配场景
🌐 各大 Web2 平台在 Web3 项目广告投放中的适配对比表
📊 平台适配场景概览表(目的导向)

四、不同地区的投放数据与用户表现差异

📊 地区投放策略简表(按投放目的适配)

综上,不同地区在广告投放上呈现出“成本-回报”此消彼长的格局:发达市场成本高但用户价值高,新兴市场成本低用户量大但需提升留存变现。一个明智的策略是分地区调整投放:例如,游戏类项目把预算倾斜到东南亚等游戏热区获取用户基础,同时在北美欧洲进行品牌宣传;DeFi项目则重视在欧美建立可信度、在亚非拉吸引增量用户。需要强调的是,无论哪个地区,都应注意本地化经营,包括语言、文化和合规要求,以提升用户的信任和参与度 。通过分析不同地域的数据表现并动态优化,各Web3项目才能实现各区域市场投放ROI的最大化。
五、成功 Web3 广告投放的五步闭环:从创意测试到 ROI 验证
在 Web3 世界,广告投放并不只是简单地“买流量”。真正跑出高 ROI 的项目,往往背后都有一套结构化、数据驱动、紧密配合的投放体系。从前期素材测试,到用户路径设计,再到 ROI 建模与策略迭代,优秀的广告不止于被点击,更在于最终转化与留存。
下面,我们通过典型的五个阶段,拆解成功项目在投放上的核心打法。
1. 从“小范围试水”开始:投放策划与测试是 ROI 的起点
在任何大规模广告投放开始之前,顶级项目几乎都会进行一轮小体量但高密度的测试。通过多版本广告文案、多种素材形式(横幅、短视频、动画 GIF 等)与不同受众组合的 A/B 对比,他们试图回答两个关键问题:
哪一类创意能最大程度地吸引用户(即更高的点击率)?
哪一类用户转化表现最优(即更高的注册或交易转化率)?
例如,一个 GameFi 项目曾分别测试“炫酷战斗视频”与“玩家收益截图”两种素材,结果发现战斗视频的点击率高出 30%,从而将主要预算转向视频方向。
这些早期试错的投入虽然规模不大,但直接影响后续预算配置与内容风格,决定了是否值得大规模上线。
2. 创意风格:吸引力之外,更重要的是讲清楚价值
相比传统广告,Web3 广告创意的挑战不仅在于吸睛,更要同时满足平台合规要求。
在视觉呈现上,不同项目类型通常会选择不同表达方式:
GameFi 强调游戏画面冲击力、奖励吸引力和操作爽感;
DeFi 注重收益数据、审计报告、投资机构背书等理性信任元素;
Layer1 公链 更偏向科技感和未来叙事,强化技术先进性与生态愿景。
从实际效果来看,动态视频或动效图像远比静态海报更具吸引力,尤其在 TikTok、Instagram Reels 等短视频主导的平台中,快速抓眼球是第一步。
此外,广告创意必须自带明确的 CTA(行动号召),例如“立即试玩”、“连接钱包赢空投”、“参与质押获得收益”等。这些明确指令是用户行动的动力源,也往往决定了点击之后的去留。
但最重要的是:内容要真实可信,切忌夸大不实或暗示暴利。平台审核严格是一方面,更关键的是用户信任难以重建。许多成功广告中会引用专业媒体报道、社区评价截图、链上数据等第三方信息作为“信任锚点”,以增强说服力。
3. 找对人,比说对话更重要:受众定位与投放执行
再好的广告,如果没有送到对的人面前,也是徒劳。受众定位是决定转化效率的核心。
大多数项目会同时运用以下几种方式:
兴趣标签定向:如“加密货币”“链游”“NFT 收藏”等;
相似人群(Lookalike):基于已有注册用户,寻找行为模式相近者;
地域 语言定向:为不同国家地区的用户投放不同版本的广告;
链上数据定向:通过第三方加密广告网络,将广告精准投向持有竞争产品代币的钱包用户。
比如某 Layer1 项目曾定向投放广告至持有某竞争公链代币的地址用户,并配合激励机制,活动期间吸引了大量钱包迁移和社区转移,甚至带动代币价格上涨了 6 倍。
在实际操作中,成功团队会每日动态调控预算与出价策略。当某一渠道的 CPA(每次转化成本)上升,团队会立即降低该渠道预算,将资源转移至回报更好的渠道。整个过程类似“广告量化交易”,根据实时数据调整投放节奏,以 ROI 为核心做决策。
4. 广告只是起点,真正决定转化的是路径设计
用户点击广告后的行为,才是真正衡量广告效果的核心。
许多项目在投放时会特别设计专属的 登录页(Landing Page),避免将用户直接引导至冗杂的官网首页。一个 GameFi 项目可能为广告流量设定“快速注册 领取礼包”的简洁页面,而一个 DeFi 协议则会提供“收益计算器”或简洁教程页,让用户先理解收益逻辑,再进入产品体验。
此外,流程设计追求的是最小阻力路径:
支持社交账号登录或钱包一键连接;
显示参与奖励、限时任务等即时激励;
引导用户完成操作后进入 Discord / Telegram 社群,沉淀成“社区资产”。
更进一步,许多项目会引入 再营销机制,跟踪那些点击后未转化的用户,利用邮件提醒、短信、再定向广告等方式召回。例如:“您尚未领取的 NFT 等待您回来”。
整个漏斗数据将被逐步监控和拆解,找出瓶颈并不断优化,例如:
点击 → 注册 → 激活 → 交易/质押 → 留存
如果用户注册后没有激活,可能是广告预期与产品体验不符,或流程门槛过高,团队会据此优化页面设计,或提供注册奖励、引导教程以降低流失。
5. ROI 才是硬指标,烧钱不如“烧得值”
最终,广告投放是否成功,归结为一件事:回报率(ROI)是否可持续。
在 Web3 语境下,衡量 ROI 的标准常用两个关键指标:
CAC(Customer Acquisition Cost):获取一个用户的成本;
LTV(Lifetime Value):该用户在生命周期内能为项目带来的总价值。
不同项目有不同的 LTV 计算方式:
GameFi:用户充值、广告观看、资产交易等;
DeFi:用户提供流动性、交易手续费、锁仓时间;
Layer1 公链:代币使用频率、生态参与度、带动的新钱包创建数等。
团队通常会设定预期模型,比如:
预算 $5,000 获得 1,000 名用户,预计在 3 个月内带来 $6,000 收益 → ROI 为 120%,可以继续扩量投放。
反之,如果 ROI 长期低于 100%,则需要优化投放渠道、创意内容或放弃该市场。
而从行业统计看,单纯依赖付费广告的 ROI 较低(平均仅约 6.4%),而如果能结合社区运营、社交裂变和内容营销,整体 ROI 可提升至 30–40%。这也解释了为何越来越多 Web3 项目,把广告视为冷启动手段,而把“社群口碑”视为长效增长的引擎。
广告只是拉新起点,而非转化终点。真正的增长靠系统化的投放体系:找对人 → 用对内容 → 做对引导 → 算好回报。只有当广告、产品、社区形成闭环时,ROI 才不只是一个数字,而是项目活下来的基石。
总结
Web3 的广告投放,从来都不是一个“照搬 Web2 的玩法”,也不是“花钱买热度”这么简单。不同的平台有不同的技术优势和圈层生态,不同的地区有不同的用户心态与付费习惯,不同的项目类型也决定了投放的逻辑出发点。
对于 GameFi 来说,创意即内容,投放即传播;对于 DeFi 而言,信任比诱因重要,教育比曝光有效;而对于 Layer1 公链,广告更像是构建品牌认知与生态扩展的基础设施。
在这些变量之下,成功的项目往往不是“砸钱最多”的那个,而是那个先找准平台、再圈定人群、以测试驱动投放策略,并最终落在可控 ROI 结构内的那一个。冷启动靠素材,持续增长靠社区,真正实现正向回报的,是广告、路径设计、数据回溯与社群协同的闭环。
广告能把人带进来,但真正让用户留下来的,是你有没有讲好一个值得信的故事。
6|外圈流量尝试:TikTok
引言
TikTok 作为全球最火爆的短视频平台之一,已经成为 Web3 项目争相开拓的新兴市场渠道。特别是在吸引 Web2 或非加密用户进入 Web3 世界方面,通过 TikTok 达人(KOL/网红)的影响力进行营销,往往能取得事半功倍的效果  。本报告将深入分析 Web3 项目借助 TikTok 达人进行市场拓展的策略,包括达人类型选择、合作模式、成功案例、策略建议以及数据效果对比等方面。
一、达人类型与筛选标准
1. 达人类型
Web3 项目在TikTok上通常会考虑多种类型的达人,以触达不同受众:
加密科普类达人: 深耕区块链/加密内容的博主,其粉丝多为已有一定认知的加密爱好者,可信度高,有助于建立项目在加密社区的信誉 。例如@CryptoMason、@CryptoWendy等,这类达人往往专注分享币圈新闻、投资技巧和科普内容,粉丝量从几十万到上百万不等 。
游戏/动漫类达人: 针对GameFi项目,会优先选择游戏领域的TikTok创作者(游戏主播、动漫博主等)。他们的受众对游戏内容兴趣浓厚,容易被边玩边赚模式吸引。例如某些游戏博主通过有趣的游戏情景视频植入NFT道具或介绍链游玩法,可有效引导玩家关注Web3游戏。
搞笑娱乐类达人: 这类达人善于制作病毒式传播的幽默视频,粉丝基础广泛。Web3项目可借助他们将原本晦涩的区块链概念转化为易懂的段子或挑战。轻松有趣的表达方式能够吸引从未接触过加密的泛用户群体,引发好奇心从而进一步了解项目。
财经理财类达人: 这类达人粉丝对投资理财话题感兴趣。DeFi类项目常与这类拥有理财经验分享的TikToker合作,由达人场景化讲解项目如何帮助理财增值。例如有Web3支付项目曾与金融领域KOL合作发布软性科普内容,成功吸引大量目标用户关注和注册 。
2. 筛选标准
在选择具体达人合作前,项目方通常从以下维度进行评估筛选:
粉丝量及增长: 达人的粉丝规模决定了覆盖人群上限,但不应唯粉丝数马首是瞻 。一般将达人划分为微型 (<1万粉)、中型(1-10万)、大型(>100万)等级别,不同规模各有优势:中小型达人往往互动率更高且更接地气,而头部达人虽然覆盖广但单条内容产生成交可能较低 。
互动率与内容质量: 互动率(点赞/评论/分享占比)是衡量粉丝活跃度和粘性的关键指标 。一个粉丝数适中但互动率极高的达人,往往比粉丝众多但互动稀少的达人更有营销价值 。此外会定性审看达人的内容创意、剪辑水准,确保其制作风格符合项目调性且具备病毒传播潜力。
受众画像契合度: 项目方会要求达人提供其粉丝的画像数据,如年龄段、地域分布、兴趣偏好等 。例如主打北美市场的项目会优先选择粉丝主要来自北美的达人;GameFi项目希望达人受众以年轻玩家为主;DeFi理财应用则希望达人粉丝有理财投资兴趣等。受众契合能确保推广内容投放到潜在高转化的人群中。
内容领域相关性: 内容垂直度也是重要参考。理想情况下,达人过去的内容与项目领域相关或至少不冲突。例如NFT艺术品项目会倾向于与数字艺术或潮流文化内容的达人合作。即使达人并非纯加密博主,但只要其常讨论的主题能与项目巧妙结合,就有合作空间。反之,领域完全不相干的达人,其粉丝对项目可能兴趣不大。
过往合作与口碑: 项目方会考察达人过去是否推广过类似产品、效果如何,避免选择有过负面推广史或代言劣质项目导致粉丝信任受损的达人。同时,通过行业人脉或KOL中介机构了解达人的商务报价范围、合作配合度等软性口碑,以避免沟通过程出现不愉快或性价比不佳的情况。
发现和联系达人: 寻找合适达人的途径包括:直接利用TikTok搜索相关主题,通过For You算法发现高热度内容创作者 ;观察竞品或行业中其它营销活动合作的达人名单;或者借助专业的加密KOL营销机构推荐资源 。找到意向达人后,会通过其主页提供的商务邮箱联系(更正式)或直接私信询问合作可能 。沟通过程中要介绍项目亮点、合作诉求,并索取达人的受众统计和历史数据以供进一步评估 。
TikTok 达人的选择贵在“对症下药”,既要匹配项目定位又能有效覆盖目标用户。宁可选择契合度高、互动活跃的垂直达人,也不要盲目追逐粉丝规模而忽视真实转化。正如营销指南所言:“不要一味追求粉丝量,找到与你目标受众契合且价值观符合你品牌的达人更为重要”
二、达人合作形式
Web3 项目在TikTok上的达人营销有多种创新合作模式,常见形式包括但不限于:
1. 付费短视频推广
最基本的模式,即项目方支付费用邀请达人发布宣传视频。达人会在视频中介绍项目、展示产品功能或分享使用体验,一般在视频描述或画面中明确标注广告合作。这种硬广形式传播效率直接,可在短期内获取大量曝光 。
2. 产品植入与测评
项目方将产品(如NFT、游戏道具、钱包App等)提供给达人试用,达人在日常内容中软性植入体验反馈。例如游戏博主在游戏直播片段中植入一款区块链游戏,或生活达人视频中顺带展示使用某款加密钱包购物的过程。这类合作往往不额外制作硬广告,而是让项目融入达人原生内容。其优点是内容更自然真实,降低粉丝的抵触情绪 。很多达人会以测评/开箱形式介绍Web3产品的优缺点,提出改进建议,使受众获得客观参考。这种方式对提升项目可信度和口碑很有帮助。
3. 挑战赛(Hashtag Challenge)
利用TikTok平台机制,发起带有品牌标签的挑战活动是最具病毒式传播的策略之一 。通常由品牌官方或达人发起一个创意挑战话题(如特定动作舞蹈、剧情模仿等),并附上项目相关的主题标签。鼓励用户参与模仿拍摄,从而形成UGC热潮 。在加密领域的案例如:运动赚应用 Sweatcoin 发起了#SweatcoinChallenge 标签活动,邀请用户分享自己行走赚币的视频,引发大量跟风 。挑战赛能有效触达非币圈大众,让他们在娱乐参与中不知不觉接触到Web3概念,是破圈传播的利器。
4. AMA及直播互动
AMA(Ask Me Anything)即在线问答。Web3项目方可邀请TikTok达人共同举办直播,达人担任主持人与项目方高管对话,或达人自己直播分享对项目的看法并回答粉丝提问。这种实时互动形式能增强粉丝参与感,及时解答新人对加密产品的疑惑,降低入门门槛。
5. 空投福利介绍
达人替项目宣传空投(Airdrop)或赠币活动也是常见合作。许多Web3项目会在早期通过空投免费赠送代币或NFT以拉新,引导用户完成简单任务领取奖励。TikTok达人可以发布教程视频,讲解如何参与项目空投、领取代币步骤,并附上邀请链接或推荐码。这种内容对非币圈用户吸引力大,因为“免费领取数字资产”本身就有传播度。一条涵盖“教你如何零成本获取XX币空投”的短视频往往能收获可观播放和转发。通过达人背书空投活动的真实性和含金量,能极大提升用户信任度,转化一批小白用户尝试注册钱包、参与任务,从而进入Web3世界。
6. 达人亲身挑战/剧情体验
让达人以第一视角深入体验项目也是非常有效的内容策略。以剧情式、日记式的视频,将项目融入达人的日常,具有很强的代入感。观众跟随达人经历,好奇心和信任感倍增。如果达人最后给予项目积极评价或取得有趣成果,会极大激发观众也去尝试。同样地,在GameFi领域,一些游戏达人会制作系列视频记录自己从零开始游玩某链游N天的心得,持续的剧情让粉丝追更的同时,也一步步加深对游戏的了解和好感。
7. 联合创作和其他形式
除上述之外,还有例如达人接管官方账号(Brand Takeover,一段时间由达人替官方账号发布内容以吸粉),抽奖赠礼(达人在视频中举办抽奖送出项目代币/NFT等),合集合作(多个达人合拍联动影片推广同一主题)等等创新玩法。不论形式如何变化,核心是在于发挥达人创意和影响力,将项目卖点巧妙融合进流行内容,让用户在娱乐消遣中完成对产品的认知种草。尤其需要注意,合作中应给予达人适当的创作自由,保证内容风格贴合其以往调性,这样粉丝才会觉得推荐“真诚不违和”,提高信任度 。
TikTok 达人合作的形式是多元且灵活的。Web3 项目应根据自身推广诉求选择合适的形式,组合拳效果往往更佳。例如在代币上线前,先由达人发布悬念短视频引发讨论,然后推出挑战赛引爆话题,最后进行直播AMA巩固转化。通过一系列丰富的内容合作,逐步将Web2用户转化为项目用户。
三、成功案例分析
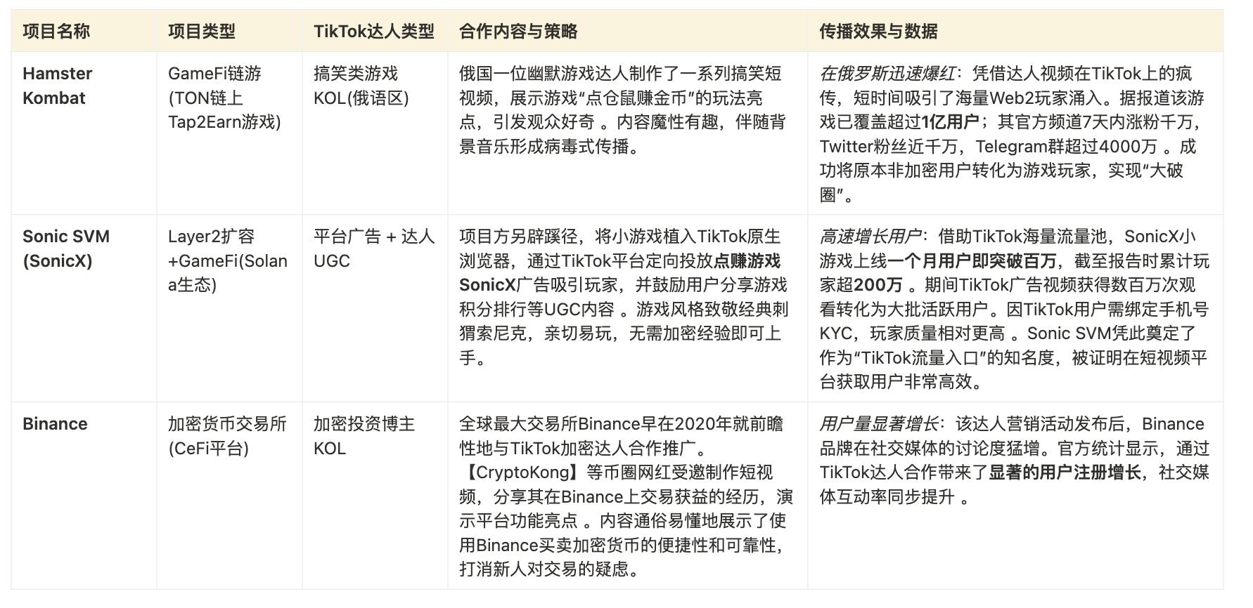
下面列举三个TikTok 达人合作成功案例,展示其内容策略、传播效果和数据反馈:

以上案例充分显示了TikTok达人营销对Web3项目的巨大助推作用:
跨圈层触达: Hamster Kombat将本土幽默与链游玩法结合,成功触达大批原本不玩加密游戏的普通用户,短时间获取上亿级曝光 。Sonic SVM则证明了短视频平台可以成为区块链应用获取用户的新入口,其用户量级在传统加密圈难以想象 。
内容策略制胜: 几个项目都注重用故事和挑战降维传播。从搞笑视频、经典IP情怀,到生活化场景再现,每个内容点都贴近大众兴趣而非高高在上的技术说教。这种策略降低了Web2用户的认知门槛,使其自发参与讨论和尝试。
数据反馈亮眼: 不论是Binance用户激增,还是支付App下载量飙升,这些硬指标证明达人营销带来的实际转化效果。而在TikTok平台上的互动数据(播放量、点赞评论量)也远超一般非达人投放内容 。例如Dogecoin早前在TikTok上一场自发挑战就让其价格一周内暴涨20%,相关话题视频累计数百万浏览 ——虽属社区自发行为,但也体现了TikTok惊人的“带货”能力和大众号召力。
此外,还有Coinbase在2021年通过网红宣传实现用户激增、波卡(Polkadot)在2024年上半年投入巨资进行KOL宣传等案例,可谓各有得失 。成功案例表明,精心策划的达人合作能为Web3项目带来丰厚回报;反之,投入不当(如盲砸预算给无效KOL)则可能徒劳无功,甚至引发社区质疑 。因此需以策略为先导,方能重现上述佳绩。
四、策略建议
结合上述分析,我们总结出制定高效TikTok达人合作策略的几点建议:
1. 明确目标与预算
首先确定本次达人营销的主要目的——是提高品牌知名度(Awareness)、促进用户参与度(Engagement)、还是直接拉新转化(Conversion)?不同目标对应不同内容侧重和KPI设置。一旦目标清晰,就要制定预算方案。建议根据项目阶段和营销力度合理分配预算,并非一味追求头部达人。大型KOL报价高但未必带来等比例回报,可以考虑组合投放。
2. 精准选择达人并建立关系
正如前文详述,挑选达人要看重契合度和互动率而非唯流量论 。可以通过试探性合作先验证达人效果,再深化长期关系。此外,与达人建立良好沟通也很关键——尊重其创作风格,明确合作流程和权益(如是否允许项目方将达人内容二次使用等)。
3. 内容创意与节奏把控
降低门槛、突出场景:针对小白用户,尽量避免生硬的技术术语
制造话题与互动:可以设计悬念或挑战引导观众参与评论。比如可以发起投票/问答互动,“你愿意接受工资的10%以比特币发放吗?”让观众表达观点,增加算法推荐权重。
把握视频的黄金3秒:TikTok视频翻阅极快,开头3秒内容决定留存。达人应在开头就抛出爆点(夸张的结果、惊喜的转折或劲爆画面)来抓人眼球,然后再阐述项目卖点。结尾附上明确的行动呼吁(CTA),如引导去点击个人资料链接、使用项目独家优惠码等。
发布时间与频率:根据目标受众的在线时间选择发布时间。频率上,推广期可集中火力在一两周内密集推出系列视频形成趋势;平时则保持一定更新频率以持续种草。也可采用“预热-引爆-余温”节奏:预热期先少量内容试水造势,引爆期多位达人齐上阵造话题,后续少量内容跟进巩固,加深品牌印象。
4. 二次传播与跨平台运营
不要将TikTok达人的影响力局限在TikTok平台本身。内容素材的二次利用和跨平台扩散能极大延长营销半衰期。
官方账号转发背书:项目官方TikTok账号应及时转发达人发布的优质内容至自有账号,并@提及达人以表示感谢。这不仅丰富官方账号内容,也向粉丝传递与达人合作的信号,增加可信度。
同步至Twitter等平台:将达人创作的视频适当剪辑,发布到项目的Twitter、Instagram、YouTube等社媒账号上,以覆盖不同平台的用户。注意:跨平台发布前要取得达人的授权许可,并按约定标明出处。
沉淀社区:利用达人效应吸引来的用户,应想办法留存并转化为项目自有社区成员。比如在达人视频结尾或评论引导用户加入官方Discord/Telegram获得空投福利,在Twitter上参与活动等。这样可以把短暂的TikTok流量高峰变现为长期社区资产。
5. 数据监测与优化
制定清晰的KPI并实时监测效果,以便动态调整策略  。可跟踪的数据包括:每条达人内容的播放量、点赞评论数,点击项目链接或邀请码的数量,新注册用户数,留存率,甚至转化的付费率等。
综上,制定TikTok达人合作策略需要“选对人、说对话、花对钱、勤总结”。既要发挥达人的创造力和号召力,又要有科学的规划与复盘。只有这样,才能在拥挤的内容海洋中脱颖而出,把Web3项目的信息精准、高效地传递给海量Web2用户。
总结
TikTok达人的营销拓展为Web3项目打开了一条通往主流用户的高速路。在达人的桥梁作用下,晦涩的区块链概念被翻译成大众语言,曾经“小众”的Web3应用也能在数亿用户的平台上获得展示机会。正确选择合适的达人类型、采用创意多样的合作形式,并辅以科学的策略规划和数据驱动优化,Web3项目就有机会实现“破圈”——将Web2或非加密用户成功转化为Web3世界的新鲜血液。眼下正值加密行业寻求增量用户之际,善用TikTok达人这一利器,无疑将成为市场拓展的制胜关键。  
在瞬息万变的社交媒体时代,拥抱新渠道、用好新生代创作者,才能将复杂的技术革命转化为生动的全民参与潮流。这既是Web3项目营销的挑战,更是前所未有的机遇。让我们期待未来会有更多成功案例,见证TikTok达人助力Web3走向主流。
7|Web3项目增长策略全景
引言
在 Web3 领域,用户不是传统广告的“受众”,而是流动性极强、对激励高度敏感、情绪化又富有表达欲的个体。过去几年,Web3 项目在用户增长与传播策略上不断迭代,涌现出许多兼具实效与创新的打法。作为一家专注 Web3 的营销机构,Cube Labs 在与多个 GameFi、DeFi 及 Layer1 项目的合作过程中,积累了大量一线实操经验。我们将这些经验沉淀为结构化的方法论,并拆解成六个关键维度,形成了这一系列内容,希望为更多项目方提供落地策略参考:一是Twitter运营的内容节奏与指标体系;二是任务系统如何筛选真实用户、潜在付费用户与链上用户;三是社群生态搭建:结合Discord与Telegram的结构化活跃机制;四是PR合作策略:踩准节奏、搭建路径、放大背书;五是Web2广告平台投放策略:针对GameFi/DeFi/Layer1等项目的差异化引流;六是外圈平台拓展:TikTok达人营销。下面将逐项介绍每个维度的研究重点、策略思路及实操价值,帮助大家快速把握Web3增长的全景策略。
一、Twitter运营:内容节奏与指标体系
Twitter在Web3营销中承担着认知塑造、行为引导、参与动机激发三重角色。Twitter运营不是“高频发推即增长”,而是通过精心设计的内容节奏激发用户行为。我们基于在多个Web3项目的营销经验,总结了一个“三段式节奏 × 分层内容 × 行为引导”的运营模型,强调每条推文都要成为设计好的用户行为触发器。从内容节奏来看,可分为三个阶段:
前置期:面向尚未知情的潜在用户,以情绪化、场景化或话题型内容吸引关注,营造“发生了什么”的氛围而非直接谈奖励 。
推进期:面向已有意向的关注者,推送激励型、路径明确的内容,用项目利好引爆兴趣,并附上明确的行动CTA(如“参与测试”) 。
沉淀期:面对已参与并开始表达的用户,以价值型、共鸣型和UGC(用户自发内容)为主,鼓励用户晒图、提问、表达观点,让核心用户持续产出内容 。
除此之外,还需要重点关注Twitter运营的五大核心指标 :粉丝增长、互动率与参与度、评论质量与社区口碑、活动转化与用户沉淀、品牌一致性。例如,粉丝增长反映声量持续度;互动率衡量社区活跃度;评论质量判断社区氛围;活动转化关注粉丝是否因推文互动转化为社群或链上用户;品牌一致性则通过统一视觉文案构建信任 。这些指标帮助运营团队量化效果、监控风险,并通过数据工具(如Twitterscore)进行优化。
二、任务系统筛选:真实用户、付费用户与链上用户
Web3任务营销(Campaign)的设计,核心在于筛选出真实且有价值的用户。大量参与者中难免夹杂刷号和薅羊毛者,因此需要构建漏斗式任务体系。我们根据实际经验总结出三大策略:
引导结构:采用层层递进的任务路径,从易到难逐步筛选。每个阶段设置适度门槛,大量用户从起点进入后逐层过滤核心用户 。例如,首层仅需关注转发以吸引广泛人群;中层需填写问卷或上传截图以提升参与门槛;高层则要求链上操作(Mint、锁仓等),确保留下真正使用产品的用户。
防刷机制:通过身份 行为双验证甄别用户真实性。社交验证方面,可绑定Twitter/X账号并记录转发行为;链上验证方面,可分析钱包交互频率和资产持有;高价值阶段更可引入KYC验证(如Galxe Passport、World ID);同时结合地址模式识别和IP校验等技术,过滤批量作弊账户。
分层筛选:对完成所有基础任务的用户继续分层评估其价值。分析用户在Campaign中的行为模式(活跃贡献 vs. 投机套利),真用户往往在Discord互动、参与AMA等,而纯薅羊毛者仅做最低限度操作。此外,可利用链上资产数据(如主流代币余额、高价值NFT持有)评估购买力,并根据用户的社交影响力(邀请好友数、推文转发量等)挖掘关键传播者。通过多重关卡和智能数据分析,最终留存下真实用户、潜在付费用户和链上活跃用户。
三、社群生态构建:Discord与Telegram的高效策略
以GameFi社群生态搭建为例,倡导“诱导 触发 沉淀”的社群运营理念。Discord和Telegram是Web3社区运营的两大核心平台,各自承担不同角色:
双平台并行策略:多数项目采用Telegram负责快速引流和公告推送、Discord负责深度讨论和任务承接。Telegram以即时性和广覆盖见长,适合推送项目信息、答疑解惑和安排空投互动;Discord可创建多层次频道、角色权限和机器人工具,适合建立多主题讨论区和长期沉淀机制。
社群结构与身份分层:在Discord中建议划分清晰的频道(如公告、规则、讨论、技术支持、FAQ、持有者专区等),并为持币用户、VIP、新人等设置不同角色与访问权限,利用机器人(如Collab.Land)自动验证持币者身份。在Telegram中可建立一个主聊天群和一个仅管理员发言的公告频道,通过置顶群规/FAQ帮助新人成长。虽然Telegram无法像Discord那样精细分层,可借助验证问答或验证码机制降低机器人风险 。不论平台,清晰的结构和分层都提高用户体验、促进信息有序流动。
留存与日常活跃:重视首日体验和持续产出。对新手而言,可通过Discord的欢迎页面和新手指南进行“破冰”(例如设置“请先自我介绍”等引导),提高首日发言率,进而提升一周留存。在日常活跃方面,可策划多元化活动与话题,利用积分、徽章、排行榜等激励机制鼓励用户发言和创作,促进UGC产出和社区文化形成。我们建议将沉淀下的核心用户转化为品牌传播者(如“社区之星”评选、社交媒体推广),形成良性循环。通过引导机制、活动话题和结构化运营,社群从简单讨论场所逐步演变为项目增长和用户深度参与的战略阵地。
四、PR合作策略:踩节奏放大背书
合作公告推文不是例行公事,而是精心策划的传播契机。发布合作消息时,项目方要“踩准节奏”:时机要选在用户注意力窗口期,内容要引发社群参与并转化为信任背书。合作推文的关键目的是制造可信信号 激发参与动机。即使合作本身实质有限,只要话题包装得当,就能制造“项目在积极发展、被主流生态接纳”的正面印象,引发用户FOMO,提升讨论热度。
在内容构成和格式上,我们提供了实操模板参考和建议:推文标题要使用醒目语气和Emoji(如“🚀 合作公告:我们与达成战略合作!”),营造兴奋感 ;随后一句话概括合作亮点(强调双方整合或带来何种新体验),并附上双方Logo等视觉素材提升识别度。正文中要明确行动号召(如标签挑战、转发抽奖等)并控制标签数量,避免信息冗余。尤其要保持推文配图和品牌风格统一协调,防止出现“看起来不像在合作”的违和感。通过这样的设计,合作推文不仅传递了项目信息,更成为撬动用户加入和信任的桥梁。
五、Web2广告投放策略:GameFi/DeFi/Layer1差异化
比较了各大Web2广告平台的投放策略,重点根据项目类型(GameFi、DeFi、Layer1)和目标人群制定差异化策略。主要结论如下:
GameFi项目:本质是“娱乐内容 资产激励”的复合产品,对视觉和玩法要求高。广告素材建议展示游戏玩法演示视频、玩家收益截图、炫酷NFT道具图等,以同时吸引玩家和加密用户的注意。投放渠道可选择TikTok(用挑战视频、速玩演示引爆病毒传播)、Facebook/Instagram(基于游戏兴趣精细定向)、Twitter(投放给GameFi KOL关注者提升讨论度)、YouTube/Twitch(与游戏主播合作进行种草)等。此外,使用多点投放 KOL联动 社群任务闭环等策略,并注意Creative创意(TikTok)和广告政策(Meta严格审查加密内容)。
DeFi项目:核心卖点是产品信任与专业性。受众对收益模型和安全性敏感,广告素材应以图文结合的收益结构说明、教学短视频、审计报告截图/安全背书为主。投放渠道倾向Twitter(针对财经/加密KOL粉丝)、Google Ads(用搜索关键词吸引精准流量)、Facebook/Instagram(配合教育内容进行传播,再营销召回流失用户)、以及链上广告网络(根据钱包标签定向投放)。核心策略是“先内容后传播 教育为核 安全背书 再营销”,并强烈建议与社区活动联动(如Telegram AMA、Discord测试)以延长转化路径。在监测时要以“加深用户了解/加入社区”为目标,而非简单的点击率和即时ROI。
Layer1项目:广告目标是塑造技术权威和生态共鸣,短期ROI次要。常用素材包括主网上线通告、融资或里程碑新闻、技术白皮书解读、合作伙伴背书图、TPS性能数据、黑客松信息等。投放渠道以Twitter(开发者和加密核心用户聚集地)为主,可进行热点话题推广(预算可达数十万美元)、LinkedIn(展示企业级技术愿景与合作机会)、Facebook/Instagram(投放技术介绍视频和社区引流),并辅以行业线下会议或城市地标广告进行品牌声量补强。关键点在于技术公信力 品牌背书 生态号召,根据不同受众定制内容:对开发者讲技术,对投资人讲合作、对终端用户讲激励。
总之,不同类别Web3项目需匹配合适的素材和渠道,并设计从曝光到兴趣再到参与的完整闭环。
六、外圈渠道拓展:TikTok达人营销
最后我们探讨在TikTok新渠道通过达人营销吸引用户的策略。TikTok作为最火爆的短视频平台之一,为Web3项目打开了非加密用户的大门。选对达人类别和合作形式是关键。具体而言:
达人类型与筛选:根据项目调性选择不同领域的TikTok创作者。常见的达人类型包括:加密科普类(深耕区块链内容,帮助建立项目在加密社区的信誉)、游戏/动漫类(针对GameFi项目,吸引游戏爱好者)、搞笑娱乐类(制作病毒式幽默内容,将晦涩概念戏剧化,触达更广泛的非币圈用户)、财经理财类(面向对投资感兴趣的用户,用生动情景讲解项目如何理财增值)。在筛选时,不应仅盯粉丝量,更要看粉丝画像、互动率和内容创意。一般将达人分为微型(≤1万粉)、中型(1万–100万)、大型(100万以上)三档:中小型达人互动率往往更高、亲和力更强;头部达人覆盖广但单条转化率相对较低。项目方应优先选择与目标受众高度匹配、价值观契合的垂直达人 。
合作形式:TikTok达人营销形式多样,可创新组合。常见模式包括:付费短视频推广(项目方付费邀请达人制作宣传视频,视频中介绍项目功能或使用体验,直接获取大量曝光);产品植入与测评(项目方提供NFT、游戏道具、钱包App等给达人试用,达人在直播或日常视频中软植入、开箱评测,提高可信度);话题挑战赛(Hashtag Challenge)(官方或达人发起主题挑战,附上项目标签,引导用户模仿创作,制造UGC热潮,例如Sweatcoin的步行挑战);AMA及直播互动(与达人联合直播答疑,达人的信任度提升粉丝参与感,实时解除新用户疑问);空投福利介绍(达人讲解项目空投领取方式,附邀请链接,通过免费福利吸引新用户,显著提高注册转化);达人亲身体验/剧情视频(以剧情化视角记录达人体验项目的过程,增强代入感,如游戏类达人持续记录玩某链游的心得,逐步加深粉丝对游戏的兴趣和信任)。此外还有品牌接管(Brand Takeover)、抽奖送礼、达人联合合拍等创新玩法。关键是在内容中巧妙融入项目卖点,并给予达人创作自由,使推广呈现自然真诚,提升信任度。
策略组合与建议:建议项目方根据项目阶段组合多种形式,产生阶梯式的传播效应。例如项目上线前可以先由达人发布悬念短片造势,然后发起挑战赛引爆话题,最后通过直播AMA巩固转化 。成功案例显示,选对细分市场的幽默达人能产生巨量传播——例如GameFi项目Hamster Kombat在俄罗斯邀请游戏类喜剧达人制作系列短视频,短时间内吸引超过1亿名新玩家,官方社媒粉丝剧增,实现了“裂变式破圈” 。由此可见,TikTok达人营销为Web3项目开拓非加密用户提供了高效手段,但需要匹配目标受众、创意驱动和数据驱动的精细运营才能真正落地。
小结与未来展望
综上所述,我们从不同角度揭示了Web3项目增长的关键策略:Twitter端要设计内容节奏并量化指标,任务端要搭建层级任务漏斗筛选高价值用户,社群端要利用Discord/Telegram双平台结构化运营,PR端要发布有节奏的合作内容放大背书效应,广告投放端要针对GameFi/DeFi/Layer1等类型制定差异化素材与渠道策略,以及外圈端要通过TikTok达人营销触达更多Web2用户。这些策略体系相辅相成,共同构建了Web3项目从拉新、激活到留存的完整闭环。未来,随着生态成熟和数据工具普及,Web3增长运营将更加精细化和数据化。项目方需要持续优化内容与活动设计,加强跨平台联动,并善用AI和链上数据分析来实时迭代策略,为项目赢得更广泛的关注和更加优质的用户群体。通过将上述方法论落地,Web3项目不仅能在同质化竞争中脱颖而出,更能培育出真正忠实的社区拥护者,实现长期可持续增长。
关于 Cube Labs
Cube Labs 是一家深耕 Web3 领域的全球化营销机构,长期服务于 GameFi、DeFi、Layer1 等加密项目。我们专注于用户增长、内容传播、社群运营与上所策略,已帮助多个项目实现从冷启动到规模化扩张的突破。
📋 服务内容速览(Service List)
📩 想与我们合作?欢迎联系:
👉 X : https://x.com/cubelabs_web3
👉 TG : https://t.me/SunnyZ_Web3 https://t.me/caylachen
👉 或发送邮件至:[email protected]
欢迎加入深潮TechFlow官方社群
Twitter官方账号:https://x.com/TechFlowPost
Twitter英文账号:https://x.com/BlockFlow_News