每周编辑精选 Weekly Editor's Picks(0621-0627)
「每周编辑精选」是Odaily星球日报的一档“功能性”栏目。星球日报在每周覆盖大量即时资讯的基础上,也会发布许多优质的深度分析内容,但它们也许会藏在信息流和热点新闻中,与你擦肩而过。
因此,我们编辑部将于每周六从过去 7 天发布的内容中,摘选一些值得花费时间品读、收藏的优质文章,从数据分析、行业判断、观点输出等角度,给身处加密世界的你带来新的启发。
下面,来和我们一起阅读吧:

投资与创业
交易中的生物陷阱:为什么小赢比 100 倍更靠谱?
尽早获利了结,别再想着钻石手了。市场不在乎你的信念,它关心的是供求关系。盈利时一定要止盈,每次至少一点。
记录你的胜利。截取每一次胜利的截图,创建一个文件夹,心情不好的时候看看。你的大脑需要证据证明你是赢家,而不是仅仅抽象地回忆你赚了钱的那一瞬间。
控制杠杆,设定切合实际的每日目标。小赢意味着你也必须控制亏损。
交易是一场马拉松,而不是短跑。大多数交易者为了正确,赢家则为了赚钱,两者之间有着巨大的区别。慢慢致富很无聊,一点也不炫酷。
不去证明自己聪明,证明自律。
加密赌狗画像:运气的诱饵,K 线的囚徒
在高杠杆合约市场里,所谓投资往往迅速退化为行为成瘾。本金不再是为了增值的资本,而是维系游戏继续运转的筹码。市场的随机波动、交易所的高速 UI/UX,以及社交媒体的情绪放大共同搭起一套封闭系统。
战争如何影响比特币?五年价格轨迹深度解析
战争的持续性反而为比特币提供了新的叙事支撑,强化了比特币作为替代性金融工具的地位。
数字资产的战争价值并未消失,而是在场景化重构。真正的转折点在于货币政策。当美联储降息通道打开,停火协议签署将成为资本涌入的加速器。比特币在地缘政治危机中的相对稳定性可能会提升其在机构投资者心目中的地位。

Hyperliquid,币股赛道的新玩家
眼药数位科技公司 Eyenovia (股票代码:EYEN) 宣布已签署一项证券购买协议以 5000 万美元向机构合格投资者进行 PIPE“公开股权私募”,将用于建立其首个加密货币储备计划,目标是 Hyperliquid 原生代币 HYPE,而 5000 万美元的投资金额甚至远超该公司 2000 万美元的市值。
现金流枯竭,加之新产品的试验的失败,多方面原因让 Eyenovia 即将面临退市。而 HYPE 储备的策略让 Eyenovia 获得了“续命”的机会,相关消息流出后 Eyenovia 股价单日飙涨 134% 。
Eyenovia 表示本次交易仅面向机构投资人开放,公司将发行 1, 540 万股可转换优先股及 3, 080 万股普通股认股权证,两者的转换价与行权价皆为每股 3.25 美元。若所有权证最终被完全行使,Eyenovia 有望进一步募集高达 1.5 亿美元的资金。虽然并不能保证所有认股权证都会被行使,但如果顺利在这笔交易完成后,Eyenovia 能获取并质押超过 100 万枚 HYPE。
其 HyperStrategy 理念是将 Hyperliquid 上的原生代币 $HYPE 视为一种类似于 BTC 的高波动性数字资产。不同的是,HYPE 并非以数字黄金的叙事存在,而是作为一个带有内生现金流的链上经济引擎参与整个协议生态。这一结构使得持币行为不再只是“静态持有”,而成为可配置、可管理、可分红的链上资产运营模式。
Circle 暴涨 7 倍不敢追,能做多 Coinbase 吗?
不要因为看涨 Circle 而做多 Coinbase,因为 USDC 相关收入在 Coinbase 总收入中仅占很小份额,而 Coinbase 虽然是一个涵盖合规交易所、USDC、链上产品等业务的庞大生态系统,但其各个业务目前都在承受着竞争压力,形势不容乐观,投资者还需谨慎对其进行定价。
美股加密狂热升级,“山寨 Summer”行情爆发在即

“嘴撸”经济还能撑多久?加密营销的下一站在哪里?
嘴撸”经济正处于风口浪尖,成为散户与项目方博弈的热土。但是,这种“嘴撸”热潮目前正面临严峻挑战:泛滥的低质内容、刷量行为猖獗、用户对“奖励驱动”套路的疲倦感日益加剧,导致转化率持续走低。
谁能提供最大奖励池、最精细激励对齐机制,并实现真实用户转化,谁就会在本轮 InfoFi 周期中脱颖而出。
另推荐:《币股都在炒什么?梳理美股最热加密货币概念标的》《如何用 Grok 实时捕捉加密市场情绪与交易信号》。
政策与稳定币
重塑全球金融“水电煤”:《GENIUS 法案》如何点燃 Circle 与稳定币“监管牛市”?
立规矩者未必是创新者,但往往是催熟者。
对于稳定币发行方来说,合规巨头喜迎春天,离岸玩家面临挑战。传统金融机构则积极拥抱稳定币,布局数字新版图。科技与互联网巨头入局支付与 RWA 赛道,拓展应用边界。
哪些Web2业务更适合快速引入稳定币?
我们真正追求的是稳定币的大规模应用 —— 让真实业务场景实现稳定币的规模化使用。
文章为 To C 金融科技银行、发薪服务商、发卡机构提供了详细的指南——如何使用稳定币,而不只是讲故事。
“稳定币即服务”时代开启!Paxos Labs 化身“稳定币代工厂”,能否撼动 USDT/USDC 双巨头?
老牌稳定币发行商宣布成立 Paxos Labs,旨在帮助机构发行品牌稳定币、部署代币化收益率策略以及管理代币化资产。
伴随着 Paxos Labs 的推出,“百币大战”蓄势待发,无论是传统机构,还是加密项目亦或者金融银行,都将加入稳定币战场,一方面赚取“发币利润”,寻求真金白银的入袋;另一方面“拓展商业版图”,提高“市梦率”,如同 Strategy、Metaplanet 等囤币的上市公司一般。
SaaS 服务的风险与挑战有分发、收益与应用场景。
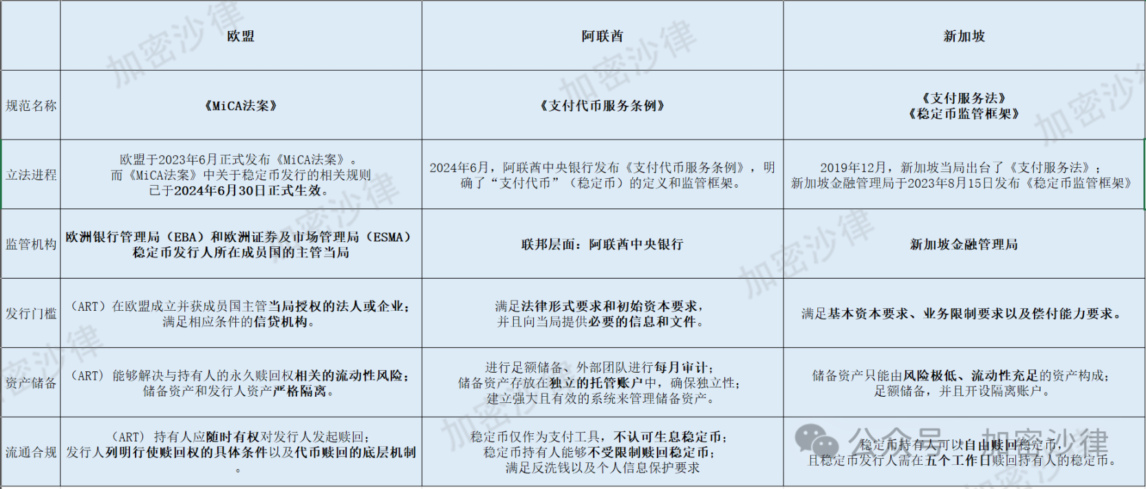
Web3 律师深度解读:一文详解欧盟、阿联酋、新加坡三地稳定币监管框架

空投机会和交互指南
一文盘点 Solana 生态的七个早期空投机会
Titan、Hylo、Pyra、Exponent、Ranger Finance、Loopscale、Ping Network。
近期值得关注的 7 个新项目
Pengu Clash、VIBES、Upside、Yieldoor、Pango、Ultraviolet、Solid.xyz。
另推荐:《宝藏清单: 2025 下半场 60 潜在空投项目盘点》《OpenLedger 登陆两大“嘴撸”平台,解锁新交互机会》《本周精选交互项目:登陆“嘴撸”平台的 Recall 和 Anoma;Kite AI 测试网》《手把手带你参与胖企鹅最新 TG 小游戏 Pengu Clash》《交互教程 | 抓住 Nexus 主网前最后一次测试网挖矿机会》。
比特币生态
伊朗挖矿简史:我们坐在黑暗里,只为让比特币矿机继续运转
美国轰炸伊朗核设施当日,全网比特币算力疑似出现断崖式下降。Galaxy 研究主管 Alex Thorn 表示,伊朗可能在挖矿,且挖矿网站可能受到了攻击。
文章以伊朗反对派组织 NCRI 口吻揭露和控诉伊朗比特币挖矿历史中的腐败现象。
CeFi
Metaplanet,日本人的免税比特币
Metaplanet 被称为“日本版 MicroStrategy”,但公开数据显示其比特币储备仅 11111 枚,远低于 MicroStrategy 的 59 万枚。
mNAV 是一种衡量公司估值相对于其持有的比特币资产价值的指标。数值越高,意味着投资者越愿意为公司持有比特币敞口这件事支付越多溢价。Metaplanet 每持有 1 美元比特币,股票市场额外支付约 9.35 美元溢价,而 MicroStrategy 仅为 1.10 美元。换言之,日本股市里参与者买 Metaplanet 股票的意愿,超过了对面美股市场上的 MicroStrategy。
买 Metaplanet 等于买免税的 BTC。Metaplanet 的比特币储备被视为一种对冲工具,既可以对冲日元贬值风险,又能在国内通胀环境中提供保值作用。这种宏观对冲需求进一步提高了其市场溢价。此外,日本资本市场的投资者结构以零售投资者为主。
另推荐:《懒人理财攻略|USDC 存款即吃 17% 收益;SyrupUSDC 限额激励池别错过(6 月 24 日)》。
Web3 & AI
AI Agent 周报 | Cookie Snaps 上新 Openledger;板块周跌幅近 20% (6.16-6.22)
安全
5000 万美元 OTC 加密骗局:知名代币卷入,VC 与鲸鱼难逃一劫
在非正式渠道(如 Telegram、Discord 等)进行未受监管的场外交易(OTC)存在巨大风险。
一周热点恶补
过去的一周内,特朗普:已成功完成对伊朗三个核设施的袭击;美国会议员 AOC:特朗普未经授权轰炸伊朗行为可构成弹劾;特朗普喊话“让伊朗再次伟大”,地缘冲突下 BTC 失守 10 万大关;伊朗希望美国付出“直接”代价,估计战争持续两年;特朗普调停,伊以停火,美联储暗示降息,加密市场一夜 V 反;加密记者:OKX 或考虑赴美 IPO, 4 月已重返美国市场;美拟允许将加密货币作为“两房”住宅抵押资产,市场忧心再酿次贷危机;
此外,政策与宏观市场方面,美联储理事鲍曼暗示:或会支持 7 月降息;特朗普再喊话鲍威尔:应降息至少 2 到 3 个百分点;美联储哈玛克:由于美联储寻求明确指引,利率政策可能在相当长一段时间内保持不变;鲍威尔驳回了 7 月降息的可能性;白宫数字资产政策顾问:美国正在着手建设战略 BTC 储备基础设施;香港财政司司长:拥抱数字资产的发展,正审批八宗虚拟资产交易平台牌照申请;财新:香港代币化 ETF 将可享印花税豁免;香港数码港推出区块链与数字资产试点资助计划,关注支付和稳定币等领域;余伟文:香港为稳定币发行人制订相对严格的标准,预计第一阶段只会发出数张牌照;日本金融厅考虑将加密资产纳入《金融工具与交易法》 ,或推进单独征税及比特币 ETF;
观点与发声方面,大摩:离岸人民币稳定币将验证跨境结算的实际用例;Arthur Hayes:加密市场疲软终将过去,比特币避险属性将被认可;分析:全球流动性回升与美联储降息预期增强,BTC 或于Q4迎来突破;Coinbase CEO:每周都在买入更多比特币;易理华:相信 ETH 能跑赢 BTC,投资成败由自己及团队负责;Matrixport:以太坊价格主要受期货市场仓位推动,缺乏基本面支撑;CZ:还有其他几家公司在准备储备 BNB 金库,他们均与币安无关;Polygon Labs CEO Marc Boiron 与 Aave 社区核心成员 Marc Zeller对赌 6 个月后 POL 与 KAT 的市值表现;
机构、大公司与头部项目方面,Anthony Pompliano 宣布 10 亿美元合并案,拟打造比特币原生金融公司ProCap Financial;纳斯达克上市公司 Eyenovia 宣布完成 5000 万美元私募,并购买超过 100 万枚 HYPE 代币;WLFI 称即将有重大新闻发布,并暗示与开启代币转移有关(解读);Ledger 宣布将逐步淘汰其曾经的王牌产品 Ledger Nano S惹争议;Across 陷治理丑闻;OneKey 创始人质疑 Resupply 推责行为,呼吁 Curve 归还因漏洞造成的用户损失;
数据上,ETH 质押量超 3500 万枚,创下历史新高;市场消息:Polymarket 融资额近 2 亿美元,估值超 10 亿美元;
安全方面,币 coin 回应感染 SparkKitty 病毒:曾被植入含风险 SDK,但相关功能从未生效,用户数据始终安全;ZachXBT:纽约诈骗者冒充 Coinbase 客服盗取超 400 万美元,大部分挥霍于赌博……嗯,又是跌宕起伏的一周。
附《每周编辑精选》系列传送门。
下期再会~