中信建投:稳定币能救美元和美债么?
作者:周君芝、田雨侬,CSC研究宏观团队
中信建投认为,目前稳定币的总规模相比美债而言较小。市场无需期待稳定币监管政策短期能够撬动的美元资产增持(也就是市场期待的稳定币拯救美元和美债)。
市场需要关心的是稳定币未来能否迎来一轮发展新纪元,让逃离美元货币体系、规避到比特币等数字货币体系的支付需求,通过套一层稳定币外衣,重回中心化货币体系。
核心观点
疫后地缘博弈升级,美国无节制财政宽松引发美国信用资产质疑,关税战引燃金融秩序重塑担忧。近年越来越多支付逃离美元主导的中心化货币体系,躲避到数字支付体系中(如比特币)。
稳定币是兼具中心化和数字化货币特征的“双面”货币。旨在促进稳定币发展的政策,需围绕强化稳定币的稳定机制展开:增强市场对稳定币的“信任共识”。这也是近期稳定币监管政策的落脚点。
仅看眼下稳定币和美元美债总规模对比,推动稳定币发展,短期内无法对美元和美债带来大规模增持资金。
中长期维度,稳定币稳健发展,首先可令法币(例如美元)搭乘比特币市值扩容的便车;其次还可令法币套上一层稳定币的数字外衣,弥合中心化信用货币和数字货币的分裂。
摘要
近期美国和香港陆续出台稳定币相关政策法规,且Circle在美股上市,点燃市场对稳定币的关注。
恰逢近期美债疲弱,美国信用资产受到世人质疑。当下的市场流行着这样一种叙事——稳定币发展以拯救美元和美债。事实是否果真如此?
一、稳定币是什么?
稳定币具备四个运行要素。
1、稳定币在区块链上运行。
2、发行人在发行稳定币时,需要有100%的现实资产储备。
3、发行人是私人部门,而非央行等官方部门。
4、稳定币币值稳定,大部分时间与锚定的法币1:1。
稳定币主要有三类,法币抵押型、加密抵押型、算法型。
法币抵押型锚定法币资产;加密抵押型锚定加密货币资产;算法型通过智能合约动态管理货币规模和价值。
二、稳定币是怎么稳定的?
稳定币天然就是数字货币,历史上稳定币暴雷缘起公众对比值稳定的不信任,暴雷案例也并不少见。所以说稳定币想要实现币值稳定并不容易。
目前主流的稳定币锚定法币,针对这类稳定币,保持币值稳定,需要抓住两大要点:储备资产充分、信息公开透明。
稳定币的“稳定”并非是由设计完美的稳定机制所建立的绝对保障,而是一种能够相对抵御风险的机制与市场信任的平衡结果。
一句话总结,稳定币维持“稳定”的关键在于“信任共识”,换而言之,持有者相信自己始终能够从发行人处赎回等值法币或抵押资产。为了做到这一点,稳定币发行人要持有高流动性的优质资产,并维持透明度。
三、稳定币和比特币有何不同?
稳定币和比特币同为区块链数字货币,因而有三个相同点:虚拟资产、私密性、可去中心化。
稳定币和比特币最大的不同点,在于发行时是否锚定特定资产,最终的结果是二者币值稳定性不同。
其一,稳定币有价格稳定特征(至少发行者尽量保证币值稳定),比特币价格天然有波动。
稳定币锚定外部资产形成其价值,储备资产是其币值维持稳定的关键。比特币的价值依赖市场供需,因为供给偏少,近期比特币受众程度提高,近年比特币在波动中保持价格上涨趋势。
其二,比特币较为稀缺,相较而言,稳定币稀缺程度一般。
稳定币的发行量和总量取决于储备资产的量以及用户需求,稀缺性较弱。
比特币总量固定(2100万枚),且区块奖励已经历4次减半,稀缺性明显。
其三,稳定币监管更朝着货币合规方向进行,比特币监管更朝着虚拟资产管理方向进行。
稳定币在各国的强监管下已逐步合规,各国根据法案规定了储备资产以及发行人的牌照。
比特币本身是去中心化资产,各国对比特币监管态度并不一致。因为各国对虚拟资产的立场并不一致。
四、稳定币发展来时路揭示的发展驱动力?
稳定币的发展可大致划分为四个阶段,2018年以前,2019-2021年,2022-2023年,2024年至今。
萌芽阶段(2018年以前):刚刚兴起阶段,稳定币价格上涨幅度有限。
最早一批稳定币诞生于2014年,Tether公司发行的USDT正是其中之一。
快速发展阶段(2019-2021年):乘势DeFi生态,稳定币迎来快速扩张。
2019年以后DeFi生态涌现,2020年“DeFi Summer”使得Aave等借贷协议以及挖矿火爆,使得作为加密货币世界计价工具和支付工具的稳定币需求增加。
规范调整阶段(2022-2023年):暴雷和监管之下,稳定币迎来调整。
2022年5月,TerraUSD(UST)失锚暴雷,引发市场对稳定币不稳定的担忧,并吸引了监管关注。此后美国和欧洲相应提出《Stablecoin TRUST act》以及《加密资产市场监管法案》(MiCA)。
再度兴起阶段(2024年至今):代货币时代崛起,稳定币迎来大扩张。
2023年以后加密货币生态快速发展,2024年初,比特币现货ETF受SEC批准后发行,加密货币行情再起,作为中介货币的稳定币需求随之快速增长。
稳定币的发展驱动力主要有三个方面,加密货币市场发展、支付便利和私密性。
稳定币是目前主要的加密货币市场计价和支付工具,稳定币的支付便利性比其他类型的加密货币以及法币要强,成本也更低。并且私密性使稳定币在部分场景下的使用需求比法币更强。
稳定币发展的不足,主要集中在信任危机带来的挤兑风险。
五、稳定币政策的直接和底层目的
近期美国和香港陆续出台稳定币相关政策法规,政策规范的出台,试图引导稳定币更加稳定发展,标志着稳定币将进入第二个发展纪元。
政策制定的主要方向,就是围绕稳定币的稳定机制“信任共识”展开的。
细节内容上,政策主要对稳定币进行外部增信,即明确什么是规范的稳定币并对稳定币进行清晰监管。
第一,排除稳定币的概念偏误,防止稳定币发展的底层风险。
第二,细化稳定币锚定资产的规范,让稳定币的内核更加稳定。
第三,建构稳定币监管框架,让稳定币发展更具官方属性。
六、稳定币未来的发展路径或将如何
稳定币本质上是法币(主要是美元)和数字货币(主要是比特币)中的粘合剂,或者说是链接桥梁。
所以稳定币的发展,可以弥合去数字货币和信用货币的分裂。
过去美元信用资产和数字货币产生了怎样的分裂,稳定币如何修复二者之间的分裂,这个或许才是近期尽管政策规范稳定币监管框架,引导稳定币稳定发展的初衷。
因为传统代理行模式存在支付效率低、交易成本高、覆盖面有限、透明度低等缺陷,加之疫情之后地缘政治博弈导致一些国家和地区脱离现代跨境支付体系,疫后美国在国内实施天量财政和货币宽松,滥用美元信用。美元的跨国交易支付信任度有所松动。
2025年4月美国对等关税搅乱全球贸易规则,全球经贸秩序面临不确定性,以经贸为基础的全球金融市场波动加剧,代货币更是迎来了一波发展热潮。
比特币的快速发展,映射了当前全球对美元为中心的货币体系产生信任松动,越来越多支付试图逃离美元主导的中心化货币体系。而兼具私密和支付便利的数字化货币,恰好作为去中心化货币的首要选择。
在此之际,规范稳定币发展,可以发挥有助于法币资产发展的两大方向:
第一,稳定币作为加密货币市场计价和支付工具,同时稳定币锚定法币(例如美元)。比特币的扩张需要增持稳定币,进而增持美元和美债。相当于法币(例如美元)发展搭乘比特币市值扩容的便车。
第二,稳定币有着数字货币典型的支付便利性和私密性,但其又锚定法币(例如美元),随着稳定币在交易领域的推广,法币资产(例如美元和美债)可以借助稳定币而扩容。相当于法币(例如美元)套上了一层稳定币的数字外衣。
市场目前最关注的问题是,稳定币最终能够带来多大量的法币资产,例如美元和美债增配?
我们的测算结果显示,目前稳定币总规模相比美债而言较小,USDT和USDC在2025年一季度储备资产中合计约有1200亿美元的短期美债,当前美国短期美债存量规模约为6万亿美元,1200亿美元仅占2%。
换言之,市场无需期待稳定币监管政策短期能够撬动的美元资产增持(也就是市场期待的稳定币拯救美元和美债)。市场需要关心的是稳定币未来能否迎来一轮发展新纪元,让逃离美元货币体系、规避到比特币等数字货币体系的支付需求,通过套一层稳定币外衣,重回中心化货币体系。这或许也是当前美国等政府落地稳定币发展框架的真实意图。
引言
5月19日美国参议院通过了《指导与建立美国稳定币国家创新法案》,香港特别行政区政府于5月30日在宪报刊登《稳定币条例》,点燃市场对稳定币关注。
6月5日在美股上市的Circle Internet(USDC发行人)当日收盘涨幅为168.48%,开始计价一轮稳定币大发展。
市场对稳定币的关注还伴随着另一种声音,稳定币政策规范意味着未来稳定币发展步入正轨,绝大部分稳定币锚定法币(主要是美元),底层资产除了美元还有美债(短债为主)。这是否意味着稳定币政策监管目的最终是为促进稳定币扩张,从而加持美元和美国短债?
恰逢近期美债疲弱,美国信用资产受到世人质疑。当下的市场流行着这样一种叙事——稳定币发展以拯救美元和美债。事实是否果真如此?
我们从稳定币的微观运行逻辑入手,解构稳定币运行的机制,并回溯稳定币发展历程,由此我们才能深刻理解近期稳定币政策的真实意图,最终理解未来比特币的发展趋势和路径。
正文如下:
稳定币是怎么稳定的?
(一)稳定币的基础机制
稳定币是什么?我们可以用几个关键词加以概括:数字货币(区块链)、锚定储备资产、私人发行、稳定币值。
稳定币的发行人是私人部门,而非官方部门(央行或货币当局)。
稳定币发行条件是需要有资产储备。发行人在发行稳定币时,需要有100%的现实资产储备。现实资产一般是国家信用载体的国债、法币,或者贵金属、加密货币,可以将上述的一种或组合作为储备资产。
稳定币在区块链上运行,因此稳定币可以在加密货币交易所,充当其他加密货币的交换媒介。例如将美元兑换为USDT后,用USDT购买比特币。
简单来说,发行人小泰(私人部门)的资产端有一定数量的现实世界资产,例如美元、美债或者黄金,也包括比特币和以太坊这类加密货币,发行人小泰在取得稳定币发行资格后,可以按照其持有的储备资产1:1的比例发行对应的稳定币,这些稳定币都在区块链上交易。
我们可以形象地打比方,稳定币可以帮助加密货币世界表达价格,是现实世界和加密世界的中间桥梁。
比特币和以太坊本身的价格波动过于剧烈,难以长期充当用作交易和计价的货币。
稳定币的出现就是为了解决这一问题,与现实资产1:1挂钩,维持币值稳定的同时,还在区块链上运行,便于区块链上的交易。

(二)稳定币的三种类型
可根据稳定币实现稳定的机制以及锚定资产的差异,将其分为三种类型。
1、法币抵押型
以1:1的比例储备抵押资产,抵押资产须是法币或国债,例如将美元、美债作为抵押资产,该类型的代表稳定币有USDT和USDC。
法币抵押型稳定币是当前最主流的类型,占所有稳定币的比例超过90%,并且其中绝大部分都锚定美元。
USDT的发行可大致分为两步:(1)用户将美元存入Tether的银行账户;(2)Tether在用户的账户中铸造等值USDT,之后用户可以使用USDT。
用户赎回美元时,先将USDT交给Tether,Tether则销毁USDT,并交付等值美元给用户。
2、加密抵押型
以主流加密货币资产为抵押生成的稳定币,例如将BTC、ETH作为抵押资产,代表性稳定币是DAI。
Dai的发行基于“超额抵押”机制,即用户将持有的ETH发送到MakerDao的系统中,系统根据当时ETH的价值,按照一定的折扣,发行Dai到用户的账户上。
当抵押物的价值下跌至抵押率之下时(例如150%),用户需要及时补仓抵押物或者偿还Dai,否则系统会自动清算。
3、算法型
算法稳定币通过智能合约动态管理货币规模和价值,供给超过需求时回购稳定币,需求超过供给时增发稳定币,储备资产可以混合配置法币和加密货币,代表性稳定币是FRAX、AMPL。

(三)稳定币如何稳定币值?
稳定币实现稳定的两大要点是优质储备资产与公开透明。
稳定币的“稳定”并非百分百绝对稳定,而是依靠设计出一套相对抵御风险的机制,尽量获取市场信任,从而尽可能达到币值相对稳定。
一句话总结,稳定币维持“稳定”的关键在于“信任共识”。换而言之,持有者相信自己始终能够从发行人处赎回等值法币或抵押资产。为了做到这一点,稳定币发行人要持有高流动性的优质资产,并维持透明度。
首先,大部分稳定币的储备资产以短期美国国债为主,除此以外还包括银行存款、商业票据等。
稳定币发行人则利用沉淀雄厚资产中少部分进行投资(以收取利息为主),并且收取兑换手续费进行盈利,因此经营稳定币是一个靠规模盈利的生意。
以Circle为例,当前USDC流通量超过600亿美元,对应的储备资产包括500亿美元的Circle Reserve Fund(由贝莱德运营的货币市场基金,主要投资短期美国国债、隔夜逆回购以及银行存款),以及超过80亿美元的银行存款。
利息收入是Circle的最核心收入来源,2024年Circle收入为16.76亿美元,储备资产利息占比达98.6%。
其次,发行人会定期披露储备资产状况、稳定币流通情况。
在大部分稳定币发行人的官网会有一个“Transparency”(透明度)的栏目,在其中披露其储备资产的规模与构成、当前稳定币流通情况,以实现让用户相信自己始终能从发行人手中赎回法币的目的。
Circle的“Transparency”栏目能够最直观地让我们感受这一点,其标语是“USDC is always redeemable 1:1 for US dollars, and EURC is always redeemable 1:1 for euros. Always.”(USDC总是能够以1:1兑换美元,总是能够以1:1兑换欧元(1.1422, 0.0029, 0.25%),始终如此。)
我们可以从USDT一度脱锚又重回锚定的案例更为清晰地理解这一点。
2023年3月13日,USDC和美元脱锚,一度达到1:0.88。主要原因是Circle有33亿美元(占总储备的8.25%)的存款存在硅谷银行,USDC持有者担心自己无法兑付而抛售。
之后Circle创始人迅速在推特表示,33亿美元的储备已开始转账给其他银行,如果不能100%收回这33亿美金,不排除用公司资源或引入外部资本来弥补缺口。总之就是向用户承诺无需担忧USDC被硅谷银行困住的储备资金。
之后USDC也回到了1:1的锚定。


稳定币和比特币有何不同?
自数字货币创造并使用扩散以来,对于交易货币的讨论就有了去中心化数字货币和法定主权货币的两大分类。
从数字和去中心化特征出发,稳定币毫无疑问是数字货币;然而绝大多数稳定币锚定法币(尤其是美元),又具备一定的法币特征。
正因如此,稳定币兼具去中心化的数字货币特征,同时具备稳定法币币值特征,可以说是介于去中心化数字货币和法币之间的“双面”货币。
(一)稳定币和比特币:同具私密性的去中心化数字货币
稳定币和比特币的相同点有三个方面,虚拟资产、私密性、可去中心化。
这三个相同点,本质上是因为稳定币和比特币都是区块链数字货币,因此都是虚拟资产。
比特币是比特币公链上的原生币。
稳定币则是开发人员部署于公链(大部分是以太坊公链)上的衍生代币。
区块链上的数字货币及其交易等行为,都记录在分布式账本上。
所谓分布式账本,记录的是分布式网络成员之间的交易,包括数字资产交换或虚拟货币收支等。换而言之,历史上的每一次数字资产交换都被精确记录在其中、无法被修改,并且网络中的每个成员都能够查看这份共享的账本。
这意味着当节点足够多的时候,单一主权主体无法控制这个账本,因此是“去中心化”的。
分布式账本只会记录地址(而非交易者的真实社会信息),保障了私密性。
以稳定币举例,小A持有1美元稳定币,意味着在公链上的分布式账本中,每一个账本都记录了小A的账本(地址)中持有1美元稳定币。
当小A用这1美元稳定币从小B那里购买了1美元的ETH时,每个账本都会记录这次交易:小A的地址和小B的地址进行了一次1美元稳定币购买1美元ETH的交易。公链上的所有参与者都不知道小A和小B双方的身份(包括A和B自己),只知道发生在他们操作的地址上。
(二)稳定币和比特币的最大差异:币值是否稳定
稳定币和比特币最大的不同点,在于发行时是否锚定特定资产。
比特币的供给依赖协议限定的总量上行,以及区块奖励,不锚定其他资产。比特币和法币(例如美元)之间的关系并不恒定。这就导致了比特币资产属性更加强,所以比特币的价格波动也更大。
稳定币为了维持币值稳定,需要锚定现实世界的法币币值,大部分稳定机制下的稳定币发行需要发行人抵押了对应规模的储备资产。

(三)稳定币和比特币:一个重交易,一个重投资
稳定币和比特币运行逻辑的差异,决定二者在属性上有所不同。
1、价值取决于锚定资产兑现能力。
稳定币锚定外部资产形成其价值,例如法币抵押型需要1:1的美元储备,加密抵押型则需要ETH超额抵押。
需要注意的是,稳定币的储备资产是其币值维持稳定的关键。
当稳定币发行人有充足的储备资产抵押,支撑稳定币的发行和赎回时,并且其储备资产数据公开透明,用户知道发行人资产能支撑稳定币发行时,稳定币能维持稳定。
但当储备资产不足以应对赎回,甚至出现挤兑时,稳定币币值将大幅波动。
比特币的价值依赖市场供需,不由其他资产背书。
因此,一般情况下稳定币的价格较为稳定,比特币的价格波动幅度大。常态时的稳定币较比特币更适合作为支付工具,因其价值尺度属性稳定。
但是稳定币存在特定情况下挤兑导致币值骤降的风险,比特币则不会。
2、稀缺程度决于锚定资产。
稳定币的发行量和总量取决于储备资产的量以及用户需求,稀缺性较弱。
比特币的总量固定(2100万枚),且区块奖励已经历4次减半,稀缺性明显。
3、合规化(取决于锚定资产,是否需要跟进监管)
稳定币在各国的强监管下已逐步合规,各国根据法案规定了储备资产以及发行人的牌照。
比特币本身是去中心化资产,监管界限模糊,并易受政策冲击。
稳定币和比特币的差异,也决定了他们核心功能有所分化,一个是支付工具,另一个是投资工具。
稳定币适合作为支付工具和DeFi的基础设施,用来勾连链上金融和现实世界资产,成为数字世界的支付结算核心。
比特币则更适合作为一种存储价值的资产,在稀缺性叙事和金融秩序重构叙事下作为投资品。

稳定币发展来时路揭示的发展驱动力?
(一)稳定币发展的四个阶段
稳定币的发展可大致划分为四个阶段,2018年以前,2019-2021年,2022-2023年,2024年至今。
萌芽阶段(2018年以前):刚刚兴起阶段,稳定币规模扩张有限。
最早一批稳定币诞生于2014年, Tether公司发行的USDT正是其中之一。USDT是第一个规模化的法币抵押型稳定币,也是当前最主流的稳定币。
2017年,MakerDao发行DAI,这是较为成功的加密抵押型稳定币模板。当年下半年,主流加密货币交易平台陆续上线USDT交易对。
2018年,Circle推出USDC。此后TUSD、GUSD等稳定币陆续发行。
快速发展阶段(2019-2021年):乘势DeFi生态,稳定币迎来快速扩张。
2019年以后DeFi生态涌现,2020年“DeFi Summer”使得Aave等借贷协议以及挖矿火爆。
稳定币是加密货币世界的计价工具和支付工具,因此DeFi生态的快速发展,会使得稳定币需求增加。
规范调整阶段(2022-2023年):暴雷和监管之下,稳定币迎来调整。
2022年5月,TerraUSD(UST)失锚暴雷,引发市场对稳定币不稳定的担忧,并吸引了监管关注。
美国在2022年提出《Stablecoin TRUST act》,要求稳定币发行人的储备资产和稳定币已发行面值1:1,且发行人要有牌照才能发行。
2023年4月,欧洲议会正式通过《加密资产市场监管法案》(MiCA),明确了监管涵盖的加密资产类型,以及对加密资产在发行、向公众提供和交易平台上交易的透明度和披露要求。
再度兴起阶段(2024年至今):代货币时代崛起,稳定币迎来大扩张。
2023年以后加密货币生态快速发展,各类新概念层出不穷,为后续稳定币的快速发展打下基础。
2024年初,比特币现货ETF受SEC批准后发行,加密货币行情再起,作为中介货币的稳定币需求随之快速增长。
2025年5月,英国、美国、香港相继通过稳定币相关法案,对稳定币的储备支持、审计规则、发行许可等作出规定。

(二)稳定币发展的驱动力和缺陷
稳定币的发展驱动力主要有三个方面,加密货币市场发展、支付便利、私密性。
稳定币是目前主要的加密货币市场计价和支付工具。加密货币市场发展将带动稳定币需求增加。例如当比特币交投活跃时,作为中介货币的稳定币需求也将增加。
稳定币在加密数字生态中,其支付便利性比其他类型的加密货币以及法币要强,成本也更低。
基于区块链的稳定币可以全天候即时结算,不需要人工处理,往往一次交易仅需几分钟即可完成。
稳定币的点对点交易模式,省去了中心机构的参与,交易手续费降低。
稳定币的私密性,使其在部分场景下的使用需求比法币更强。
例如,近年来DeFi行为在撒哈拉以南非洲、拉丁美洲还有东欧地区的增长最为显著。
稳定币的风险主要集中在挤兑风险、凭空发行风险,这两种风险都可能使其币值快速归零。
当稳定币面临大规模的赎回时,必然要抛售储备的现实世界资产,如国债、法币、商业票据等,当兑付困难时,稳定币币值将脱钩,严重时将大幅下降。
由于稳定币发行人的储备资产和抵押资产与稳定币发行之间的关系实际上是不透明的,发行人存在凭空发行稳定币的道德风险。
2017年起,USDT的发行人Tether就屡次因为关联公司Bitfinex交易所的银行纠纷,受到市场对其储备资产的质疑,怀疑Tether“凭空发行稳定币”,并且遭受法律调查。
2021年3月,Tether在缴纳4000万美元的罚款后,才决定定期披露储备资产情况。


稳定币政策的直接和底层目的
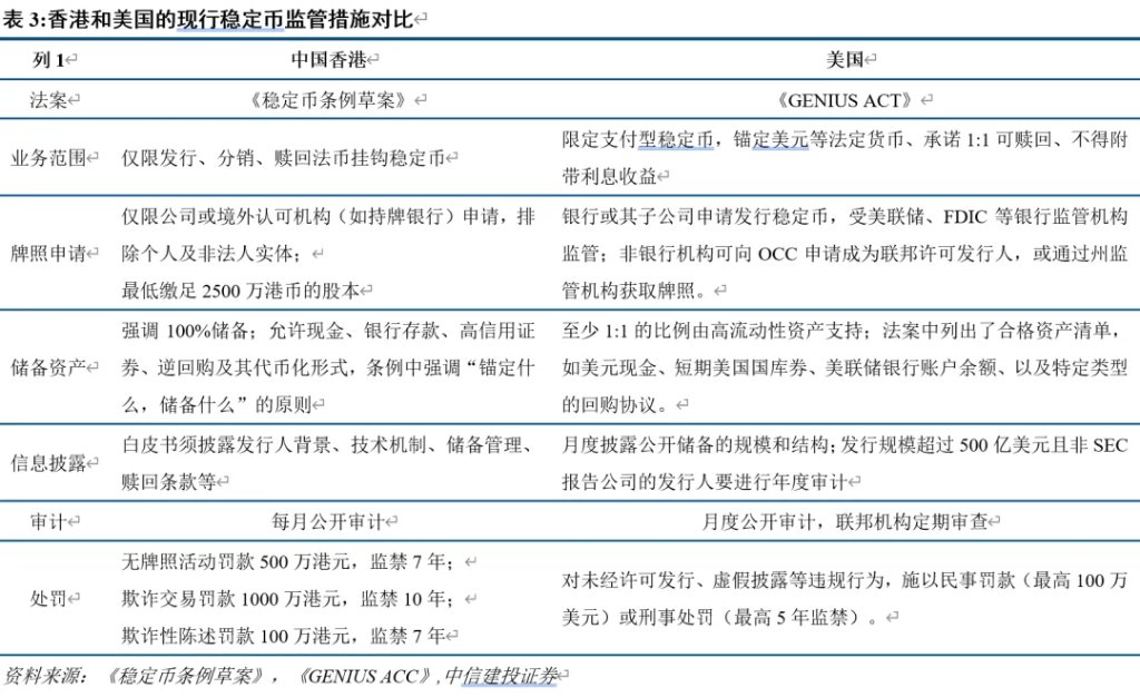
(一)稳定币最新政策的内容解构
美国参议院通过《GENIUS法案》的程序性立法。
当地时间5月19日,美国参议院通过了《指导与建立美国稳定币国家创新法案》(简称《GENIUS法案》)的程序性立法。
《GENIUS法案》的关键条款包括三处:
联邦许可。流通量超过100亿美元的发行商需获得联邦许可并接受监管。
全额储备支持。稳定币必须由高质量流动资产(如美国国债和现金)1:1支持。
强制审计。发行人需月度公开审计,并披露储备资产。
香港《稳定币条例》正式成为法例。
香港特别行政区政府于5月30日在宪报刊登《稳定币条例》,这意味着《稳定币条例》正式成为法例。
关键条款包括三处。
准入制度。发行人(排除个人或非法人实体)要申请牌照,最低须满足2500万港币的注册股本,无牌照不得发行稳定币。
储备管理。储备资产须大于稳定币流通面值,强调“锚定什么,储备什么”。
审计与披露。白皮书须披露发行人背景、技术机制、储备管理、赎回条款等,定期进行审计。

(二)政策的底层逻辑和本质意图
政策规范的出台,标志着稳定币将进入第二个发展纪元,因为政策的本意是想让稳定币更加稳定。
实际上,政策制定的主要方向,就是围绕稳定币的稳定机制“信任共识”展开的。除此以外,政策还对稳定币进行外部增信,即明确什么是规范的稳定币并对稳定币进行清晰监管。
政策通过三个层面让稳定币更加稳定:
第一,排除稳定币的概念偏误,防止稳定币发展的底层风险。
《稳定币条例草案》中规定稳定币的目的是付款、清偿债务和投资,稳定币需要锚定单一资产或一揽子资产,且不由中央部门发行。
《GENIUS ACT》的监管主体是支付型稳定币,其目的是用作支付或结算,并且发行人不得为稳定币提供利息或收益。
第二,细化稳定币锚定资产的规范,让稳定币的内核更加稳定。
《稳定币条例》和《GENIUS ACT》都要求稳定币的发行至少要有100%的真实资产储备,并且要求发行机构对其储备资产进行定期审计和披露,发行白皮书中也需要披露赎回机制。
目的就是将稳定币的发行规范化,提高信息披露的透明度,降低挤兑风险和凭空发行风险。尤其是在加密货币市场快速发展的今天,全球稳定币交易量已超过Visa,监管适时出手降低稳定币风险。
第三,建构稳定币监管框架,让稳定币发展更具官方属性。
《稳定币条例草案》规定香港金融管理专员是香港稳定币的监管主体,负责监督其发行,以促进货币稳定和金融稳定。
《GENIUS ACT》实行双轨制监管。发行规模小于100亿美元发行人可选择州级监管,超过100亿美元的发行人则需接受联邦监管。州级监管制度和联邦监管框架基本相似,州级监管的监管机构是州支付型稳定币的机构,联邦监管机构包括货币监理署(OCC,管理非银主体)、美联储(管理存款机构)。
稳定币能否解救美元和美债?
稳定币本质上是法币(主要是美元)和数字货币(主要是比特币)中的粘合剂,或者说是链接桥梁。
所以稳定币的发展,底层逻辑是修补美元和比特币的分裂。譬如,近期在美国推出对等关税后,金融秩序再次出现重构迹象,越来越多的人投资比特币。
为了进一步解剖上述逻辑,并回答“稳定币未来发展路径”,我们用四个小问题来拆解并尝试由浅入深回答这个大问题:
问题一,近年美元在国际支付中发生了哪些现象?
以美元为最终货币信用的国际支付体系正在松动,一个重要的证据便是跨境支付业务量和金额持续增长,然而活跃代理行数量却下降了约五分之一。
主要原因在于(1)传统代理行模式本身有支付效率低、交易成本高、覆盖面有限、透明度低等缺陷;(2)地缘政治博弈导致一些国家和地区脱离现代跨境支付体系;(3)疫后美国在国内实施天量财政和货币宽松,滥用美元信用。
国际支付体系最重要的三个支撑是美元、银行体系和SWIFT,其脆弱性显现后,市场开始寻找其他跨境支付替代方案。
因此,作为无国界货币的加密货币(例如比特币)和黄金的市值自疫情以后持续扩大。
问题二,2023年以来比特币发展的驱动力是什么?
2023年以来,全球“去美元化”愈演愈烈。标志性事件是2022年4月1日俄罗斯开始对“不友好”国家使用卢布结算天然气。
全球二元撕裂,金融秩序重构的暗涌使得世界对加密数字货币的关注度持续提升,2023年以来加密数字货币新概念快速发展,诸如Ordinals协议、Blur代币等涌现,比特币价格也在2024年末站上10万美元大关。
2025年4月美国“对等关税”出台,全球贸易规则和供应链秩序重塑,以经贸为基础的全球金融市场波动加剧,比特币在金融秩序重构的背景下再度兴起。
问题三,稳定币更加稳定的发展,对比特币和美元国际支付的意义是什么?
加密数字货币是去中心化的,本身与美元等信用货币是二元对立关系。但是比特币、以太坊等加密货币价值波动太大,价值尺度不稳定,更适合作为存储价值的投资品而非常用货币。稳定币就是为了在加密货币世界建立价值尺度而诞生,同时为了稳定价格,需要锚定法币币值。
稳定币的一面是法币,另一面是以比特币为代表的数字货币,是沟通数字虚拟世界和现实世界的桥梁。
在全球金融秩序重构的背景下,用作国际支付的货币开始显现去中心化趋势。加密数字货币的支付便利性远高于银行跨境支付体系,转账成本也更低,且不会有被制裁的风险,因此加密数字货币成为跨境支付的替代方案,以法币为核心的国际支付体系出现失去地位的风险。
稳定币则粘合加密数字货币在国际支付中和美元的分蘖。虽然稳定币本身也是区块链技术的产物,具备去中心化特征,但是稳定币为了维持币值稳定,依然要储备国家信用资产。
大力发展稳定币,让稳定币成为跨境支付的数字货币载体,就成为美元等法币牢牢占据国际支付体系主导地位的机会。这也不难理解美国为何要积极建立加密数字货币战略储备,出台鼓励性质的监管政策,规范稳定币发行。
问题四,未来稳定币稳定发展,对美债的支撑作用多大?
目前稳定币的总规模相比美债而言较小。
目前主流稳定币都锚定美元,且为了应对赎回压力并获取利息收入,储备资产以短期美债为主。
USDT和USDC市值占稳定币总市值的85%以上,二者合计持有1200亿美元的短期美债。
USDT2025年一季度审计报告显示,其储备资产中大约有1000亿美金的短期美国国债,占总资产约2/3.
USDC2025年一季度末的储备资产中,大约有200亿美金的短期美国国债,占总资产的40%。
当前美国短期美债存量规模约为6万亿美元,1200亿美元仅占2%。

欢迎加入深潮TechFlow官方社群
Twitter官方账号:https://x.com/TechFlowPost
Twitter英文账号:https://x.com/BlockFlow_News