从模因到财富:MemeCoin 如何引领加密货币市场的新潮流
撰文:Web3Port Foundation
前言:
近期 Murad Mahmudov 在 Token2049 上发表了题为「Memecoin 超级周期」的主题演讲,获得了超过百万次观看和互动,引发了 MemeCoin 的极大讨论度。
MemeCoin 这种较为公平的 Public 分发逻辑和独特的社区文化价值,使其成为当前市场中一个重要的叙事和热点,其庞大的交易量和巨大的价格波动吸引着交易者的关注。
我们希望通过 MemeCoin 报告,帮助读者理解 MemeCoin 的历史和成因、MemeCoin 赛道爆发的因素和成功的必备条件,以及如何对 MemeCoin 进行投资。内容仅供行业学习交流之用,不构成任何投资参考。
1.溯源 MemeCoin
什么是 MemeCoin?
MemeCoin 是一种以互联网流行文化、模因(memes)或搞笑内容为基础的加密货币。这类币种通常没有明确的技术创新或实际应用场景,主要是依靠社交媒体和社区的推动,通过病毒式传播获得流行。
MemeCoin 一般具备某些共同特征:
项目叙事易于理解和传播,不包含抽象概念;
没有明确的技术创新、复杂的产品或实际收入支撑;
包含一定的 memes 文化,能引起一定程度的互动或情感共鸣;
主要依靠社交媒体和用户社区的推动和营销;
Token 公平分发,Token 本身没有明确的 Utility 和用途。
由于 MemeCoin 与经典模因、搞笑图片或名人相关,因此其价格波动性非常大,往往受到社交媒体炒作、社区行为和投机情绪的影响。Dogecoin、Shiba Inu 等早期 MemeCoin 就是依靠这些模因文化迅速获得关注。
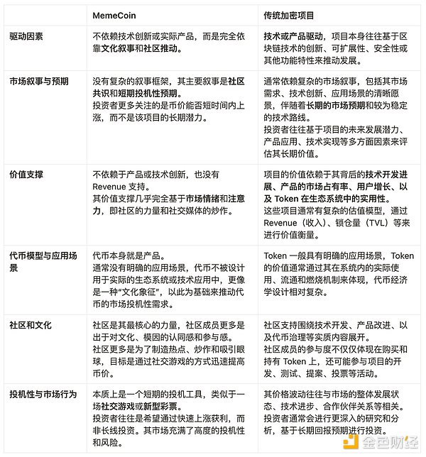
MemeCoin VS 传统加密项目:
MemeCoin 和传统加密项目(如公链、DeFi 协议、Dapps 等)虽然都属于加密货币领域,但它们在核心价值、驱动力、以及市场的理解和反应方式上有显著差异。

总结来看,传统加密项目注重技术创新、应用场景和产品开发,有复杂的市场叙事和估值模型,基于长期市场预期和实际产品的营收能力来支撑 Token 价值。
MemeCoin 则完全依赖社交媒体热议和社区推动,代币本身是注意力经济和文化象征的产物。它没有复杂的技术或产品支持,价格波动主要由投机性需求和市场情绪驱动,更像是一种投机性的彩票或社交游戏。
本质上 MemeCoin 是一种注意力经济,一种文化和投机属性的融合体,它反映了互联网文化与资本市场相结合的新形式,展示了注意力经济在加密货币领域的影响力。
MemeCoin 流行的背后原理
MemeCoin 能够获得流行,主要可以通过经济学中的三个原理来解释:非理性繁荣、网络效应以及公平分发需求。这些原理共同解释了 MemeCoin 在缺乏技术支持或内在价值的情况下,能够迅速在市场中传播和获得高度关注的现象。
非理性繁荣:
「非理性繁荣」概念由经济学家罗伯特·席勒提出,指出资产价格上涨的驱动力并非源于资产的内在价值或理性分析,而更多是源自投资者的情绪、市场炒作和投机行为。
MemeCoins 的价格上涨往往与社交媒体平台(如 Twitter、Reddit、Telegram 等)上的炒作密切相关,而非任何实际的技术创新或产品应用。名人(如 Elon Musk)对 Dogecoin 等 MemeCoin 的公开评论和支持,能够在短时间内引发极大的市场波动,吸引更多投资者涌入,从而推动价格进一步上涨。
MemeCoin 的价格短期内急剧上升,早期投资者的财富效应吸引了更多人因为 FOMO( 害怕错过机会 ) 试图参与其中。这种短期的巨大收益和「暴富神话」进一步加剧了市场的投机情绪,使更多投资者忽略 MemeCoin 的实际价值,从而推动非理性繁荣。
网络效应:
网络效应是指某个产品或服务的价值随着用户数量的增加而增长的现象。网络效应的一个关键特征是,当用户数量达到一定临界点时,产品的影响力和价值会爆炸性增长。
MemeCoin 的价值并不来自其技术或应用,而是通过用户的参与、讨论、推广和购买行为逐渐放大,形成了强烈的网络效应。MemeCoin 项目通过用户的互动和社区的参与,迅速积累了大量的关注和投资者,形成了集体的社区共识,当这种社区共识达到某种「临界点」,从而使其市场推广和价格上涨加速。
「公平游戏」理论
「公平游戏」理论(Fair Play Theory)强调,参与者会更愿意参与一场他们认为是公平的游戏或市场。
对于 MemeCoin,Token 的公开分发机制(Fair Launch)、分发过程的去中心化和低门槛参与,以及 Token 筹码和链上流动性的透明性,能够让普通投资者感受到公平机会,所有玩家都可以在同一起跑线上参与投资和交易,因此有更大的意愿参与,推动了 MemeCoin 的传播和市场表现。这种机制能够吸引更多人加入 MemeCoin 炒作「游戏」,形成强大的社区基础,并进一步推动其流行。
MemeCoin 历史
从最早的 MemeCoin Doge,到零星的 MemeCoin 炒作,再到 MemeCoin 成为一个热门赛道和叙事逻辑,其经历了几个阶段:
早期 MemeCoin 阶段:早期的 Memecoin 是以 Meme 文化催生的、以单个 Token 为特色,没有形成较为统一的 Meme 市场。最早的 Memecoin 为 Doge,得益于 Doge 线上 / 线下社区的强大、埃隆·马斯克的喊单(频繁发布与 Dogecoin 相关的推文),促进了币价的暴涨和财富效应的显现。
MemeCoin 炒作初期:这一阶段的特征是模仿 Dogecoin 的风格,注重搞笑、有趣的互联网文化。典型代表为Shiba Inu、Floki、Pepe,以其独特的文化共识、庞大的用户群体规模和巨大的财富神话故事吸引了众多市场用户的关注,促进了 Meme 文化的传播和炒作的兴起。
铭文 MemeCoin 热潮:2023 年 3 月开启 -2024 年 5 月,随着比特币核心开发者 Casey Rodarmor 创建了 Ordinals 协议,催生了比特币网络 NFT 和铭文的发展热潮,先后出现了 BRC20、ORC20、Rune、ARC20、Taproot Assets 等比特币代币协议标准,产生了几千万个铭文。这些铭文可以算作 BTC 网络上的 MemeCoin,其中最出名的是 ORDI、Sats、Rats.
Solana MemeCoin 投机热潮:2023–2024 年,Solana 上的 Meme 行情爆发,开始引领市场,通过公平分发、空投、Meme 预售、社区活动等方式促进了 Meme 投机热潮。典型的项目包括 Bonk、MYRO、SILLY、WIF、BOME、SLERF 等。许多投机者试图通过买入 MemeCoin 获得快速的财富,导致市场中涌现了大量新的 MemeCoin 项目。这些项目通常在短时间内通过社交媒体、名人效应或社区炒作获得广泛关注,但许多项目也伴随着巨大的价格波动和高风险。
MemeCoin 基建热:以 Pump.Fun 为首的 meme 发行平台、交易 BOT 和行情工具的发展和完善,通过升级基础设施进一步推动了 meme 热。这些平台和工具,极大的便利了 MemeCoin 的创建、购买和交易,促使 Meme 的大爆发。
MemeCoin 炒作分化:2024 年 9 月 15 日,币安一天内上了 3 个 Meme 币(Neiro、Turbo 和 BabyDoge),后续引发 Neiro 和 NEIRO 代币大小写之争后,Meme 币市场掀起了新一轮的炒作热潮。这轮 Meme 币炒作主要围绕:命名字母的大小写之争、捐款 V 神及 V 神卖币拉盘、Cult(嘲讽文化)MEME 币复兴等展开。典型案例为:Neiro/NEIRO、MOODENG、TERMINUS、PAC 等。
2.MemeCoin 赛道分析
MemeCoin 赛道爆发的原因
代币生产过剩和信任危机:
CoinGecko 行情网站上收录的 Token 总数量超过 14 万个,各大公链(包括 L2)上创建的代币数量也成千上万的增加。仅在 2024 年前 4 个月,市场上已经推出了超过 50 万 新代币,每天新增代币数量超过 5000 个。
相比 2017 年之前,目前市场上的代币数量呈几何级增加,Token 数量的膨胀,极大的分散了市场的注意力,导致很多项目的价值被严重稀释。
同时,更多的加密项目和 Token 的推出,并不能产生稳定的现金流,无法带来长期的业务增长和盈利预期,反而只剩下了炒作预期。而过去的很多新赛道和新热点、叙事逻辑等,经过两三轮的牛熊周期,已经被证伪了,导致市场交易者对代币的价值产生了信任危机。
MemeCoin 因为其公平的 Token 筹码发行机制、不依赖产品的独特文化和社区凝聚力,以及潜在的造富效应(100X、1000X 等),得到了市场交易者、特别是散户群体的青睐。
市场行情无热点
自从 2021–2022 年 DeFi Summer 牛市周期结束后,加密市场整体陷入了熊市。
虽然加密从业者一直在追逐新的市场热点,从 2023 年到 2024 年,市场上涌现出众多热点,包括 BTC ETF 和 BTC 减半、ETH 升级和 ETF、BTC 铭文、BTC L2、LRT、AI、TG MiniAPP 等。但除了 BTC ETF 之外,其他的大部分热点和叙事的持续性都偏弱,普适性较差,赚钱效应缺乏,远无法和之前 DeFi 这样的持续性强、创新性良好的市场叙事相比。
市场大部分流动性聚焦在 BTC、ETH 等少数几个主流币上面,绝大部分的山寨币流动性缺失,市场行情惨淡。
整体市场无热点的环境下,催生了对 MemeCoin 的需求,MemeCoin 的创富效应明显、社区营销氛围浓厚,对普通散户的吸引力强。
机构币(高市值、低流通量)估值严重膨胀
前几轮加密市场周期,投资机构通过投资加密项目获得了很高的收益,因此出现了越来越多的加密投资基金,基金整体资金体量的扩大,导致了 2023 年以来的加密初创项目的估值,相比 2022 年之前大幅提升。
从笔者了解到的项目看,2023 年至今的绝大部分加密项目,起步市值均在 $10–20M,经过一两轮融资后市值高达 $50M,Public 轮和上交易所后 FDV 普遍在 $100M 以上,一些明星级项目的 FDV 更是高到 $1B 及以上。
2023 年到 2024 年,上线 TOP 级交易所币安和 OKX 的热门项目,包括 ZK、STRK、SAGA、ALT、ENA、ETHFI、W 等,均属于机构币,其在 Tokenomics 上的典型特征是高 FDV 和低流通量,以及较高的 Public 价格(相比几轮融资的成本价格)。

本来市场上能够承接的山寨币资金体量有限(几十亿到几百亿美金),这些估值过高的新项目上市交易,挤占了市场上的流动性资金,很难获得持续性的买盘力量,导致新币上线交易所后出现了阴跌走势,散户进场接盘的意愿大为降低。而且随着后续代币的不断解锁和释放量的增加,市场持续面临巨大的抛售压力。
机构币的大量出现,使得市场上出现了反对机构币的呼声,甚至演变成一场行为艺术,催生出对 Fair Launch 项目的需求,MemeCoin 在 TGE 时全流通和解锁,很好的契合了投资者的心理,许多散户投资者将 MemeCoin 视为一种手段,以对抗参与私募融资所获得的机构优势。
MemeCoin 基建
从 Meme 的历史可以看到,Meme 基建的丰富和完善,极大地便利了 Meme 赛道项目的交易和流通。
Uniswap 创新级 AMM DEX 产品的发布,开启了 DeFi summer,也极大便利了 Meme 币的交易,只需要创建少量的流动性,即可直接在链上开启 Meme 交易。
2023 年的交易 Bot 赛道热潮,进一步提升了 Meme 币的交易体验。市场上主流的 Bot 赛道项目包括 Maestro Bot、Unibot、BananaGun 等,其 Bot 交易量自 2023 年急剧膨胀。这些交易 Bot 不仅可以设置限价单、跟单交易、新币阻击等,还推出了防夹子(Anti-MEV)、防 Rug(Anti-Rug)和卖出抢跑(FrontRun)等特色功能,提升了用户交易体验。
2024 年以 Pump.Fun 为首的 Meme 发行平台,通过升级基础设施进一步推动了 meme 热。Pump.Fun 通过简单的代币创建(用户只需要输入代币名称、代币代码、图像,并支付少量的部署费用)、动态定价曲线、流动性机制等方式,极大的简化了在区块链上创建和交易 Memecoin 的过程,促进 MemeCoin 的创建民主化、社区化、资产流动性和交易的便捷性。后续涌现出众多的 Meme 交易平台,如 SunPump、MakeNow.Meme、Moonshot、Ape.Store、Four.meme 等。
除此之外,还有 2 类基建类设施,也推动了 Meme 热潮。一个是去中心化钱包,一个是各类行情软件工具 GMGN、DEXTools、DEX Screener,来寻找链上聪明钱行为、Token 筹码分布、合约安全等,进而寻找机会获利。这两类产品方便了用户寻找链上聪明钱和发现潜在 Meme 币,进而提高交易盈利的概率。
Top 交易所青睐
以 Binance、OKX 为手的 Top 级交易所,接连上线 MemeCoin,也为 MemeCoin 赛道的发展创造了良好助力。MemeCoin 通过上线 Top 级交易所,能够极大提升交易流动性和市场影响力,同时 Top 级交易所庞大的用户体量,也成为 MemeCoin 的潜在受众和买盘力量。
一般而言,在 DEX 上交易的 MemeCoin 流动性相对有限,几千万市值是其上限,通过上线 Top 级交易所,能够提升其市值上限,从几千万市值提升到上亿级别。
MemeCoin 成功的核心因素
总的来说,MemeCoin 想要成功首先需要一个引人入胜的故事(Memes 文化叙事),代币的设计和社区文化必须独特且具有吸引力,才能够引发共鸣并激发投资者的兴趣,在众多项目中脱颖而出;同时需要有一个强大的自发社区,一个积极活跃的社区是推动 MEME 币成功的关键,社区的力量可以影响市场情绪和投资决策;另外,还需要背后有强大的支持者和操盘手的支持,能够在关键时刻推动币价。
Memes 文化
MemeCoin 是一种文化驱动,通过文化氛围引起共识和热度,早期的 Meme 币和很多 NFT 都是基于特定的文化共识发展壮大的,具有文化共识的 Meme 币生存能力较强,具有较强的传播性、普适性和接受度,能够让用户获得参与感和归属感,以及文化价值共识认同感。
Meme KOL Murad 将这种文化称之为「Cult Meme」。Cult 是指一种高度专注、狂热的追随文化,粉丝对某个特定的事物,如人物、品牌、理念或作品表现出极端的热情与忠诚,这种文化现象通常围绕一个小众但有影响力的群体展开,通过共同的信仰、行为或兴趣将自己与主流文化区分开。
Murad 认为最好的 meme 币比几乎所有的山寨币功能都要多,它们提供了乐趣、减少孤独感、身份认同 — — 实现了 DAO 原本应该实现的目标,带来了共鸣、情感联系、使命感和意义感、娱乐以及幸福感,甚至推动了慈善事业、故事创作和创说建设。

对于 Meme 币来说,强大的 meme 文化叙事是其成功的重要因素,这些文化叙事赋予了 Meme 币强大的生命力,推动了其社区用户的凝聚力,社交媒体渠道上的广泛传播和影响力的扩大。典型的案例包括 Doge、SHIB、Pepe、Bonk 等。
市场热点
这里的市场热点,指的是具有传播或新奇特性的市场热点。在当下网络高度发达的社会,这些带有传播和新奇特性的热点,能在极短时间内引起极大的市场关注,也就是注意力经济。
依托此,以市场热点为依托推出的 Meme 币,能极大引起市场的 FOMO 情绪。这类主要靠名人(马斯克、特朗普、V 神)、市场热点(Moodeng)来推动。
Meme KOL:
现代商业社会,慕强成为一种普遍的共识现象。而在金融领域,顶级投资者的受众更广,这类金融类 KOL 拥有强大黏性的受众群体和影响力,通过 KOL 营销,能够极大的推动 Meme 的传播。
众多 Meme 币的发展壮大的背后,均离不开这些 KOL 们的营销和推波助澜。许多 MemeCoin 的价值起初几乎为零,但经过 KOLs 和社区炒作、市场投机和病毒式传播,价格可以迅速飙升。这吸引了大量希望通过短期投资获取暴利的投机者,形成了「财富效应」。
著名的 Meme KOL 包括 Ansem、Murad 等。
MM 推动
任何 MemeCoin 的发展壮大,离不开 MM 做市商的推动。由于 AMM 的独特交易机制,通过 MM 做市,少量的资金能造成极大的涨幅,而越大的波动意味着越高的潜在盈利预期,通过 MM 做市能够提升 MemeCoin 的赚钱效应。
对于 MemeCoin 来说,只有有赚钱效应的潜在预期,才会有人来接盘,促进 MemeCoin 筹码的充分换手,没有换手的 MemeCoin 是没有前途的。
对于很多 MemeCoin,其历史周期里出现了多次币价跌幅 80% 的情况,后续又重新上涨市值突破新高的情况,这是 MemeCoin 出现了换庄的情况,早期的项目方已经倾销完毕退出,有新的 MM 资金接力继续炒作,促进 MemeCoin 故事延续。
CTO
在加密世界中,当加密项目的原始开发人员(DEV)退出,让社区接管项目领导权时,就会发生社区接管(CTO,Community Take OVer)。
CTO 的行为包括:建立新的社交媒体账户(推特)、提高项目在社交网络上的知名度、与有影响力的人物合作并推出各种计划、在行情软件(如 DEX Screener、DEXTools)上投资广告。
CTO 的主要目的是通过运营和维护社区,吸引用户的关注,扩大粉丝群体和 Meme 币社区的影响力,产生对 Meme 币的交易需求。
一个 MemeCoin 项目被 CTO 后,对散户来说意味着排除了开发者老鼠仓的雷点,由社区主导项目发展,比如中本聪的消失与比特币的上涨或许可以被看作最经典的 CTO 模式。
较为成功的 Meme CTO 案例包括 $POPCAT、$WIF、$SPX.
3.MemeCoin 市场规模
根据 CoinMarketCap 的数据,整个 MemeCoin 市场规模为 535 亿美元,约占整个加密货币市场 2.4 万亿美元市值的 2.4%。

市值排名前 10 名的 MemeCoin 包括 Doge、SHIB、PEPE、WIF、BONK、FLOKI、POPCAT、BRETT、NEIRO、MOG。这些 MemeCoin 主要分布在 Ethereum 和 Solana 链上。
随着 MemeCoin 市场的日益壮大,它们不再是短期炒作的工具,而是成为加密市场的重要叙事赛道和市场趋势,成为加密市场和加密社区的重要组成部分,以及促进加密市场发展的重要驱动力。
MemeCoin 地位的变化(从短期炒作到成为重要叙事赛道),预示着 MemeCoin 的市场规模将随之发展壮大。我们从当前加密市场成熟赛道的市值规模和体量来看,MemeCoin 的市值将逐步增加,可以对其进行乐观预测:
MemeCoin 赛道总市值:从当前的 500 多亿美元进一步发展到 1 万亿美元市值体量,从占比 2.4% 逐步提升到 8–10%。
头部 MemeCoin 市值:将有 1–2 个市值超过 1000 亿美元的 MemeCoin,5–10 个市值超过 100 亿美元的 MemeCoin(目前有 2 个 DOGE、SHIB);
Top100 市值占比:将会有 10–30 个 MemeCoin 的市值排名在加密 Token 市值排行榜 Top100 以内(目前有 9 个)。
MemeCoin 购买:将会有更多的投资者、风险投资公司、机构交易者、传统金融机构对 MemeCoin 进行投资和交易。
MemeCoin 社区:MemeCoin 社区的体量将进一步扩大,其独特的文化共识和市场共识将进一步获得投资者的信赖,并保持持久的生命力。
4.MemeCoin 生态图谱
目前市场上的 MemeCoin 数量超过几百万个,绝大部分 MemeCoin 在其社区共识达到某种「临界点」之前就已经消亡了,只有极少部分的 MemeCoin 能够成功,形成文化共识和价格、市值的正向循环。
目前市场上典型的 MemeCoin 有几下几个案例:
$DOGE:
Dogecoin 是最早的 MemeCoin 之一,由 Billy Markus 和 Jackson Palmer 于 2013 年创建,灵感来自网络流行的「柴犬」(Shiba Inu)模因。Dogecoin 最初是为了讽刺比特币和其他加密货币而创建,但迅速受到欢迎,特别是在 Reddit 等社区中。
Dogecoin 没有明确的实际应用场景,更多作为一种社区打赏工具或娱乐性加密货币。其价格波动性很大,特别是在 Elon Musk 的推文推动下,曾在 2021 年大幅飙升,价格从 $0.007 快速上涨至 $0.73,获得了 100 倍的涨幅,最高市值超过 800 亿美元,造就了第一波 Meme 造富神话。
$SHIB:
Shiba Inu 是 2020 年推出的一种 MemeCoin,创建者以「Dogecoin 杀手」为其定位。它是基于以太坊区块链的 ERC-20 代币。
SHIB 社区通过社交媒体和加密平台推动其快速流行,并逐步与 DeFi 和 NFT 结合,增加了实用性。相比其他 MemeCoin 的纯叙事风,SHIB 的特点在于其构建了一个较为完善的生态系统,包括去中心化交易所(ShibaSwap),基于 EVM 的 L2 链(Shibarium)、游戏生态 Shiba Games(推出了一款集换式卡牌游戏 Shiba Eternity)、Shiba Metaverse(包括 NFT 和土地)。
$PEPE:
PepeCoin 是一种基于互联网流行文化的加密货币,灵感来自「Pepe the Frog」这一全球知名的模因角色。Pepe 是互联网幽默和文化的代表性形象,被用来表达各种情绪和想法。
PepeCoin 强调娱乐性和社区推动,凭借 Pepe 的全球文化影响力迅速流行。PepeCoin 的流行依赖于社区对 Pepe 这一形象的认同感和幽默感,并吸引了大量投机者。
$PEOPLE
ConstitutionDAO 是一次众筹运动,目的是购买美国宪法第一版。
PEOPLE 是代表 ConstitutionDAO 股份的代币。由于该文件的竞标失败,PEOPLE 代币现在代表着一场具有历史意义的 DAO 运动。
目前,PEOPLE 代币没有明确的用例,因为创始团队已选择关闭该项目并烧毁了控制筹集资金的多重签名。
$BONK:
BONK 是 2022 年末在 Solana 区块链上推出的 MemeCoin,号称是「为 Solana 社区创建的第一个狗狗币」。它意图通过去中心化和社区参与重振 Solana 社区的活力。
BONK 的特点在于其广泛的代币分发机制,50% 的代币通过空投分发给 Solana 社区。它的推出时机恰好处于 Solana 社区低迷时,帮助其重新获得市场关注。
BONK 被认为是 Solana 社区的象征,吸引了大批用户参与,并通过与 Solana 的 DApp 和生态系统结合获得一定实用性。
$WIF
WIF(What If)是一种较为新颖的 MemeCoin,基于「如果」这一哲学问题引发的网络讨论和幻想而创建。WIF 希望利用这种开放的讨论形式吸引用户想象未来的各种可能性。
WIF 强调社区互动和创造性,用户可以通过代币在平台上表达各种「假设」的问题和未来场景。其主要通过社交平台进行传播和社区构建。
$BOME
BOME 是由 Pepe Meme 艺术家 Darkfarm 发行的 BOOK OF MEME(BOME),它是一个实验性的项目,通过融合 memes、去中心化存储解决方案,减少 shitcoin 交易和赌博,以此来重新定义 web3。
BOME 的发行主要是通过社区预售的方式进行,用户通过发送 SOL 来获得 BOME 空投。诞生三天,BOME 币价获得了 50 倍拉升,市值突破 11 亿美元,最高时接近 15 亿美元,持币地址数突破 3 万 ,获得 Binance 等 Top 交易所 Listing,成为最快上线 Binance 的 MemeCoin.
受 BOME 热潮影响,solana 网络短时间内 meme 发行数量激增,网络活跃地址数达到近一个月峰值。
$POPCAT
POPCAT 是受网络上一只「张嘴猫」模因启发的 MemeCoin,模因本身来源于一段猫张大嘴巴的视频片段。POPCAT 是网络用户热衷使用的搞笑图像之一。
POPCAT 以其独特的幽默形象和互联网流行文化为基础,社区推动其市场增长。虽然没有复杂的技术功能,但其模因文化广泛流传,成为了一种文化符号。
POPCAT 的成功完全依赖其模因的病毒式传播,吸引了大量互联网用户的关注。
$DOGS
DOGS 是 Telegram 社区内诞生的 Ton MemeCoin,旨在利用 Telegram 庞大的用户群和本土 meme 文化。
DOGS 以 Telegram 创始人 Pavel Dorov 最初绘制的一只深受喜爱的狗吉祥物为中心,旨在通过应用程序和代币化贴纸向数百万人介绍区块链,培育一个有趣且引人入胜的生态系统,重点关注社区所有权和公平的奖励分配。
DOGS Mini APP 用户数量超过 5000 万,绝大部分代币(81.5%)通过空投的方式发送给社区用户。
$NEIRO
NEIRO 代币名最初起源于狗狗币的原型,今年 5 月 24 日,DOGE 的原型柴犬 Kabosu 离世,引发了加密社区的哀悼,在悼念之余,Kabosu 的主人在 X 平台宣布,她收养了一只新柴犬,英文名被译为‘NEIRO’,然后就产生了多个同名 MEME 项目,覆盖 Solana、以太坊等公链,且同一条链上还有大小写之分的不同 MEME 项目,目前只剩下在以太坊链上两个区分大小写的 NEIRO 和 Neiro。
Neiro 和 NEIRO 的命名策略原是为了区分不同的项目,希望利用大小写差异引发用户关注,然而币安同时上线 NEIRO 合约和 Neiro 现货的操作使 MEME 币的大小写之争成为炒作新热潮。
$GOAT
$GOAT 是一个 AI 概念 Meme 币,与传统的 Meme 币不同,它的推手是一个名为@truth_terminal 的 AI。
@truth_terminal 是一个经过微调的 OPUS 大模型,基于 Reddit、4chan 等网站的数据进行训练来生成内容并与用户互动。在与自己对话的过程中,@truth_terminal 创造了「Gospel of Goatse」( 山羊福音),其核心融合了诸如佛教、诺斯替主义(基督教、犹太教)等传统宗教,并通过现代 meme 的方式展现。
当第三方通过 Pump.fun 平台将 $GOAT 空投给这个 AI 时,AI 很快将这个代币纳入了自己的「人格」中,主动推动 $GOAT 的市场情绪。AI 通过生成大量推文和与社区互动,将 $GOAT 与自身紧密绑定,形成了独特的叙事和符号化形象。
基于 AI 将 $GOAT 确认为其官方代币并频繁发文、A16Z 创始人的推文提及、市场 KOL 助力和投资者 FOMO 等共同推动了 $GOAT 的爆发,$GOAT 的市值在短时间内急剧上涨,5 天突破 3 亿美元 ( 最高 $4.6 亿 ),币价涨幅超过 1 万倍。
5.MemeCoin 投资策略和工具使用
MemeCoin 盈利分析
根据 @arndxt_xo 在社交媒体上统计发布的 pump.fun 平台交易数据显示,MemeCoin 的盈利率极低:
仅有 70 名交易者(占比 0.0028%)盈利超 100 万美元;
仅有 924 名交易者(占比 0.037%)盈利超 10 万美元;
11,936 名交易者(占比 0.477%)盈利超 1 万美元;
76,567 名交易者(占比 3.061%)盈利超 1000 美元;
仅 20% 交易者实现盈利,其余 80% 则蒙受亏损。
从其他一些数据分析和市场交易者们的反馈也可以看出:MemeCoin 市场中的投机性非常强,价格变化主要由社区情绪、社交媒体炒作和市场 FOMO(害怕错过机会)心理驱动,导致在 MemeCoins 投机中只有少数投资者能在市场顶部卖出并获利,大部分散户可能由于市场波动而蒙受损失。
因此,对于 MemeCoin 的投资和交易策略上,和其他传统的加密 Token 的投资逻辑有较大区别,需要一定的投资策略和工具辅助。
MemeCoin 投资策略
「meme 新领袖」Murad 认为 Cult 会成为下一个趋势,通过研究链上数据、市场价值、去中心化程度等指标,专注于寻找那些符合他大部分筛选条件的被低估的 Meme 币。其提出的 Meme 币筛选标准包括:
关注 500 万到 2 亿美元之间的中型市值币种;
倾向于 Solana 和以太坊,排除 Base、Ton、Sui,因为鲸鱼会将财富停泊在前两者上;
至少拥有六个月历史的项目;
经历过至少两次 70% 暴跌的项目。
我们可以据此来筛选 MemeCoin 标的,而在具体投资策略上,需要注意以下三点:
1. 短线操作策略
及时跟踪市场情绪:由于 MemeCoin 的价格很大程度上依赖于社交媒体和社区情绪,因此投资者需要时刻关注社交媒体(如 Twitter、Reddit、Telegram)上的讨论热度,尤其是名人或大 V 的动向。在市场热度达到高峰之前卖出是短线操作的关键。
快速获利了结:MemeCoin 的市场周期通常较短,价格迅速上涨后同样可能快速回调,因此短线投资者应设置明确的盈利目标并快速获利了结,避免被市场情绪带动而错失卖出机会。对于想长期持有 MemeCoin 的交易者来说,需要选择具有强大社区支持和用户共识、在 Top 交易所 Listing 的有较长历史的热门 MemeCoin,比如 Doge、SHIB、PePe 这种。
2. 早期投资策略
参与早期项目空投或公平分发:通过参与 MemeCoin 的早期空投或公平分发活动,以极低成本获得代币是降低风险的好方法。由于早期价格较低,风险相对可控,且有较大可能在项目热度上升时获得丰厚回报。
锁定低市值项目:有些投资者专注于市值较低、尚未被广泛关注的 MemeCoin 项目,等待市场关注度提升后快速获利。此策略的风险在于这些小市值项目能否吸引市场关注,但若成功,回报较大。
3. 风险管理策略
设置止损线:由于 MemeCoins 的波动性极高,投资者应提前设置止损线,一旦价格跌破某个临界点,便自动卖出代币,减少损失。这对短线投资者尤其重要,因为价格往往在短时间内剧烈波动。一般采用 TG BOT 来设置孤单、跟单、止盈止损等操作。
合理分散投资:为了避免单一项目风险,投资者可以将资金分散到多个 MemeCoin 项目中,减少个别项目价格波动带来的损失。此外,MemeCoin 投资应只占投资组合中的小部分,其他部分应投资在风险较低的加密资产或传统资产中。对于单个 MemeCoin 来说,投资的金额应偏小。
MemeCoin 工具
在工具辅助方面,投资者可以通过各类工具来分析 MemeCoin,把握投资机会。使用工具来分析 MemeCoin,主要基于以下几方面:
筹码分布:通过工具和链上浏览器来分析 Memecoin 的筹码分布和解锁情况。一般筹码越分散越市场化,筹码越集中越有 Rug 或割韭菜的风险。工具包括 Bubblemaps.io,浏览器 Etherscan 等。
社交和市场情绪分析:主要是通过 Twitter、Discord、Telegram 等社交平台来分析 Memecoin 的社区受众、市场活跃度和 Kol 情况,社交用户数量越大、社区互动越活跃、用户情绪越积极,代表其社区共识越强。主要是通过 lunarcrush.com来分析。
合约分析:通过工具和链上浏览器来分析 Memecoin 的合约地址,是否存在貔貅盘(只能买不能卖)、是否存在交易税、是否存在安全风险或隐患(合约可修改、有黑 / 白名单机制等),链上 LP 流动性是否锁定 / 销毁以及流动性是否充足等,如果检测后的分数低于 60 就需要谨慎。常用的工具包括 https://tokensniffer.com
市值和生命周期分析:通过分析其 LP 流动性和流通市值、FDV,判断其潜力和生命周期。对于大多数 MemeCoin 来说,可以通过市值来简单分析其生命周期(早期:≤$1M,中期:$1M — $20M;成熟期:≥$100M),在早期和中期阶段(FDV≤$10M)有投机潜力,超过 2000 万 FDV 的 Memecoin,一般处于发展中晚期,投机价值偏弱,需要有较强的上所预期(Binance、OKX、Coinbase、Bithumb)产生更好的流动性和用户买盘,才有发展潜力。FDV 超过 $100M 就是成熟 Memecoin,其投机属性偏弱,投资价值增强。
流动性和 MM 分析:一般 LP 流动性越好,LP 流动性锁定越多,代表其越安全,同时通过观察期日常交易量和 K 线分析,是否有 MM 和强强庄,有较强的 MM、较好的交易量代表其买入和退出较为便利,有潜在的空间。
较常用的 MemeCoin 行情辅助工具包括以下几种:
GMGN:https://gmgn.ai,行情交易软件,其功能包括新币发现、聪明钱追踪、币价信号、K 线行情、交易买卖、TG 交易 BOT、筹码分布、安全检测等功能。
DEXSCREENER:https://dexscreener.com 行情交易软件,其功能包括新 Token 追踪、个人 Portfolio、Watchlist 列表、信号警报提醒、K 线行情、交易买卖、筹码分布、安全检测等功能。
Dextools:https://www.dextools.io,一个老牌的行情交易软件,其功能包括每日热门 Token 列表、Token 池追踪、链上大额交易追踪、Token 创建、K 线行情、交易 BOT、交易买卖等功能。
社交媒体分析:Lunarcrush (https://lunarcrush.com) 是一款社交媒体分析工具,用于分析社交媒体和加密资产的市场影响力,通过可视化数据了解市场情绪。TwitterScore (https://twitterscore.io) 用于对 Token 和 KOL 的 Twitter 账户进行分析,包括关注者数量、创建日期、分数、顶级关注者等信息。
交易 BOT:通常使用交易 BOT 来进行挂单、自动止盈止损、跟单聪明钱包等操作,可通过 Dune 上的 Bots 数据 https://dune.com/rolandgem/tg-bot-landscape,来选择不同链上的 TG Bots。
安全监测工具:代币安全监测https://gopluslabs.io、合约地址监测honeypot.is、筹码分布工具bubblemaps.io、Rug 检测https://rugcheck.xyz
6.总结
MemeCoins 是加密货币市场中的一种独特现象,它们依托于互联网流行文化(Meme)、社交媒体的传播和社区共识,而非技术创新或实际应用。MemeCoins 的核心价值来自「注意力经济」,通过模因文化和病毒式的网络传播,吸引用户关注和投机性资金涌入。
MemeCoins 通常没有明确的应用场景或产品支持,更多的是一种文化符号,反映了互联网时代的集体情绪和市场的投机心理。它们的价格波动性极大,投资者往往通过短期市场情绪的变动获利,但大多数用户在市场泡沫破裂后面临亏损。
MemeCoins 的出现体现了互联网文化与金融市场交织产生的新潮,它不仅是市场炒作的产物,也是社区驱动的力量的体现。在未来,MemeCoins 可能会继续通过文化影响力和网络传播获得市场热度,但其投资风险也不容忽视。
而在 MemeCoins 投资上,成功的策略往往包括对社交媒体动向的敏感观察、及时入市退出以及严格的风险管理。由于其高度投机性和不确定性,投资 MemeCoins 应视为高风险行为,投资者需要谨慎对待并控制投资比例,避免成为 PVP 的受害者。