
区块链技术已经从一个小众概念发展成为金融、游戏和电子商务领域的核心工具。然而,以太坊等主流区块链仍然面临 高额手续费、交易速度慢、吞吐量受限 的问题,这些瓶颈不仅影响用户体验,也让开发者感到束缚,从而阻碍了去中心化应用 (dApps) 的大规模 adoption。
Monad 提供了一种全新的解决方案。 这个 Layer 1 区块链 不仅兼容 以太坊 EVM,还能提供 超快交易速度、超低手续费,并结合 并行执行、创新共识机制、自定义数据存储系统,希望打造一个高效、用户友好的区块链网络,以支持大规模的实际应用。
本文将带您深入了解 Monad 的起源、技术架构以及发展路线图。如果您是开发者,正在寻找更高效的区块链,或者对 Web3 生态的未来趋势感兴趣,那么这篇文章将帮助您了解 Monad 的重要性以及它如何可能重塑市场格局。
Monad 的创办团队
Monad 是什么?
发展历程与现况
Monad 在区块链生态中的定位
为什么 Monad 很重要?
Monad 如何运作?
MONAD 代币的潜力与应用
挑战与未来展望
Monad 的故事可以追溯到 2022 年 2 月,当时三位区块链与金融科技领域的专家共同创立了该项目,致力于解决当前区块链的扩展性问题:
Keone Hon (首席执行官, CEO) – 资深的区块链研究员和数学家,专注于开发能够解决区块链性能瓶颈的创新技术。
James Hunsaker (首席技术官, CTO) – 加密协议与分布式系统专家,负责 Monad 的技术战略,确保区块链在速度和扩展性上达到最佳性能。
Eunice Giarta (首席运营官, COO) – 负责 Monad 的运营架构,管理资源分配、合作伙伴关系以及战略规划,以推动项目的稳定发展。
这三位创始人拥有丰富的区块链技术背景和金融领域经验,他们的共同愿景是建立一个高速、稳定、低成本的区块链平台,同时保持 Ethereum Virtual Machine (EVM) 兼容性,让开发者可以无缝迁移现有应用,并轻松部署新的 dApp。

Image Credit: Bankless
从本质上来看,Monad 是一条 Layer 1 (L1) 公链,专注于解决 区块链扩展性低与高额手续费 这两大难题。通过技术创新,Monad 期望在竞争激烈的市场中脱颖而出,提供:
高吞吐量 (High Throughput): 目标达到 10,000 笔交易/秒 (TPS),远高于以太坊目前的 ~15 TPS。
低延迟 (Low Latency): 1 秒区块时间,并支持单槽最终性 (Single-Slot Finality),确保交易几乎可以 即时确认。
低手续费 (Minimal Fees): 降低交易成本,使 DeFi、NFT、链游 (GameFi) 等应用能够更普及、更亲民。
完全 EVM 兼容 (Full EVM Compatibility): 开发者可 无需大幅修改 既有的 Ethereum 智能合约,即可将 dApp 迁移到 Monad,降低技术门槛。
通过专注于速度与可及性,Monad 希望成为一个 多用途 (Versatile) 的区块链平台,无论是去中心化金融 (DeFi)、NFT 生态,还是企业级应用,都能够顺利运行并发展。

Image Credit: Monad
Monad 的发展历程可追溯至 2022 年,从早期概念到测试网上线,一步步迈向完整的区块链生态系统。
2022 年 2 月:Monad 创始团队开始构思与设计区块链协议的基本概念。
2023 年 2 月:成功获得 1,900 万美元种子轮融资,这笔资金帮助推动早期技术研发,包括共识机制的开发及原型系统的测试。
2024 年 4 月:完成 2.25 亿美元 A 轮融资,显示投资人对该项目的高度信心,也进一步加速了技术开发与社区拓展。
2024 年 12 月:成立 Monad 基金会 (Monad Foundation),负责协议治理、开发者资助计划 (Grants Program)、生态建设与技术升级。许多开源区块链项目都依靠基金会来推动长期发展,确保区块链社区能够稳定成长。
2025 年 2 月:Monad 正式推出 公开测试网 (Public Testnet),为开发者提供一个支持 EVM 兼容工具 的测试环境,让 dApp 能够提前部署并进行性能测试。这是主网上线前的重要一步,确保系统稳定性与开发体验的优化。
尽管最初计划在 2024 年 Q4 推出主网 (Mainnet),但截至目前 官方尚未正式确认主网启动时间。此外,关于原生代币 MONAD 的详细信息仍未公开,除了之前提及的发行计划,官方尚未公布代币经济模型 (Tokenomics)、质押机制 (Staking) 或代币分配细节。

Image Credit: Monad Testnet
当前区块链市场竞争激烈,各种解决方案都在试图克服 以太坊 (Ethereum) 的局限,无论是 Layer 2 扩展方案(如 Arbitrum、Optimism),还是其他高性能 Layer 1 公链(如 Solana、Avalanche),都在争夺开发者和用户的青睐。
Monad 的独特定位结合了两大核心优势:
原生可扩展性 (Native Scalability):与依赖以太坊安全性和跨链桥机制的 Layer 2 不同,Monad 作为独立的 Layer 1 公链,从设计上就具备 高吞吐量 (10,000 TPS),无需额外的扩展层来提升性能。
无缝 EVM 兼容性 (Seamless EVM Compatibility):与以太坊完全兼容,这意味着开发者 几乎不需要修改代码,就能将现有的智能合约和去中心化应用 (dApps) 迁移到 Monad,降低迁移成本和技术门槛。
凭借这些特性,Monad 的生态特别适合那些需要 高性能、低手续费 的应用,例如:
去中心化金融 (DeFi) – 高频交易、流动性挖矿和自动做市商 (AMM) 需要 低延迟 和 高吞吐量,Monad 的架构正好符合这些需求。
区块链游戏 (GameFi) – 由于游戏内的频繁交易和物品转移,开发者更倾向于使用 低手续费、即时结算 的区块链,Monad 为此提供了更具吸引力的环境。
NFT 生态系统 – 无论是 NFT 铸造 (Minting) 还是市场交易,Monad 的低成本、高性能设计可确保用户体验不受 gas 费用影响,提高市场流动性。
在这样的市场定位下,Monad 期望成为开发者和企业构建区块链应用的 首选平台之一,挑战当前的主流 L1 和 L2 解决方案。

Image Credit: Monad
以太坊的网络拥堵 (congestion) 经常导致 交易速度变慢、Gas 费飙升,特别是在 NFT 铸造 (Minting) 或热门 DeFi 活动期间更为明显。这种瓶颈让小额交易变得 不经济,也限制了 Web3 应用的大规模 adoption。
Monad 通过其 10,000 TPS 高吞吐量 的架构,希望解决这个问题,为 DeFi 平台、游戏生态 (GameFi),甚至是 企业级应用 (Enterprise Solutions) 提供 流畅、可扩展 (Scalable) 的基础设施,促进 Web3 的大规模 adoption。
Monad 采用 1 秒区块时间,并支持 单槽最终性 (Single-Slot Finality),这意味着交易可以 即时确认,不需要像以太坊一样等待多个区块的确认时间。
这种低延迟特性对于日常用户来说至关重要,特别是在 去中心化交易所 (DEX)、游戏内即时交易 (In-Game Transactions)、NFT 交易市场 等需要快速响应的应用场景中,能带来更流畅的体验。
以太坊的高 Gas 费已经成为 Web3 普及的重大障碍,许多小额投资者或游戏玩家因为交易成本过高而却步。例如,在以太坊上购买一个价值 $5 美元的 NFT 可能需要支付 $20 美元以上的手续费,这样的情况让许多用户选择放弃交易。
Monad 的低手续费设计让 小额交易、频繁交易变得可行,无论是 DeFi 用户、游戏玩家,还是普通用户,都可以在 Monad 上 以更低的成本 参与 Web3 应用,扩大整体用户群。
开发者通常希望使用他们熟悉的开发框架与工具,而 Monad 完全兼容以太坊的 EVM (Ethereum Virtual Machine),这意味着:
现有的 智能合约 几乎不需要修改即可迁移到 Monad。
dApp 开发者 可以继续使用 Solidity、Hardhat、Remix 等熟悉的开发工具,而无需学习全新的语言或架构。
减少技术迁移成本,使 Monad 成为更具吸引力的以太坊替代方案。
这种 EVM 兼容性让 Monad 更容易吸引开发者,加快生态系统的成长,进一步推动 Web3 的 adoption。

Image Credit: The Coinomist
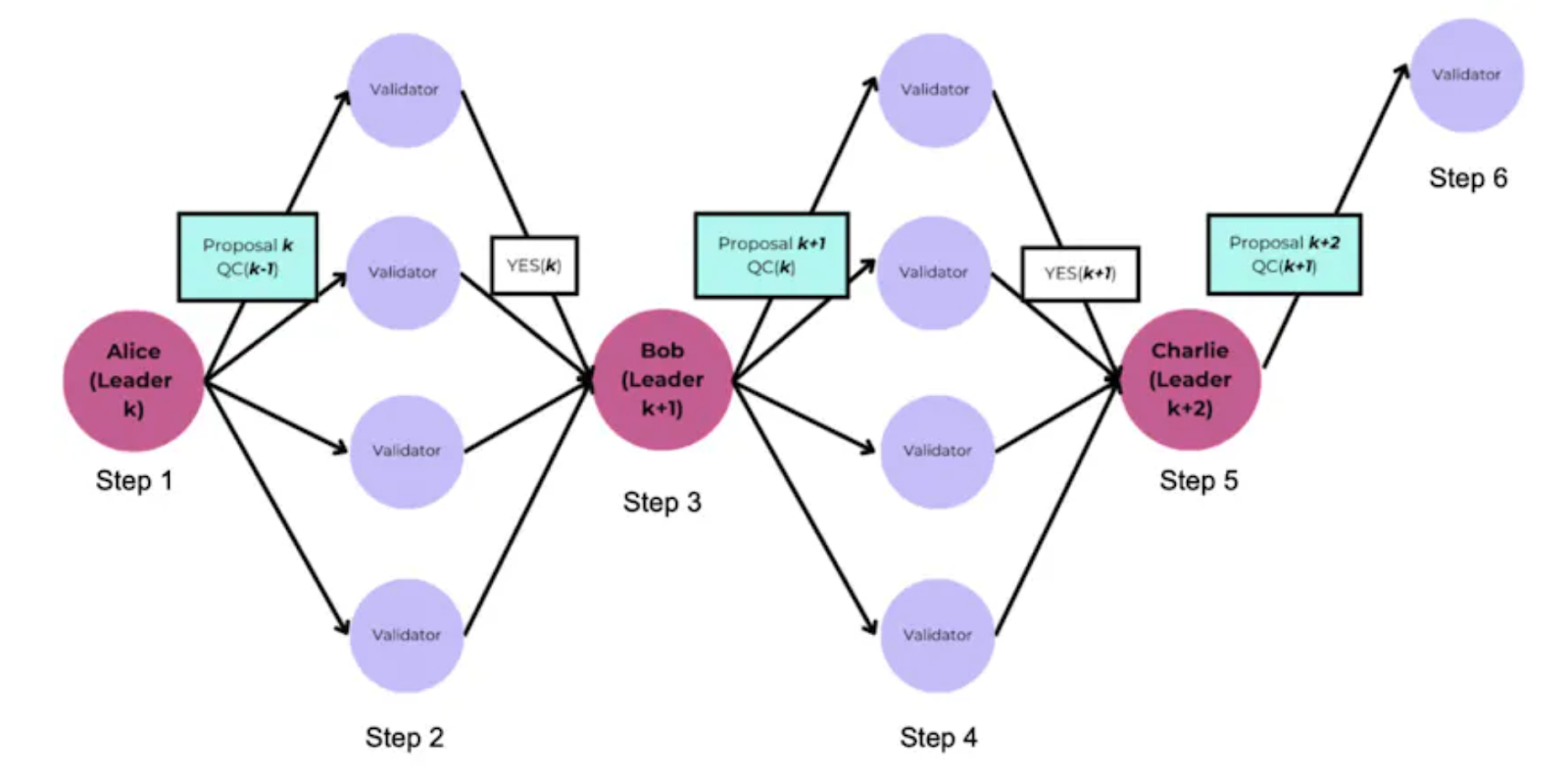
Monad 之所以能夠實現高效能,主要來自 三大核心技術創新,這些技術相輔相成,共同提升區塊鏈的 速度、吞吐量 與 可擴展性:
Monad 採用了 拜占庭容錯 (Byzantine Fault Tolerant, BFT) 共識機制,即使少數節點 (小於 1/3) 惡意作惡或發生故障,整個系統仍然可以 安全運行並快速確認交易。
BFT 型共識的優勢在於 低延遲 (Low Latency),允許區塊快速產生並確保交易最終性 (Finality)。透過 MonadBFT,Monad 能夠達成 1 秒出塊 (1s Block Time),讓交易幾乎能夠 即時確認,大幅提升用戶體驗。
傳統區塊鏈的交易處理方式通常是 逐筆 (Sequential) 執行,這意味著所有交易都要 依序確認,這樣的運作方式會在區塊鏈流量增長時成為效能瓶頸。
Monad 則採用了 並行處理 (Parallel Execution),將交易排序與執行分離,讓不互相衝突的交易能夠同時進行。這項技術大幅提高吞吐量,使 多筆交易可以在同一時間處理,進而達成 10,000 TPS 的目標。
資料儲存是許多區塊鏈基礎架構容易被忽略的環節。傳統的資料存儲方式可能會導致節點負擔過重,影響交易處理效能。
Monad 開發了一套專屬的資料庫技術——MonadDB,這是一個 針對區塊鏈驗證與查詢最佳化的 Key-Value 儲存系統,它具備:
透過這三大核心技術,Monad 不僅能夠提供 高吞吐量、低延遲 的區塊鏈環境,還能確保系統的 安全性與穩定性,為 DeFi、NFT、GameFi 等應用提供理想的運行基礎。

Image Credit: The Coinomist
尽管市场对 MONAD 代币充满期待,但官方尚未公布最终的代币经济模型 (Tokenomics) 或确切的发行时间。
最初的计划是 MONAD 代币会随主网 (Mainnet) 启动一同发布,但目前的时间表仍不确定,官方也尚未提供关于供应量和分配机制的具体信息。
如果 MONAD 代币正式推出,预计将涵盖以下几个关键功能:
交易手续费 (Transaction Fees): MONAD 可能成为支付交易费用的主要代币,通过 Gas 费用 来激励验证者,同时防止垃圾交易 (Spam Transactions)。
质押与网络安全 (Staking & Security): 持有者可能能够将 MONAD 质押 (Staking) 在 MonadBFT 共识机制 中,以支持网络运行并获得 Staking 奖励。
社区治理 (Governance): 与许多区块链项目类似,MONAD 代币持有者可能可以参与 去中心化治理 (Decentralized Governance),针对协议升级、基金会资金分配、社区提案等关键决策进行投票。
虽然 MONAD 代币已受到广泛关注,但目前仍存在一些未解的问题,包括:
供应量与分配方式 (Supply & Distribution):
MONAD 代币的 总供应量 会是多少?
是否会有 公售 (Public Sale),还是主要由私募投资者 (Private Funding) 购买?
释放计划 (Release Schedule):
团队成员、早期投资人、开发者补助基金的 代币解锁 (Vesting Schedule) 是如何安排的?
是否会有预挖 (Pre-mine) 或社区空投 (Airdrop)?
Monad 在 A 轮融资 (Series A) 中筹集了 2.25 亿美元,这表明投资人对该项目的发展潜力充满信心。然而,在官方正式发布 代币白皮书 之前,市场仍然对 代币经济学 (Tokenomics) 的细节保持观望态度。

Image Credit: Kaito AI
Monad 进入了一个 竞争激烈的市场。目前已经有许多高吞吐量的公链和 Layer 2 方案在争夺开发者和用户,包括:
Monad 若要突围,必须强调其 并行交易执行 (Parallel Execution) 和 EVM 兼容性 的结合,让开发者感受到它的 技术独特性与优势。
一条区块链的成功与否,取决于其 生态系统内的应用数量与质量。目前,开发者不会轻易从以太坊或其他 L1/L2 迁移,Monad 需要投入大量资源来吸引开发者,例如:
DeFi 协议 – 例如 DEX、借贷协议、衍生品市场等,这些是区块链生态的核心。
NFT 平台 – NFT 市场、艺术品交易、数字身份验证等需要低手续费、高吞吐量的区块链支持。
区块链游戏 (GameFi) – 高频交易的链游需要一条速度快、成本低的链来提升游戏体验。
Monad 需要推出 黑客松 (Hackathons)、开发者资助计划 (Grants)、改进开发工具 来刺激生态增长。只有建立起活跃的 dApp 社区,它才能真正与其他区块链竞争。
全球各地的 监管政策变动 可能会影响 Monad 的发展,特别是在以下方面:
代币发行 (Token Launch) – 许多国家对于新代币发行有严格规定,若 MONAD 代币被视为 证券 (Security Token),可能会影响其流通与交易。
质押机制 (Staking) – 某些司法管辖区对 Staking 有监管规范,这可能影响 MONAD 在不同地区的可用性。
去中心化治理 (Decentralized Governance) – 若涉及 DAO (去中心化自治组织) 的治理机制,可能会受到美国、欧盟等地区的监管审查。
如果监管环境变得更加严格,Monad 可能需要 调整代币经济模型或法律架构,以确保其合规性。
目前 Monad 尚未公布正式的主网 (Mainnet) 上线时间,这对于投资人和开发者来说,都是一个不确定因素。
如果项目方无法持续提供 透明的开发进度与测试网更新,许多开发者可能会选择观望,甚至转向其他竞争链。
为了维持市场信心,Monad 团队需要:
定期更新 测试网 (Testnet) 进展
收集 社区反馈 (Community Feedback)
公开 主网部署计划
这样才能确保投资人、开发者对其技术和生态系统的长期信任。

Image Credit: Monad
Monad 是一项雄心勃勃的计划,致力于解决区块链长期以来的扩展性问题。
通过 EVM 兼容性 与 高性能技术(如 并行交易执行 以及 MonadBFT 共识机制),Monad 期望能够提供一个 快速、低成本 的交易环境,以满足多种现实应用的需求。
然而,尽管其技术潜力令人期待,Monad 仍面临许多挑战:
主网启动与代币发行的时间仍不明确,导致市场和开发者采用度仍有变数。
代币经济学 (Tokenomics) 和治理机制 仍未完全公布,影响投资人信心。
竞争对手强大,许多成熟的 Layer 1 (如 Solana、Avalanche) 和 Layer 2 (如 Arbitrum、Optimism) 已经拥有完整的生态系统与稳定的用户基础。
即便如此,Monad 仍具备几个强劲优势,使其有机会成为下一代区块链领域的重要平台:
经验丰富的创办团队
获得 2.25 亿美元 A 轮融资,拥有充足的发展资源
专注于 EVM 兼容性与高性能吞吐量,为以太坊生态提供更好的选择
如果 Monad 能够成功落实其技术承诺,并吸引开发者参与生态建设,它可能会成为区块链领域的 新一代创新平台,在 Web3 生态中占据一席之地。
成立于2018年,XT.COM目前注册用户超过780万,月活跃超过100万人,生态内的用户流量超过4000万人。我们是一个支持800 优质币种,1000 个交易对的综合性交易平台。XT.COM加密货币交易平台支持现货交易,杠杆交易,合约交易等丰富的交易品种。XT.COM同时也拥有一个安全可靠的NFT交易平台。我们致力于为用户提供最安全、最高效、最专业的数字资产投资服务。